时间:2023-09-27 14:55
人气:
作者:admin
01
芯片供电
STM32F1系列的MCU电源轨比较简单,从规格书P44的Table 10可以看到,共有VDD、VDDA、和VBAT三组电源轨。
该系列MCU有LQFP144、LQFP100、LQFP64、LFBGA144四种不同类型封装,芯片电源轨供电要求和不同封装的功耗信息如下图。

对于MCU电源方案的评估,这里以ST官方评估板MB672为例,评估板MB672上选用的芯片封装为LQFP144,板载外设均为3.3V电平,所以上述三组电源轨均使用3.3V供电,通过上图中的LQFP144封装功耗信息(666mW),可以估算到MCU满载时电源系统至少提供202mA电流。
在评估板MB672中,还搭载了音频芯片AK4343、TF卡座、SRAM、Nor Flash、NAND Flash、电机等应用方案。这里查阅了这些方案的芯片规格书资料,汇总得需要的电流约500mA。
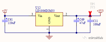
结合MCU的电流需求信息,可以知道评估板的所有外设满载工作时,3.3V电源系统至少提供700多mA的电流。查看官方评估板的3.3V电源解决方案,官方使用的是一颗LDO(在评估板第10页),如下图所示。
LDO型号为LD1086D2M33,查阅这颗LDO的规格书资料知道,它能连续提供1.5A的电流对外输出,因为评估板预留了很多排针给用户外扩,所以可以看到ST在设计该评估板时,3.3V电源轨留了很多的裕量。

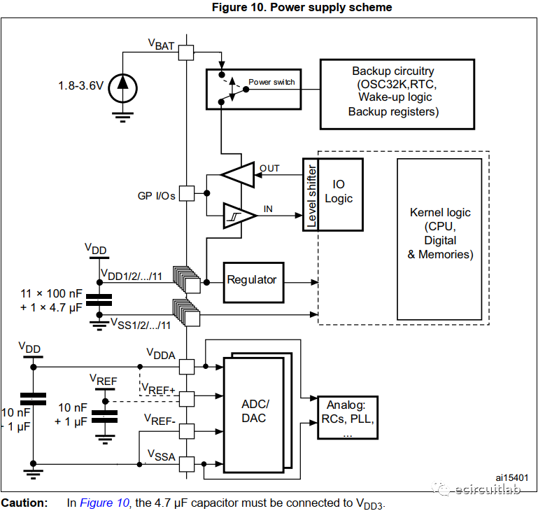
确定电源方案后,可以通过STM32F1系列的MCU的规格书提供的去耦方案给对应的电源引脚放置去耦电容,该信息在规格书第41页的Power supply scheme小节提供,如下图所示。

设计时注意VDDA的供电处理方式,推荐处理方式是3.3V电源经过一颗100Ω/100M的磁珠后再供给VDDA,对于VREF-、VREF+两个参考电压引脚,可以通过放置0Ω电阻跟GND和VDDA隔离,使GND或VDDA上的噪声尽可能少的影响到VREF。
02
Boot 配置
STM32F1系列的MCU的boot方式有3种,如下图所示,其他细节可以在参考手册RM0008 Rev 21的Boot configuration小节看到。
从参考手册提供的描述知道,STM32F1系列的MCU可以通过引脚BOOT1、BOOT0来设置boot方式,按照常规,我们都是Main Flash memory启动,所以产品硬件设计时可直接通过一个10kΩ电阻给BOOT0下拉。
当然,有时软件调试代码时会不小心烧录了错的代码,导致MCU不能正常工作和再次烧录,遇到这样的情况时,解决办法是把BOOT0信号通过镊子短接至3.3V,然后重新上电,让MCU从System memory boot,然后重新烧录代码即可。

03
时钟、复位、和烧录接口
对于ST的所有MCU,复位和烧录接口处理方式均一样。
NVIDIA RTX PRO 4500 Blackwell GPU测试分析