时间:2023-09-06 14:52
人气:
作者:admin
QForm功能模块
QForm是专业的塑性成形模拟软件,QForm 可以用于模拟和优化冷、温和热模锻,自由锻,辊锻,环轧,冷轧,型材挤压,和大部分金属塑性成形工艺。还可以模拟微观组织,热处理、通过用户子程序可以实现一些高级功能。可以满足大中小型锻造企业和研究机构在塑性成形模拟方面的需求。
QForm采用非常强大和通用的软件核心,使它可以模拟几乎任意金属成形工艺。从1991年开发至今,QForm已经把金属成形模拟的30多年的经验整合到了软件中,并且为软件开发了一个完全自动和高度自适应的网格生成器。
北京创联智软科技有限公司作为QForm中国公司,负责QForm软件在中国的市场推广、销售及技术支持。

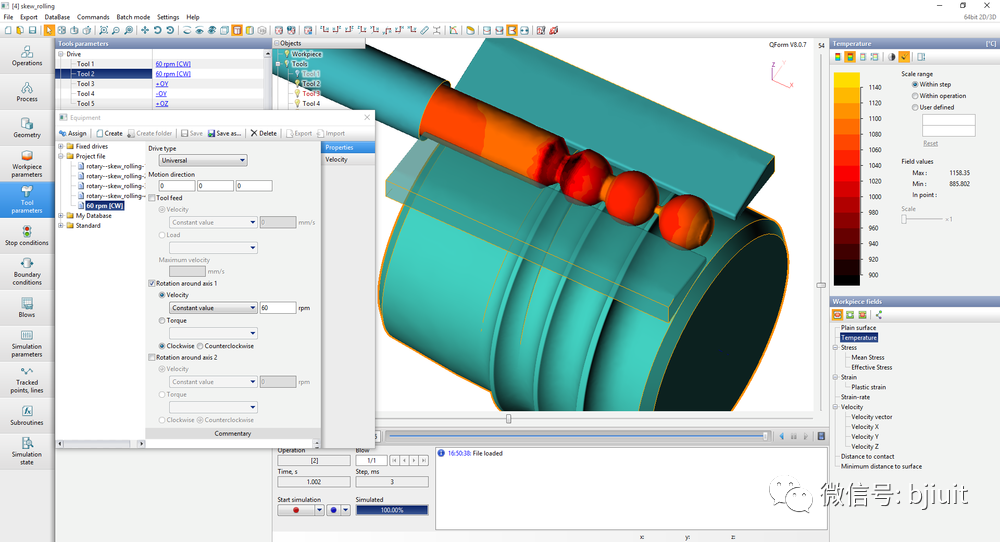
QForm中文用户界面

连杆锻造模拟
软件将前后处理都集成在统一的界面下,可以定义前处理参数,设置求解参数,观察模拟结果。可以很方便地在界面上使用很多工具来快速定义复杂的工艺过程。
新的算法可以高效地利用多核处理器和现有的计算机资源,显著地提高模拟速度。即使正在运行一个复杂的模拟,也可以实时显示结果,因为求解器和用户界面采用了独立的设计,可以同时运行。
用户可以从统一的主界面上定义前处理数据,求解并查看模拟结果。很多其他工具可以使用户快速定义复杂的工艺,以及可以轻松地查看模拟结果数据。

组装模具耦合模拟
QForm可以模拟大多数的金属成形工艺和工艺链。主要特征如下:
耦合温度-应力问题求解
模拟复杂的模具
在一个模型中考虑多个设备和工件
不同材料的多工件成形
模拟弹簧载荷模具和载荷支撑模具
显式和隐式方法
用户子程序
工件或模具的特殊边界条件
模拟粘-塑性和弹塑性变形
模拟热-弹-塑性问题
修改模拟参数和有限元网格的强大能力
从铸造模拟软件(ProCast, MagmaSoft)导入模拟结果
与JMatPro的直接接口,可以导入锻造及热处理所需的材料属性
与微观组织模拟和相变模拟直接接口(MatiLDa)

横向轧制

端淬热处理模拟

铝型材挤压
网格生成及重新划分在模拟中自动完成,完全不需要用户干预。
QForm 有很多种数据库,包括工件材料,模具材料,设备,和润滑剂。设备有机械压力机,液压机,螺旋压力机,锻锤,回转成形设备。
详细的用户手册已经有5种语言,包括软件特征的描述和很多案例及理论,易于学习理解。
由于这些特点,QForm 对于工程师和模具设计师来说是非常专业和流行的。
在QForm 新版本中,我们增加了一些革新的特征如下:
云计算和客户端-服务器方式
在工艺如回转成形,拔长,板材成形中使用对偶网格方法
任务管理器和批处理模式
更先进的并行计算算法,大大加快求解速度
审核编辑:刘清
NVIDIA RTX PRO 4500 Blackwell GPU测试分析