全球最实用的IT互联网信息网站!

AI人工智能P2P分享&下载搜索网页发布信息网站地图

当前位置:诺佳网 > 电子/半导体 > 处理器/DSP >

基于CW32的PID温度控制案例分享

时间:2023-08-14 18:21

人气:

作者:admin

标签: 加热器  处理器 

导读:PID温控系统是一种常用的控制系统,用于实现对温度变量的精确控制。PID算法根据当前的温度误差以及误差的变化率,计算一个控制信号,用于调节加热器的输出。...

1.PID温控系统是一种常用的控制系统,用于实现对温度变量的精确控制。PID算法根据当前的温度误差以及误差的变化率,计算一个控制信号,用于调节加热器的输出。以下是PID算法的三个主要组成部分:

①比例(Proportional)控制:比例控制是根据当前的温度误差来计算控制信号。具体而言,通过将设定温度与实际温度之间的差异称为误差,然后将误差乘以一个比例增益参数,得到一个修正值。这个修正值与控制设备的输出信号相加,以调整温度控制。

②积分(Integral)控制:积分控制用于处理长期的温度误差。它通过对温度误差进行积分来计算一个积分误差。积分误差乘以积分增益参数,并且在一段时间内进行积累,得到一个修正值。积分控制可以帮助消除持续的稳态误差,使系统更快地达到设定温度。

③微分(Derivative)控制:微分控制用于处理温度变化的速率。它通过计算温度误差的变化率,即误差的导数,得到一个微分值。微分值乘以一个微分增益参数,用于调整修正值。微分控制可以帮助系统更快地响应温度变化,以防止过冲。

通过结合比例、积分和微分部分的修正值,PID控制算法可以计算出最终的控制信号。这个控制信号会被传递给加热器,以控制温度的变化。

2.本实验用到了CW32-48大学计划开发板OK、温控实验模块及Keil5开发环境。


CW32-48大学计划开发板OK

温控实验模块
e0ec5ca4-3a89-11ee-9e74-dac502259ad0.png
e0fbcc7a-3a89-11ee-9e74-dac502259ad0.png
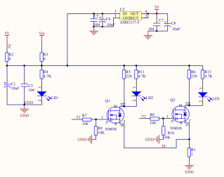
温控模块电路原理


4.核心代码

mian.c:


#include "config.h"


unsigned char face = 0;       //界面变量
unsigned char face_brush = 0; //界面刷新频率控制


void InitSystem(void)  
{
  RCC_Configuration();        //时钟配置
  ADC_Configuration();        //ADC采集通道配置,采集NTC热敏电阻电压
  PID_Configuration();        //PID参数配置
  GPIO_KEYS_Configuration(); //按键GPIO配置
  PWM_Init();                  //两路PWM输出初始化
  Lcd_Init();                 //TFT屏幕初始化
  BTIM_Init();                //定时器初始化
}


void Interface(void)  //人机交互界面
{
  if ( face_brush > 200 )  //200ms刷新一次
  {
    face_brush = 0;
    switch(face)
    {
      case 0://显示PV和SV,该界面下,可以设定SV
        TFTSHOW_STRING_HEADLINE(0,0,"  PID  Control  ");
        TFTSHOW_STRING(2,0,"REAL_Temper(℃):");
        TFTSHOW_STRING(4,0,"   P V:       ");
        TFTSHOW_FLOAT_NUMBER(4,8,pid.Pv);
        TFTSHOW_STRING(6,0,"SET_Temper(℃):");
        TFTSHOW_STRING(8,0,"   S V:       ");
        TFTSHOW_FLOAT_NUMBER(8,8,pid.set_Sv);
        break;
      case 1://该界面下,可以设定P参数
        TFTSHOW_STRING_HEADLINE(0,0,"  PID  Control  ");
        TFTSHOW_STRING(2,0,"SET PID Control:");
        TFTSHOW_STRING(4,0,"    P :       ");
        TFTSHOW_INT_NUMBER(4,8,pid.set_Kp);
        break;
      case 2://该界面下,可以设定I参数
        TFTSHOW_STRING_HEADLINE(0,0,"  PID  Control  ");
        TFTSHOW_STRING(2,0,"SET PID Control:");
        TFTSHOW_STRING(4,0,"    I :       ");
        TFTSHOW_FLOAT_NUMBER(4,8,pid.set_Ki);
        break;
      case 3://该界面下,可以设定D参数
        TFTSHOW_STRING_HEADLINE(0,0,"  PID  Control  ");
        TFTSHOW_STRING(2,0,"SET PID Control:");
        TFTSHOW_STRING(4,0,"    D :       ");
        TFTSHOW_INT_NUMBER(4,8,pid.set_Kd);
        break;
      case 4://该界面下,可以设定Out0,即修正值
        TFTSHOW_STRING_HEADLINE(0,0,"  PID  Control  ");
        TFTSHOW_STRING(2,0,"SET PID Control:");
        TFTSHOW_STRING(4,0,"   OUT0 :      ");
        TFTSHOW_INT_NUMBER(4,10,pid.set_Out0);
        break;
    }
  }
}


int main()           //主函数
{
  InitSystem();      //系统初始化
  while(1)
  {
    PID_Calc();      //PID运算
    Interface();     //人机交互界面
    Keys_Function(); //按键控制    
  }
}


pwm.c:


#include "pwm.h"


void PWM_Init(void)
{
  RCC_APBPeriphClk_Enable1(RCC_APB1_PERIPH_GTIM2,ENABLE); //使能GTIM2时钟


  __RCC_GPIOA_CLK_ENABLE();   //使能GPIOA时钟


  PA01_AFx_GTIM2CH2();        //打开PWM输出通道
  PA02_AFx_GTIM2CH3();


  GPIO_InitTypeDef GPIO_InitStruct;


  GPIO_InitStruct.IT = GPIO_IT_NONE; 
  GPIO_InitStruct.Mode = GPIO_MODE_OUTPUT_PP;  //推挽输出模式
  GPIO_InitStruct.Pins = GPIO_PIN_1|GPIO_PIN_2;
  GPIO_InitStruct.Speed = GPIO_SPEED_HIGH;
  GPIO_Init(CW_GPIOA, &GPIO_InitStruct);


  GTIM_InitTypeDef GTIM_Initstructure;     //通用定时器
  GTIM_Initstructure.Mode=GTIM_MODE_TIME;  //计数模式
  GTIM_Initstructure.OneShotMode=GTIM_COUNT_CONTINUE; //连续计数
  GTIM_Initstructure.Prescaler=GTIM_PRESCALER_DIV64; //预分频
  GTIM_Initstructure.ReloadValue=2000-1; //ARR,计数重载周期2000
  GTIM_Initstructure.ToggleOutState=DISABLE;
  GTIM_TimeBaseInit(CW_GTIM2,>IM_Initstructure);


  GTIM_OCInit(CW_GTIM2,GTIM_CHANNEL3,GTIM_OC_OUTPUT_PWM_LOW); //GTIM2输出比较,CH3、CH2
  GTIM_OCInit(CW_GTIM2,GTIM_CHANNEL2,GTIM_OC_OUTPUT_PWM_LOW); //有效占空比为低电平
  GTIM_Cmd(CW_GTIM2,ENABLE); //使能GTIM2
}


void PWM1_Output(uint32_t value)
{
  GTIM_SetCompare3(CW_GTIM2,value);  //设置GTIM2通道3的CCR
}


void PWM2_Output(uint32_t value)
{
  GTIM_SetCompare2(CW_GTIM2,value);  //设置GTIM2通道2的CCR
}


void PWM_ALL_Output(uint32_t value)  //PWM1、2同步输出
{
  PWM1_Output(value);
  PWM2_Output(value);
}


pid.c:


#include "pid.h"


PID pid;    //定义PID结构体变量pid


void PID_Configuration(void)   //PID参数初始化配置 
{
  pid.Sv     = 55;


  pid.Kp     = 350;  //比例系数
  pid.Ki     = 10;   //积分系数
  pid.Kd     = 38;   //微分系数


  pid.Ek_1   = 0;    //上一次偏差
  pid.T      = 400;  //PID计算周期


  pid.cnt    = 0;    
  pid.cycle  = 2000; //PWM周期
  pid.Out0   = 500;  //PID修正值


  pid.set_Sv = pid.Sv;
  pid.set_Kp = pid.Kp;
  pid.set_Ki = pid.Ki;
  pid.set_Kd = pid.Kd;
  pid.set_Out0 = pid.Out0;
}


float Get_Pv(void)  //Pv意为当前测量值,即当前温度
{
  return Get_Temperture();
}


void PID_Calc(void)    //PID算法
{
  float Pout,Iout,Dout;
  float out;


  if ( pid.cnt > pid.T )   //控制计算周期
  {
    pid.cnt = 0;


    pid.Pv = Get_Pv();       
    pid.Ek = pid.Sv - pid.Pv; //计算偏差
    pid.SumEk += pid.Ek;  //偏差累积




    Pout = pid.Kp * pid.Ek;  //比例控制


    Dout = pid.Kd * (pid.Ek - pid.Ek_1);  //微分控制


    if(pid.Pv>(pid.Sv-1))   //当测量值非常接近目标值的时候加入积分控制
    {
      Iout = pid.Ki * pid.SumEk;           //积分控制
      out = Pout + Iout + Dout + pid.Out0; 
    }
    else   out  = Pout + Dout + pid.Out0;  //测量值距离目标值较远时只使用PD控制


    if ( out > pid.cycle ) pid.Out = pid.cycle; //限幅
    else if ( out < 0 )    pid.Out = 0;
    else                   pid.Out = out;
    PWM_ALL_Output(pid.Out);  //控制PWM输出
    pid.Ek_1 = pid.Ek;  //进行下一次PID运算之前,将本次偏差变为上次偏差
  }
}





审核编辑:刘清

温馨提示:以上内容整理于网络,仅供参考,如果对您有帮助,留下您的阅读感言吧!
相关阅读
本类排行
相关标签
本类推荐

CPU | 内存 | 硬盘 | 显卡 | 显示器 | 主板 | 电源 | 键鼠 | 网站地图

Copyright © 2025-2035 诺佳网 版权所有 备案号:赣ICP备2025066733号
本站资料均来源互联网收集整理,作品版权归作者所有,如果侵犯了您的版权,请跟我们联系。

关注微信