时间:2023-08-02 15:24
人气:
作者:admin
在很多电路中,一个电源可能对应多个负载,有时候要切换负载的供电,有时候要对负载进行限流,通常的方法可以用PMIC去操作不同的负载,也可以使用负载开关去操作。负载开关有正压的也有负压的,负压的比较少。分立器件搭一般都是用Pmos去搭建。典型的电路如下

结构1

结构2
使用PMOS构建有个好处可以不用自举,若是使用NMOS构建则需要自举电路对MOS的GS提供一些偏置,PMOS的缺点是比较难买,我知道的型号apm4953可能主要用在液晶电视上面,可能是学修电视机的课上遇到的,时间过于久远已经忘记。
在上面的电路中,当下面的NMOS闭合的时候VIN=VOUT当NMOS断开以后,VOUT将被切断。
PMOS就是GS是负的电压时候导通,查的手册如下

看到在VGS等于-10V时候此时他的rdson最大约为60mR,我们在查看下图,也是在40~60mR之间

这个东西对于负载开关就如同不同电流下LDO的Drop一样。越小他的DROP越小,可以参考之前写的LD50x的仿真教程。

回到正题,使用PMOS架构1和PMOS架构2看起来区别不大,为什么要多加个电容,
咱们先来看架构1,以下是架构1负载开关的仿真图,可以看到负载开关1在打开的瞬间电流是非常大的,尤其在容性负载的场合将会造成超级大的电流导致mos管烧管

使用架构2时候,可以看到因为在gd上添加了电容,导致gs的变化速度减慢,有效的防止了负载电流突变导致mos管瞬间承受过高的电流应力,对mos管比较友好。

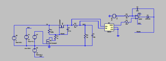
但无论是架构1还是架构2都没有办法做到过流保护,因为其真的太简单了,无法做到任意限流或者过流保护,于是乎我在这里推荐CSA23,详情如下所示

之前我们是写过CSA23的行为模型的,所以我们直接用csa23的行为模型去构建任意过流保护电路。

限流150mA左右,测试效果如下图。

下面是开放限流的效果

仿真代码如下:

NVIDIA RTX PRO 4500 Blackwell GPU测试分析