时间:2023-07-31 11:34
人气:
作者:admin
磁珠想必大家都不陌生,很多人见过,用过,但是不知是否有总结过呢? 我印象比较深刻的是,在一次面试的时候,面试官问我磁珠和电感在滤波方面的区别。那是我第一次对磁珠这个东西有了概念。
在后来,在工作中看别人用,自己用,再到现在自己总结,给别人讲磁珠。
1. 磁珠的定义
磁珠是一种被动组件,用来抑制电路中的高频噪声。磁珠是一种特别的扼流圈,其成分多半为铁氧体,利用其高频电流产生的热耗散来抑制高频噪声。磁珠有时也称为磁环、EMI滤波器、铁芯等(维基百科)。
磁珠是滤波常用的器件,铁,镍,锌氧化物混合而成,所以称为铁氧体磁珠,铁氧体磁珠因为电阻率非常高,磁导率(100~1500)较高的特性,串接在信号或电源通路上,用于抑制高频噪声。当电流流过铁氧体磁珠时,低频电流可以几乎无衰减地流过,但高频电流却会受到很大的损耗,转变成热量散发。
2. 磁珠的用法
磁珠的主要原料为铁氧体,专用于两种场合,抑制信号线、电源线上的高频噪声和尖峰干扰。磁珠有很高的电阻率和磁导率。 应用案例如下图所示: 
3. 磁珠滤波作用
在总结磁珠的滤波特性之前,有必要对比一下电容和电感的滤波特性。
电容的滤波原理
根据前面的定义,磁珠一般是用在滤除高频噪声干扰的场合。电容在高频区实现滤波的是依据电容自身阻抗的表达式:
当经过电容的噪声信号频率越高时,电容的容抗越小,因此高频噪声越容易通过电容,如果此时将电容对地放置,那么高频噪声就会经过低阻抗的电容到地。
电感的滤波原理
电感用在滤波电路中是利用自身的感抗,在高频时,电感的感抗会增加。根据感抗的公式:
噪声的频率越高,电感的阻抗越大,那么在噪声经过电感时,会因为碰到巨大的阻碍,导致信号被反射回去。可以假想此时的噪声Noise是高压枪水管,电感是一堵墙,当高压水枪对着墙面时,会被反弹回来一样。
那么磁珠的滤波原理是怎么样的呢?为了研究这个问题,我们最好是能像研究电感和电容一样,知道磁珠在高频的表达式,或者是等效电路。
磁珠的等效电路
磁珠的等效电路如下图所示:
其中等效是直流电阻,是一个恒定值,为寄生电容,为磁珠相关联的交流电阻(交流磁芯损耗),为磁珠的线圈感抗。根据上述等效电路,磁珠的表达式为:
可以看出磁珠的阻抗Z是频率的函数,在不同的频率段阻抗存在变化。将带有频率部分简化为电抗X,则磁珠的表达式为:
将上述表达式绘制成曲线,就是磁珠数据手册中的曲线。
从上述的曲线可以看出,磁珠阻抗为了三个区域,低频段电感占主导,呈现电感的特性;中间段电阻占主导,呈现电阻的特性;高频段电容占主导,呈现电容的特性。Z表示阻抗整体,R表示阻抗的电阻成分、X表示电抗成分。也可以看成是,Z表示综合的静噪性能、R表示通过磁损耗吸收噪声的性能、X表示通过阻抗成分使噪声反弹的性能。
还有一种磁珠的等效模型,等效于电阻和电感串联,但电阻值和电感值都随频率变化,相比较而言,磁珠比普通的电感有更好的高频滤波特性,在高频时呈现阻性,并且能在相当宽的频率范围内保持较高的阻抗,从而有很好的起到吸收噪声的效果。
在这种模型等效下,更容易理解磁珠,在低频的时候,磁珠等效为电感,此时的交流电阻很低,而在高频的时候,磁珠等效为电阻。如下图所示。
使用这种等效模型分析原理基本一致,不做更多的赘述。
磁珠滤波原理
磁珠用在信号线上滤波,主要是用它中间段的特性,即呈现电阻性。当噪声通过磁珠时,会在电阻上产生热量,能量电信号转换成了热能量。如下图所示。
当然,如果信号经过电阻就能产生热量,根据焦耳热的公式:
在一定的时间内要产生足够的热量,要么是电流大,或者是电阻大才能满足条件。
而磁珠一般用在电源线上或者信号线上,对于信号线上的噪声,电流可能是mA甚至是级别,因此这么小的电流通过磁珠就能转换成热量,只能说明此时磁珠表现为一个高电阻值的器件。
结合TDK磁珠MMZ2012S102A阻抗曲线可以看出,阻抗在100MHz的信号频率下为1100Ω,和上面分析消除噪声是利用高阻抗的原理吻合。
既然是高阻值就能消除噪声,为什么不直接在信号上放MΩ级别的电阻呢?显然不行,因为在信号线或者电源线上,如果是直流信号,使用一个MΩ级别的电阻,大部分压降都在电阻上消耗了,完全不符合设计的初衷。
但是磁珠不会,因为磁珠在低频段阻抗很小,只是在高频段才能呈现高阻抗,而噪声信号一般都在几十MHz~几百MHz以上,刚好磁珠阻抗在这个频段高,因此能消除噪声。
根据上面的分析,可以将磁珠的工作原理用下面的模型进行等效。
(1)当信号频率较低时(30M以内),磁珠的等效模型如下
此时磁珠表征出的特性如曲线红色区间所示。
(2)当信号频率上升后(30M~1000M),磁珠的等效模型如下
此时磁珠表征出的特性如曲线黄色区间所示。
(3)当信号频率非常高时(1000M以上),磁珠的等效模型如下
此时磁珠表征出的特性如曲线绿色区间所示。
4.磁珠滤波电路举例
根据上面的分析,磁珠主要用在电源和信号线上。起到的作用主要是滤波和降低EMI。
信号线上用磁珠
信号线上使用磁珠一般存在两种情况,普通的数字信号和射频GHz的信号,下图是一个LCD驱动的原理框图,U1为单片机,U2为电平转换芯片,U3是显示驱动模块。磁珠排放置在并口的数据线上,其目的是为了消除高速数字信号在传输时产生的高次谐波,避免干扰辐射到显示屏上,导致图像出现雪花点或者图像闪屏的现象。
如果在信号线上有尖峰噪声,使用磁珠可以吸收掉高频的毛刺,对原始信号进行了滤波。左图为带有噪声的信号,右图是经过磁珠后的输出信号。

电源线上用磁珠
在电源线上使用磁珠,较多的是将电源进行隔离,比图下图中VDD是数字电源,AVDD模拟电源,在数字电源和模拟电源中间增加磁珠,可以达到更好的滤波效果。

此时磁珠的选型如下
另外一种使用方法是在芯片输入端增加磁珠,如下图所示:这种使用方法是想将外部电源上的噪声进行滤除,防止进入后级的电路中。
在这种使用方法中,需要注意两点,磁珠的选型通流能力需要满足负载在电流的需求,另外在磁珠后面需要增加去耦电容。
EMC上用磁珠
无论在信号上还是在电源线上使用磁珠,其本质目的都是消除高频噪声,而高频噪声对外的辐射发射超标是EMC常见的问题,特别是在时钟信号线上,因此,在设计晶振电路时,会在电源线上增加磁珠,防止晶振电路的干扰串到系统的电源中。
因此,EMC上使用磁珠更多的是结果,而不是原因。
在我们笔记本电源线上也使用磁珠,为了防止传导辐射。
再比如在USB线上增加磁环,用于消除辐射干扰。
下面是在带宽为30~350M信号线上增加磁珠和不增加磁珠测试到的辐射频谱,结果显示在30~350M频段上磁珠将所有的峰值噪声都进行了消除,因此,这个磁珠用在低频段比较合适,而在高于350M以上的带宽显然这个磁珠无法起到作用。
5.问题讨论
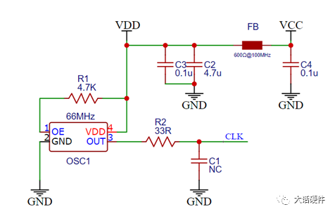
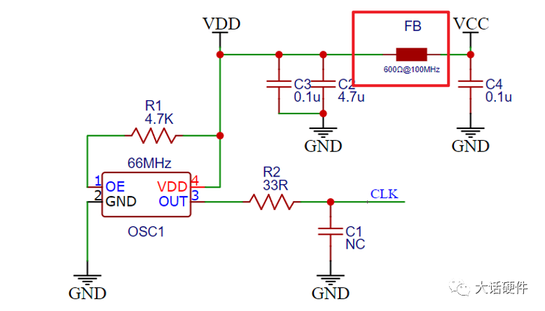
现设计的晶振电源滤波电路如下,VCC为系统主电源3.3V,磁珠FB的该如何选型?选型时需要注意什么?PCB布局有什么讲究?欢迎大家留言讨论!

审核编辑:刘清
NVIDIA RTX PRO 4500 Blackwell GPU测试分析