时间:2023-07-11 10:04
人气:
作者:admin
W波段(75-110GHz)由于其衰减小,分辨率高,超宽带等优势,受到越来越多的关注。之前由于成本高昂,主要是军事方面的应用。近些年随着Gotmic等厂家毫米波芯片的量产,成本大大降低,已被很多民用场合所接受。特别是现在大力支持军民融合,很多原来纯军用的场合,也开始转为民用。
主要应用:
·主动式,被动式安检成像
·机场跑道异物检测FOD
·直升机防撞/盲降系统
·遥感/气象雷达/天文探测等
·军事国防等
·毫米波测试测量
在超外差接收系统中,LO链路非常关键,对接收系统的灵敏度和动态范围有着重要影响。要实现W波段的本振信号,需要从X波段(8-12GHz)或Ku波段(12-18GHz)倍频上去,一般有两种方法:
1、直接采用8倍频器芯片

图1、直接采用8倍频器芯片方案
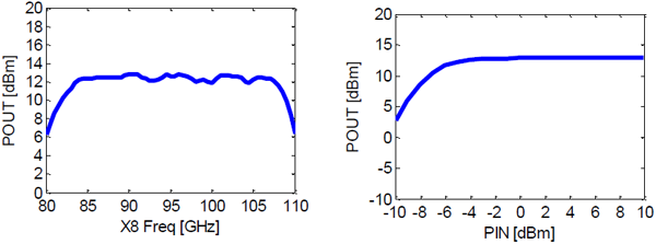
GXOB0017是一款性能非常不错的8倍频器芯片,内部集成了三级2倍频及多级驱动放大器。输入频率10.7-13.3GHz,经过8倍频直接输出86-106GHz;输入驱动功率0dBm,输出功率高达+12dBm,且从86-106GHz功率非常平坦。谐波抑制一般有20dBc以上,在92-96GHz对x7/x9谐波抑制50dBc以上。
使用此方案最大的好处是:结构非常简单,体积可以做小,且成本很低。
缺点:芯片内部3级两倍之间没有滤波,杂散比较多。

图2、GXOB0017内部框图和谐波抑制

图3、GXOB0017芯片输出功率
2、采用多级倍频和滤波
图4、多级滤波和倍频方案
同样是X波段或KU波段产品低频LO信号,经过2倍频,加驱动放大器,再4倍频送给W波段混频器。
X2倍频器可以采用Marki Microwave公司的MMD-1648LCH输出频率16-48GHz或MMD-2060HCH输出频率高达20-60GHz,而且谐波抑制非常好。
驱动放大器采用ADM-5974CH, DC-34GHz13dB,输出功率+20dBm,或ADM-5931CH,DC-28GHz,输出功率+16dBm。
除了超宽带,高线性度,这两款放大器另一个特色是相位噪声非常低,-153dBc/Hz at 10kHz,可以避免LO链路带来的相位噪声恶化。
这样做的好处非常明显,中间可以加多级滤波器,可以最大限度的滤波LO倍频产生的杂散,从而得到最佳的接收动态范围。
缺点和优点一样明显:链路复杂,体积比较大,成本高,调试难度大, 适合用在测试测量等高性能场合。
链路中的器件:
·MMD-1648LCH, 2倍频芯片,输出频率16-48GHz;
·MMD-2060HCH,2倍频器芯片,输出频率20-60GHz;
·ADM-5931CH, 驱动放大器,DC-28GHz,Pout=+16dBm;
·ADM-5974CH,驱动放大器,DC-34GHz,Pout=+20dBm;
·滤波器:一般都是根据具体频率需求定制。
·GANZ0017, 75-110GHz,功率+10dBm可作为LO链路末级驱动。

图5:Marki倍频器曲线(左MMD-1648LCH, 右MMD-2060HCH)

图6:GQXB0012, W波段4倍频器芯片
3、总结
两种方案各有优点和缺点,应根据具体应用场合选择最佳性价比方案。
·单芯片使用用在体积要求小,成本低等场合;
·多级倍频和滤波虽然难度大,但是其杂散很小,适合用在对指标要求很高的测试测量场合。
作者:上海馥莱电子有限公司 王明福
审核编辑:刘清
上一篇:晶圆代工全面降价
下一篇:SiGe和GaAs工艺对比
NVIDIA RTX PRO 4500 Blackwell GPU测试分析