时间:2023-07-11 15:15
人气:
作者:admin
01**
电源
下图来自STM32F207的datasheet。

①表示Vcap1和Vcap2接了2.2uf的电容接地,每个接1个电容;
②表示VDD1到VDD15接上VDD电源,再接电容,接地。Vss接地。PCB布局,尽量把电容离管脚近;
③表示可能有15个VDD,同理Vcap1和Vcap2只有两个方块,说明有两个电源引脚;
④表示VDDA连接VDDA,VDDA和VSSA,那么就是他们给ADC等模块供电,没有的话,就是VDD和VSS供电。其中Vref+和Vref-是ADC模块基准电压,可以直接连VDDA和VSSA;
⑤必须其中有一个VDD连接上4.7uf电容,(注意:STM32F10系列必须是VDD_3连接4.7uf电容);

⑥表示Vref+可以连接其他的基准电压,但是要连接10nf电容+1uf电容,其实就是并联。
注释:
02**
boot
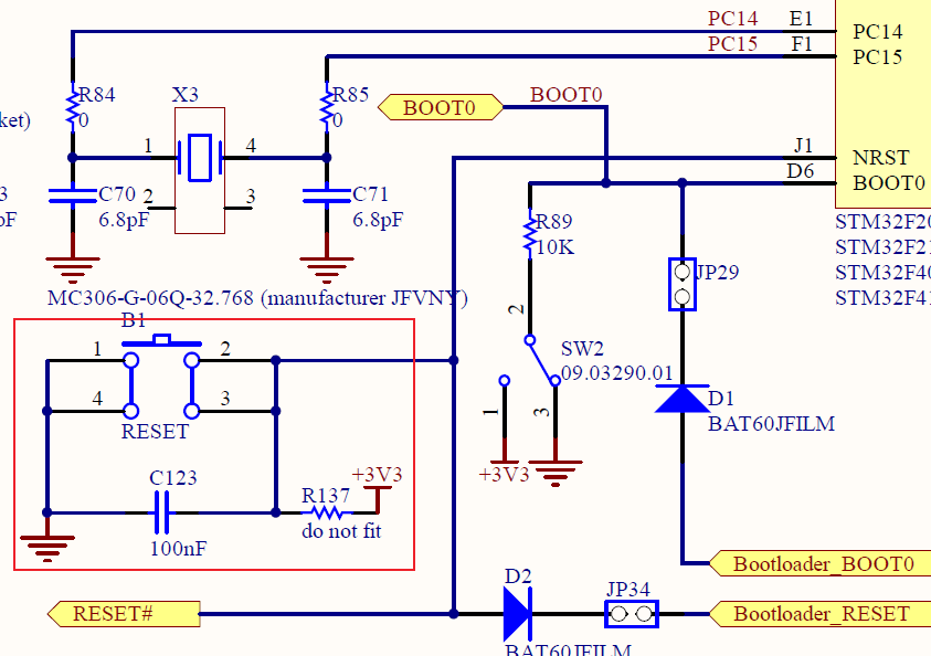
下图见:STM32F207用户参考手册,编号RM0033

boot0可以不下拉电阻的,片内有下拉电阻,实际项目中,还是需要下拉电阻,保证在复杂电磁环境下从Flash启动;
采用跳电阻的形式选择,实际项目,只需要BOOT0就好,学习的板子,两个都设计吧。


STM32F207官方评估板电路:

03**
复位电路
下图见datasheet

上图看出,官方建议下拉0.1uF电容,再接复位按键,当管脚是低电平的时候复位,官方评估板电路采用电阻降压,注释donot fit,

04**
晶振
采用3225封装的无源贴片晶振。
晶振资料

Load Capacitance:负载电容
个人一般配18PF电容
下图是ST的评估板原理图

其中,低速时钟为了片内RTC
05**
JTAG
根据ST的评估板,JTAG有上下拉电阻,实际应用中,使用SWD接口,只需要VCC,TMS,TCK,GND四根信号线,没有上下电阻也没有影响。

06**
兼容设计
1、复位采用max809
2、无论是否使用模拟部分和AD部分,MCU外围出去VCC和GND,VDDA、VSSA、Vref(如果封装有该引脚)都必需要连接,不可悬空
3、兼容GD207和ST207,原理图上做一下图示四种处理

差异区别:

07**
外设资源
设计兼容STM32F207和GD32F207的开发板,其他外设资源电路直接参看原理图。
板载资源有:
设计缺陷
上一篇:片上变压器的应用:增益增强
下一篇:RC复位电路的设计
NVIDIA RTX PRO 4500 Blackwell GPU测试分析