时间:2023-07-13 11:46
人气:
作者:admin
随机密码锁是一种常见的电子锁系统,它使用数字密码代替传统的物理钥匙来进行身份验证和门锁控制。该项目基于STM32微控制器实现一个安全可靠的随机密码锁系统。
传统的机械锁存在一些安全和便捷性的问题。钥匙可能会丢失、被盗或者被复制,这会给用户带来安全风险。而且,当需要为多个用户提供访问权限时,分发和管理多个物理钥匙变得复杂。为了解决这些问题,随机密码锁系统应运而生。
随机密码锁系统基于STM32微控制器实现,具备以下特点:
当前支持的开锁方式:
(1)支持手机APP远程开锁。通过华为云物联网平台实现远程发送指令开锁,设备上的ESP8266通过连接家里路由器,在连接华为云物联网平台,可以在手机APP上对设备端的RTC时间进行校准,设备唯一ID获取,生成随机开锁密码,可以点击APP上的开锁按钮,通过物联网平台提供的API发送指令给STM32设备完成开锁。
(2)随机密码开锁。手机APP与本地设备都采用时间、作为算法种子,采用算法生成开锁密码,每一串的密码有效时间为一分钟。查看手机APP上显示的密码之后,在本地设备上输入完成密码对比开锁。 








上位机软件采用Qt框架设计,Qt是一个跨平台的C++图形用户界面应用程序框架。Qt是一个1991年由Qt Company开发的跨平台C++图形用户界面应用程序开发框架。它既可以开发GUI程序,也可用于开发非GUI程序,比如控制台工具和服务器。简单来说,QT可以很轻松的帮你做带界面的软件,甚至不需要你投入很大精力。
QT官网:https://www.qt.io/

QT入门实战专栏: https://blog.csdn.net/xiaolong1126626497/category_11400392.html
QT5环境安装教程:https://xiaolong.blog.csdn.net/article/details/120654599
下载QT5.12.6下载地址: https://download.qt.io/archive/qt/5.12/5.12.6/
打开链接后选择:
qt-opensource-windows-x86-5.12.6.exe 13-Nov-2019 07:28 3.7G Details
软件安装时断网安装,否则会提示输入账户。
安装的时候,勾选一个mingw 32编译器即可。

登录官网: https://www.huaweicloud.com/
直接搜索物联网,打开页面。
https://www.huaweicloud.com/product/iothub.html
选择设备接入:

选择免费试用:

在产品页面,点击右上角创建产品:

填上产品信息:

得到产品ID,保存好ID,点击查看详情:
产品ID为:61b9ba3a2b2aa20288c1e7f1.

点击设备页面,注册设备:

填充信息进行注册:

保存设备密匙和设备ID,点击保存关闭会自动下载文件保存,后面生成密码和登录账号需要使用

关闭后就看到创建好的设备了:

点击产品页面,选择刚才创建的产品:

选择自定义模型---创建数据模型服务:


选择新增属性,创建设备的属性

设备创建完成接来下生成MQTT登录账号、密匙,方便设备登录云端平台。
官网工具地址: https://iot-tool.obs-website.cn-north-4.myhuaweicloud.com/

打开刚才创建设备时,下载的密匙文件,把内容复制出来对应的填进去,生成即可。

官方文档介绍: https://support.huaweicloud.com/devg-iothub/iot_01_2127.html

在产品页面可以,看到主题的全部格式:

帮助文档:https://support.huaweicloud.com/iothub/index.html
总结的格式如下:
格式: $oc/devices/{device_id}/sys/messages/down
//订阅主题: 平台下发消息给设备
$oc/devices/61b9ba3a2b2aa20288c1e7f1_QQ1126626497_0_0_2021121510/sys/messages/down
格式: $oc/devices/{device_id}/sys/properties/report
//设备上报数据
$oc/devices/61b9ba3a2b2aa20288c1e7f1_QQ1126626497_0_0_2021121510/sys/properties/report
上属性的数据格式:
//上报的属性消息 (一次可以上报多个属性,在json里增加就行了)
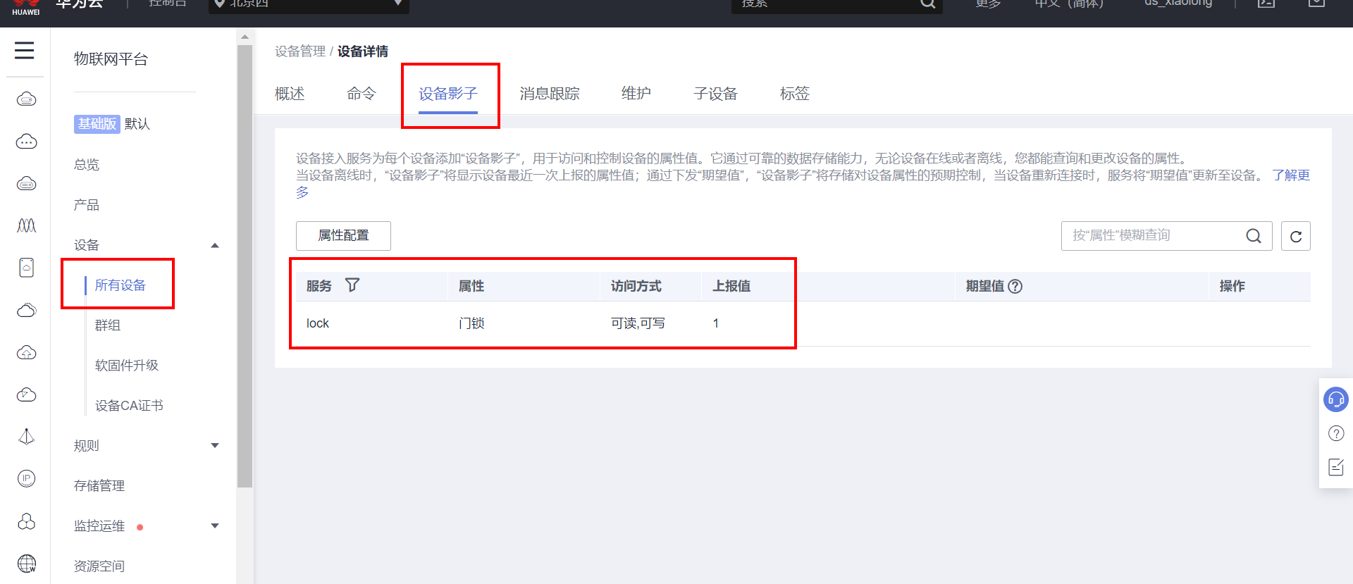
{"services": [{"service_id": "lock","properties":{"门锁":1}}]}
上面属性里的服务ID和属性里的名称,在设备页面,影子设备页面查看。

下面使用MQTT客户端模拟设备登录服务器测试,看设备创建的是否OK。
服务器的IP地址是: 121.36.42.100
端口号是: 1883
打开MQTT客户端软件,按照提示,输入相关参数后,点击连接,然后再点击订阅主题,发布主题即可:

查看云端服务器的情况: 可以看到设备已经在线了,并且收到上传的数据。

修改一下锁的状态,上报属性再查看:

发现云端的状态也已经改变,现在设备上报已经OK。

接下来测试命令下发,实现远程开锁关锁的功能:
打开产品页面,新增加命令:



命令添加成功:

在设备页面,选择同步命令下发:


点击确定后,查看MQTT客户端,发现已经收到数据了:

$oc/devices/61b9ba3a2b2aa20288c1e7f1_QQ1126626497/sys/commands/request_id=88e2626f-290d-405e-962d-51554445a8fd{"paras":{"lock":1},"service_id":"lock","command_name":"lock"}
设备端解析收到的数据,就可以完成多步进电机的控制,完成开锁关锁。
STM32连接华为云IOT的工程代码Get: https://download.csdn.net/download/xiaolong1126626497/81993720





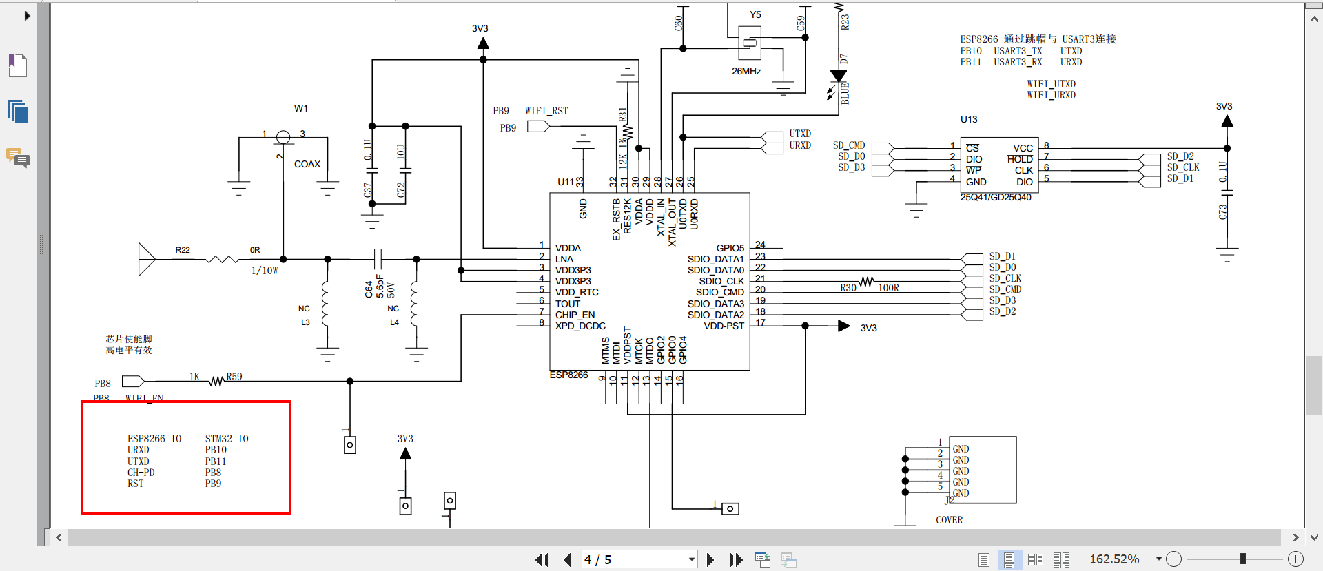
1. 板载ESP8266串口WIFI模块与STM32的串口3相连接。
PB10--RXD 模块接收脚
PB11--TXD 模块发送脚
PB8---CH-PD---悬空
PB9---RST---悬空
GND---GND 地
VCC---VCC 电源(3.3V~5.0V)
2. 触摸按键使用TTP229型号的驱动芯片
SCL接PC11
SDA-OUT接PC10
电源接VCC-3.3
GND接GND
3. ULN2003控制28BYJ-48步进电机接线:
ULN2003接线:
IN4: PC9 d
IN3: PC8 c
IN2: PC7 b
IN1: PC6 a
+ : 5V
- : GND
4. OLED显示屏
D0----SCK-----PB14
D1----MOSI----PB13
RES—复位(低电平有效)—PB12
DC---数据和命令控制管脚—PB1
CS---片选引脚-----PA7
5. 板载按键
KEY1---PA0
KEY2---PC13
6.板载LED灯
LED1---PB5
LED2---PB0
LED3---PB1
7. 板载蜂鸣器
BEEP---PA8
//华为物联网服务器的设备信息
#define MQTT_ClientID "61b9ba3a2b2aa20288c1e7f1_QQ1126626497_0_0_2021121510"
#define MQTT_UserName "61b9ba3a2b2aa20288c1e7f1_QQ1126626497"
#define MQTT_PassWord "385ce91dfe7da5b7431868d5d87e7998163c493344040935d5a00024d6324242"
//订阅与发布的主题
#define SET_TOPIC "$oc/devices/61b9ba3a2b2aa20288c1e7f1_QQ1126626497_0_0_2021121510/sys/messages/down" //订阅
#define POST_TOPIC "$oc/devices/61b9ba3a2b2aa20288c1e7f1_QQ1126626497_0_0_2021121510/sys/properties/report" //发布
char mqtt_message[200];//上报数据缓存区
int main()
{
u32 time_cnt=0;
u32 i;
u8 key;
LED_Init();
BEEP_Init();
KEY_Init();
USART1_Init(115200);
TIMER1_Init(72,20000); //超时时间20ms
USART2_Init(9600);//串口-蓝牙
TIMER2_Init(72,20000); //超时时间20ms
USART3_Init(115200);//串口-WIFI
TIMER3_Init(72,20000); //超时时间20ms
USART1_Printf("正在初始化WIFI请稍等.n");
if(ESP8266_Init())
{
USART1_Printf("ESP8266硬件检测错误.n");
}
else
{
//非加密端口
USART1_Printf("WIFI:%dn",ESP8266_STA_TCP_Client_Mode("CMCC-Cqvn","99pu58cb","121.36.42.100",1883,1));
}
//2. MQTT协议初始化
MQTT_Init();
//3. 连接华为服务器
while(MQTT_Connect(MQTT_ClientID,MQTT_UserName,MQTT_PassWord))
{
USART1_Printf("服务器连接失败,正在重试...n");
delay_ms(500);
}
USART1_Printf("服务器连接成功.n");
//3. 订阅主题
if(MQTT_SubscribeTopic(SET_TOPIC,0,1))
{
USART1_Printf("主题订阅失败.n");
}
else
{
USART1_Printf("主题订阅成功.n");
}
..................
..................
...................
}
#include < stdio.h >
#include < time.h >
#include < stdlib.h >
#include < string.h >
#include < windows.h >
char pwdcont[] = "0123456789abcdefghijklmn";
char* get_Password(int pwd_size)
{
int i;
int random;
char *Password = (char *)malloc(pwd_size + 1);
//获取时间种子
srand((unsigned)time(NULL));
for (i = 0; i < pwd_size; i++)
{
random = rand() % (strlen(pwdcont));
*(Password + i) = pwdcont[random];
}
*(Password + i) = '�';
return Password;
}
int main()
{
int random;
char *Password;
srand((unsigned)time(NULL));
for (int i = 0; i < 10; i++)
{
Sleep(100);
random = rand() % 10;//密码的长度范围 (6-63)
printf("random = %dn", random);
Password = get_Password(random);
printf("Password = %sn", Password);
}
free(Password);
return 0;
}
#include "rtc.h"
//定义RTC标准结构体
struct RTC_CLOCK rtc_clock;
/*
函数功能: RTC初始化函数
*/
void RTC_Init(void)
{
if(BKP- >DR1!=0xAB) //表示RTC第一次初始化
{
//1. 备份寄存器时钟
RCC- >APB1ENR|=1< < 27; //备份时钟接口
RCC- >APB1ENR|=1< < 28; //电源时钟接口
PWR- >CR|=1< < 8; //允许写入RTC和后备寄存器
//2. 配置RTC时钟源
RCC- >BDCR|=1< < 0; //开启外部32.768K时钟
while(!(RCC- >BDCR&1< < 1)){} //等待时钟就绪
RCC- >BDCR&=~(0x3< < 8); //清空时钟配置
RCC- >BDCR|=0x1< < 8; //选择外部32.768K时钟
//3. 配置RTC核心寄存器
RCC- >BDCR|=1< < 15; //开启RTC时钟
while(!(RTC- >CRL&1< < 5)){} //判断上一次寄存器是否写完成
RTC- >CRL|=1< < 4; //进入配置模式
RTC- >PRLH=0; //预分频高位
RTC- >PRLL=0x7FFF; //32767 预分频低位
RTC- >CNTH=0; //计数器高位
RTC- >CNTL=0; //计数器低位
RTC- >ALRH=0; //闹钟寄存器高位
RTC- >ALRL=60; //闹钟寄存器低位
RTC- >CRL&=~(1< < 4);//退出配置模式
while(!(RTC- >CRL&1< < 5)){} //判断上一次寄存器是否写完成
BKP- >DR1=0xAB; //表示配置成功了
}
RTC- >CRH|=1< < 0; //秒中断
RTC- >CRH|=1< < 1; //闹钟中断
STM32_SetPriority(RTC_IRQn,2,2); //优先级
RTC_SetTime(2022,4,9,0,36,1);
}
extern void Update_FrameShow(void);
/*
函数功能: RTC闹钟中断服务函数
*/
void RTC_IRQHandler(void)
{
u32 SecCnt;
if(RTC- >CRL&1< < 0)
{
SecCnt=RTC- >CNTH< < 16;//获取高位
SecCnt|=RTC- >CNTL; //获取低位
RTC_GetTime(SecCnt); //转换标准时间
RTC_GetWeek(SecCnt);
// printf("%d-%d-%d %d:%d:%d week:%dn",rtc_clock.year,rtc_clock.mon,rtc_clock.day,rtc_clock.hour,rtc_clock.min,rtc_clock.sec,rtc_clock.week);
Update_FrameShow(); //更新显示
RTC- >CRL&=~(1< < 0); //清除秒中断标志位
}
if(RTC- >CRL&1< < 1)
{
// printf("闹钟时间到达!....n");
// BEEP=1;
// DelayMs(500);
// BEEP=0;
RTC- >CRL&=~(1< < 1); //清除闹钟中断标志位
}
}
//闰年的月份
static int mon_r[12]={31,29,31,30,31,30,31,31,30,31,30,31};
//平年的月份
static int mon_p[12]={31,28,31,30,31,30,31,31,30,31,30,31};
/*
函数功能: 设置RTC时间
函数形参:
u32 year; 2018
u32 mon; 8
u32 day;
u32 hour;
u32 min;
u32 sec;
*/
void RTC_SetTime(u32 year,u32 mon,u32 day,u32 hour,u32 min,u32 sec)
{
u32 i;
u32 SecCnt=0; //总秒数
/*1. 累加已经过去的年份*/
for(i=2017;i< year;i++) //基准年份:20170101000000
{
if(RTC_GetYearState(i))
{
SecCnt+=366*24*60*60; //闰年一年的秒数
}
else
{
SecCnt+=365*24*60*60; //平年一年的秒数
}
}
/*2. 累加过去的月份*/
for(i=0;i< mon-1;i++)
{
if(RTC_GetYearState(year))
{
SecCnt+=mon_r[i]*24*60*60; //闰年一月的秒数
}
else
{
SecCnt+=mon_p[i]*24*60*60; //平年一月的秒数
}
}
/*3. 累加过去的天数*/
SecCnt+=(day-1)*24*60*60;
/*4. 累加过去小时*/
SecCnt+=hour*60*60;
/*5. 累加过去的分钟*/
SecCnt+=min*60;
/*6. 累加过去的秒*/
SecCnt+=sec;
/*7. 设置RTC时间*/
RCC- >APB1ENR|=1< < 27; //备份时钟接口
RCC- >APB1ENR|=1< < 28; //电源时钟接口
PWR- >CR|=1< < 8; //允许写入RTC和后备寄存器
while(!(RTC- >CRL&1< < 5)){} //判断上一次寄存器是否写完成
RTC- >CRL|=1< < 4; //进入配置模式
RTC- >CNTH=SecCnt > >16; //计数器高位
RTC- >CNTL=SecCnt&0xFFFF; //计数器低位
RTC- >CRL&=~(1< < 4);//退出配置模式
while(!(RTC- >CRL&1< < 5)){} //判断上一次寄存器是否写完成
}
/*
函数功能: 获取RTC时间
函数参数: u32 sec 秒单位时间
*/
void RTC_GetTime(u32 sec)
{
u32 i;
rtc_clock.year=2017; //基准年份
/*1. 计算当前的年份*/
while(1)
{
if(RTC_GetYearState(rtc_clock.year))
{
if(sec >=366*24*60*60) //够一年
{
sec-=366*24*60*60;
rtc_clock.year++;
}
else break;
}
else
{
if(sec >=365*24*60*60) //够一年
{
sec-=365*24*60*60;
rtc_clock.year++;
}
else break;
}
}
/*2. 计算当前的月份*/
rtc_clock.mon=1;
for(i=0;i< 12;i++)
{
if(RTC_GetYearState(rtc_clock.year))
{
if(sec >=mon_r[i]*24*60*60)
{
sec-=mon_r[i]*24*60*60;
rtc_clock.mon++;
}
else break;
}
else
{
if(sec >=mon_p[i]*24*60*60)
{
sec-=mon_p[i]*24*60*60;
rtc_clock.mon++;
}
else break;
}
}
/*3. 计算当前的天数*/
rtc_clock.day=1;
while(1)
{
if(sec >=24*60*60)
{
sec-=24*60*60;
rtc_clock.day++;
}
else break;
}
/*4. 计算当前的小时*/
rtc_clock.hour=0;
while(1)
{
if(sec >=60*60)
{
sec-=60*60;
rtc_clock.hour++;
}
else break;
}
/*5. 计算当前的分钟*/
rtc_clock.min=0;
while(1)
{
if(sec >=60)
{
sec-=60;
rtc_clock.min++;
}
else break;
}
/*6. 计算当前的秒*/
rtc_clock.sec=sec;
}
/*
函数功能: 判断年份是否是平年、闰年
返回值 : 0表示平年 1表示闰年
*/
u8 RTC_GetYearState(u32 year)
{
if((year%4==0&&year%100!=0)||year%400==0)
{
return 1;
}
return 0;
}
/*
函数功能: 获取星期
*/
void RTC_GetWeek(u32 sec)
{
u32 day1=sec/(60*60*24); //将秒单位时间转为天数
switch(day1%7)
{
case 0:
rtc_clock.week=0;
break;
case 1:
rtc_clock.week=1;
break;
case 2:
rtc_clock.week=2;
break;
case 3:
rtc_clock.week=3;
break;
case 4:
rtc_clock.week=4;
break;
case 5:
rtc_clock.week=5;
break;
case 6:
rtc_clock.week=6;
break;
}
}
/*
将标准时间转为秒单位时间
思路: 全程加法
时间基准点: 1970年1月1日0时0分0秒
返回值: 得到的秒单位时间
*/
unsigned int TimeToSec(int year, int mon, int mdeay, int hour, int min)
{
int i;
int sec_cnt = 0; //记录秒单位的时间
/*1. 转换年*/
for (i = 1970; i < year; i++)
{
if (RTC_GetYearState(i)) //闰年
{
sec_cnt += 366 * 24 * 60 * 60;
}
else
{
sec_cnt += 365 * 24 * 60 * 60;
}
}
/*2. 转换月*/
for (i = 0; i < mon - 1; i++)
{
if (RTC_GetYearState(year)) //闰年
{
sec_cnt += mon_r[i] * 24 * 60 * 60;
}
else
{
sec_cnt += mon_p[i] * 24 * 60 * 60;
}
}
/*3. 转换天数*/
sec_cnt += (mdeay - 1) * 24 * 60 * 60;
/*4. 转换小时*/
sec_cnt += hour * 60 * 60;
/*5. 转换分钟*/
sec_cnt += min * 60;
return sec_cnt;
}
审核编辑 黄宇
上一篇:分享个实用的电流检测电路
NVIDIA RTX PRO 4500 Blackwell GPU测试分析