时间:2023-01-16 16:37
人气:
作者:admin
01市场背景
随着科技水平的快速发展,5G时代来临,汽车的自动驾驶功能已经越来越广泛地被运用在实际生活中。
激光雷达以其具备高精度和高适用性、高环境感知力作为自动驾驶和高级驾驶辅助系统的核心硬件之一,也迎来了发展新机遇。据相关数据显示,激光雷达整体市场正在迎来高速发展,预计2023年全球搭载激光雷达的车辆就将突破30万台,2025年全球市场规模将达到135.4亿美元(约合870亿元人民币),前景十分可期。
02激光雷达光电组件
激光雷达主要包括激光发射、扫描系统、激光接收和信息处理四大系统。激光发射和激光接收是激光雷达的光电组件部分。
其中发射模块中的激光器发出脉冲激光,通过光束控制器、发射光学系统,将激光照射至目标物体,常见的激光发射器包括边发射激光器(Edge Emitting Laser,EEL)、垂直腔面发射激光器(Vertical Cavity Surface Emitting Laser,VCSEL)。
而接收系统将目标物体反射回来的激光转化为接收信号,主要包括雪崩二极管(Avalanche Photo-Diode,APD)、单光子雪崩二极管(Single Photon Avalanche Diode,SPAD)、硅光电倍增管(Silicon photomultiplier,SiPM)。

激光雷达结构拆分
资料来源:麦姆斯,长江证券研究所

808nm VCSEL Diodes(2-10W)_
新亮光子(brightphoton.cn)

雪崩二极管(APD)_
光传感器_滨松(hamamatsu.com.cn)
03车规AEC-Q可靠性的要求
基于激光雷达在汽车中的应用场景和汽车自身的高可靠性要求,激光雷达及其组件要进入车用供应链,必须通过严苛的可靠性验证。
AEC-Q102是公认、通用的光电半导体国际可靠性验证标准,可为相关产品提供全面详尽的验证方案。
中国是全球最大的新能源汽车市场,新能源汽车产品力的不断提升,促使产业供应链不断重塑优化,给国内的激光雷达产业带来了新的机遇。而激光雷达的核心光电部件(激光器、探测器)的车规验证是证明质量与可靠性的重要手段。
AEC-Q102验证可有效解决国产元器件不敢用、怎么用的问题,帮助其扎根车规供应链。
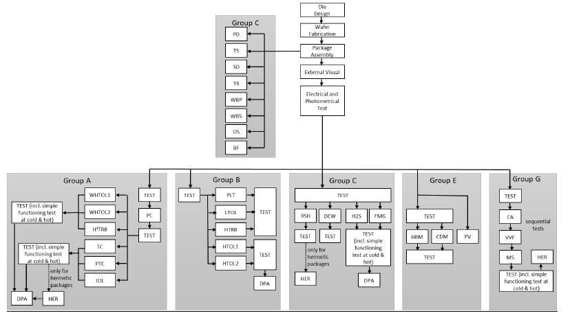
AEC-Q102中对激光雷达组件的可靠性要求主要分为环境应力加速试验、加速寿命模拟试验、封装完整性测试、电气特性验证试验、腔封装完整性验证试验。试验要求零失效,且只有通过相对应的标准规定的全部测试项目,供应商才能声称该产品通过了相应的AEC-Q认证。

AEC-Q102流程图
来源:AEC-Q102 Rev A标准
04技术难点
近年来激光雷达光电组件厂商在国内市场逐渐涌现,元器件的制造技术和结构设计不断更新,给元器件验证技术手段的带来了新要求。
当前对于激光雷达组件的AEC-Q102中环境应力和寿命试验,主要存在批次或批量性验证一致性、施加应力过程监控、应力条件达不到标准或器件故障模型的要求、标准条款适用性解读等问题。例如VCSEL的短脉冲加电试验、APD光照下HTRB、应力后功能验证问题。
广电计量是国内第一家完成激光发射器、探测器全套AEC-Q102车规认证的第三方检测机构,具备APD、VCSEL、PLD等批次性验证试验能力,能实现对APD等器件全过程雪崩电流的监控以及光照下的HTRB试验能力。在人才队伍上,形成以博士、专家为核心的车规验证团队,具备国内最权威的车规标准解读能力和试验能力,能够提供一站式车规认证方案。
NVIDIA RTX PRO 4500 Blackwell GPU测试分析