时间:2023-02-22 16:43
人气:
作者:admin
日常生活中各种视频信号处理及传输系统一般都会用到高速宽带的运算放大器,来实现对高速视频信号的缓冲放大或调制处理等功能,运算放大器是视频信号处理系统中的关键部分之一。
在高速视频信号处理系统,为了获得较好的视频处理效果,显示器显示出来的画面像素、刷新率以及图像对比度应该要越高越好,这通常需要视频运算放大器具有足够宽的带宽、高速转换以及尽量低的失调。芯炽SC2751是一款高速单电源轨至轨运算放大器,芯片针对低电压单电源运行进行了优化,具有38MHz, 22V/μ高速运行、5nV/√Hz低噪声使得芯炽SC2751非常适合驱动模数转换器,在视频信号的处理具有75Ω的驱动能力。加之低功耗的需求,非常适合视频处理以及音频的应用。

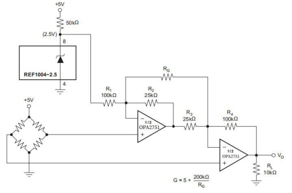
典型应用电路
芯炽SC2751运行在一个低至 2.5V 的单电源,输入共模电压范围介于接地电压以下 300mV 至正电源以上 300mV 之间。10kΩ 负载时,输出电压可以摆动到电源轨的10mV 以内。双通道和四通道设计具有完全独立的电路,可以将串扰降到最低并彻底消除相互作用。
芯炽SC2751主要性能 :
•轨至轨输出(10mV 范围内);
•高带宽:38MHz ;
•高转换速率:22V/μs ;
•低噪声:5nV/√Hz ;
•低总谐波失真 (THD) + 噪声:0.0006% ;
•单位增益稳定;
•微型封装MSOP-8表面贴装、SO-8表面贴装和DIP-8封装;
注:如涉及作品版权问题,请联系删除。
NVIDIA RTX PRO 4500 Blackwell GPU测试分析