时间:2022-01-07 15:45
人气:
作者:admin
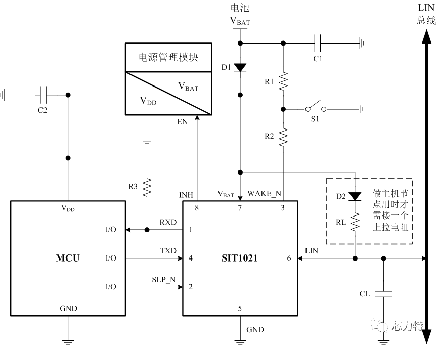
芯力特自主研发的SIT1021是LIN网络主/从协议控制器和LIN物理总线间接口器件,主要用在汽车中的子网络,波特速率从1kBd 到20kBd,兼容“LIN 2.x/ISO 17987-4:2016 (12V)/SAE J2602”标准,输入电平和3.3V与5V器件兼容。
SIT1021做主节点时应用电路图如下:

LIN收发器做主节点使用时,LIN总线端口需加一个0.5kΩ~1kΩ的上拉电阻RL(从机不需要加上拉电阻)和相应的负载电容CL。LIN总线上拉电阻RL串接一个隔离二极管到VBAT,防止总线信号影响VBAT电压,上拉电阻RL作用是增强总线驱动能力,芯片内部上拉电阻30K左右,驱动能力较弱;CL电容(作为主节点时接1nF-10nF,从机推荐用220pF)调节总线波形斜率。
为优化EMI,实际应用中可通过调节RL/CL组合来获得合适的输出波形斜率,SIT1021推荐使用660Ω/6.8nF的RL/CL组合。
芯力特聚焦总线接口芯片,始终坚持自主创新,深耕汽车与工业领域,已大规模量产高性能车载5V/3.3V CAN总线收发器系列芯片,车载LIN总线收发器系列芯片,5V/3.3V 全双工/半双工RS485系列芯片,5V/3.3V 全双工/半双工RS422系列芯片,5V/3.3V RS232系列接口芯片,芯力特接口芯片系列齐全,欢迎广大用户交流选购。
NVIDIA RTX PRO 4500 Blackwell GPU测试分析