时间:2022-07-11 15:14
人气:
作者:admin
通过上期对扫码设备的行业现状的介绍,我们知道扫码设备厂商众多,产品形态多样,但从技术角度上讲,扫码设备的核心硬件基本一致。本期我们侧重介绍扫码设备的核心部分:扫码引擎。在介绍扫码引擎之前,我们先从扫描枪产品与扫码引擎的硬件组成相似性说起。
一、扫描枪与扫码引擎的硬件组成相似性
我们以最常见的手持扫描枪的硬件组成为例,来分析下扫描枪产品与扫码引擎在硬件组成上的相似性。下面所示为扫描枪产品的拆解及核心硬件分解图。

▲手持扫描枪产品组成部件拆解

▲手持扫描枪核心电路板拆解
通过以上部件拆解,我们看到手持扫描枪产品主要由外壳、镜头和内部核心电路板组成(对于移动式手持扫描枪可能还有电池等部件),其中核心电路板包含了DDR、Flash、电源管理芯片和主控芯片。从硬件组成上讲,扫描枪产品是扫码引擎在形态及应用场景上的一个延伸,扫描枪产品以扫码引擎为核心,通过增加外围部件后,成为适合多种应用场景的扫码设备。那么扫码引擎的形态、构成、各模块的功能如何?下面我们一一作介绍。
二、扫码引擎的形态及应用特点

▲扫码引擎形态案例
从扫码引擎形态例子可以看出,扫码引擎的设计结构更为紧凑、体积更小,电路部分与镜头紧密结合,与平时见到的扫码设备有较大差异。不过从扫码引擎的功能方面来讲,已包含了扫码设备的最核心的部分,即扫码、解码、码值输出等功能。
扫码引擎专注于扫码解码的实现,去除了其它冗杂的功能,软硬件均做到最优最简,因此常作为扫码解决方案的核心部件用于各种扫码设备中。目前具备生产高性能扫码引擎的企业,大多数拥有自己核心的解码算法和硬件团队,其提供的扫码引擎不仅能支持多种码制,还能处理各种倾斜码、污损码等。同时其高解码速度、低解码出错率的特点,能够满足类似工业自动化流水线等高频度、大流量、高行速的码图识别场景需求。

▲部分异常码图案例
三、扫码引擎的硬件组成和功能
扫码引擎一般组成如下所示:

▲扫码引擎硬件框图
上图为一般扫码引擎常见最小硬件组成系统,如果使用码灵半导体7UL系列的设计,将DDR和Flash存储叠封在芯片内部的方式,还可将这两部分外部硬件组成省掉。下面具体介绍扫码引擎各组成部件的基本功能。
1、电源模块
电源模块用于实现电压转换和电源管理。使用高运算处理器时,需提供多种电压,如3.3V,1.1V,1.2V,1.8V,2.5V等,扫码引擎的电源输出电压多为3.3V,其它电压转换和电源功耗管理均由电源模块进行管理实现。
2、镜头
镜头包含镜头与sensor,通过DVP或MIPI接口与运算处理器连接,将采集到的图像信息送到处理器进行处理。
3、其他组件
LED灯指补光灯和扫码指示灯;晶振为处理器提供时钟源;数据输出接插件接口用于将处理器解码后的数据输出到模组外部,此外,一般模块的电源也通过这里引入到模组。
四、基于7UL系列的扫码引擎
下图是基于码灵半导体7UL系列的一个扫码引擎的PCB视图,模组长30mm,宽12mm,实例中使用的10x10mm封装,DDR合封在芯片内部,因此视图中看不到DDR部分。

▲基于7UL系列的扫码引擎顶视图

▲基于7UL系列的扫码引擎底视图
以上两图是基于10x10mm封装的码灵半导体7UL系列扫码引擎样例,如果采用6x8mm封装的设计,由于Flash与DDR均封装于芯片内部,除芯片封装面积减小外,还减少了外围器件所占用的空间,所以PCB会更小,模组更轻薄,成本也更具优势。
五、扫码引擎常见技术参数
扫码引擎大多作为扫码设备的部件存在,需与其它部件进行配置,因此一般需提供以下几种常见的参数供下游设计方作为参考:
对外数据接口:如UART TTL、USB HID;
模椽参数配置方式:如通过扫码配置、或主机命令设置;
扫码触发方式: 如自动感应、持续识读、命令触发;
固件升级方式:电脑在线更新;
扫码提示方式:蜂鸣器、LED指示灯等;
输入电流电压:如正常电流、扫码峰值电流,供电电压,最大功耗等;
模组支持扫码分辨率:如1024768、640480等;
支持的扫描角度: 如倾角±55°,转动360°;
支持解码种类:
如一维码:UPC-A、UPC-E、EAN-13、ISBN10、ISBN13、EAN-8、CODE 39、CODE93、CODE 128、CODABAR、INTERLEAVED 25等;
二维码:QR码等
最小解析度:如5mil,1mil = 0.0254mm
识读距离:如4 cm~ 18.0 cm
工作温湿度:-3065°C,5%95%(无冷凝)
模组物理特征:长、宽、高、重等。
六、扫码引擎的部分典型电路

▲接camera的MIPI接口方案OV5648/SC031

▲Flash存储电路

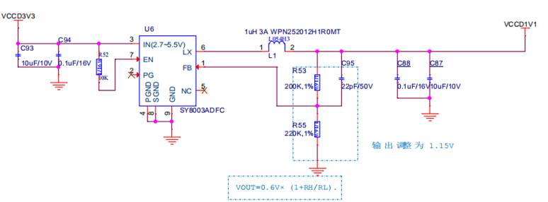
▲3.3V转1.1V内核电压

▲时钟源电路
以上电路均为基于码灵半导体7UL系列开发板截取的典型电路,由于7UL系列为ARM Cortex-A7高性能处理器,需多个电源域,本文中仅例举了3.3V到1.1V转换部分,更详细的电路图可登录码灵半导体官网进行申请。
通过以上介绍,相信大家对扫码引擎的形态特点、组成及功能等方面有了较为全面的了解。由于篇幅所限,本期暂未对扫码解码的软件处理模块内容进行介绍,此模块我们将在下期中进行详细描述,并推荐一款免费开源的解码算法软件,供业余爱好者开发测试。
本期暂到这里,我们下期见。
本期作者:陈绍景、梁梦雷、谢耀华、詹明溪、谢剑杰
NVIDIA RTX PRO 4500 Blackwell GPU测试分析