时间:2023-05-29 14:38
人气:
作者:admin
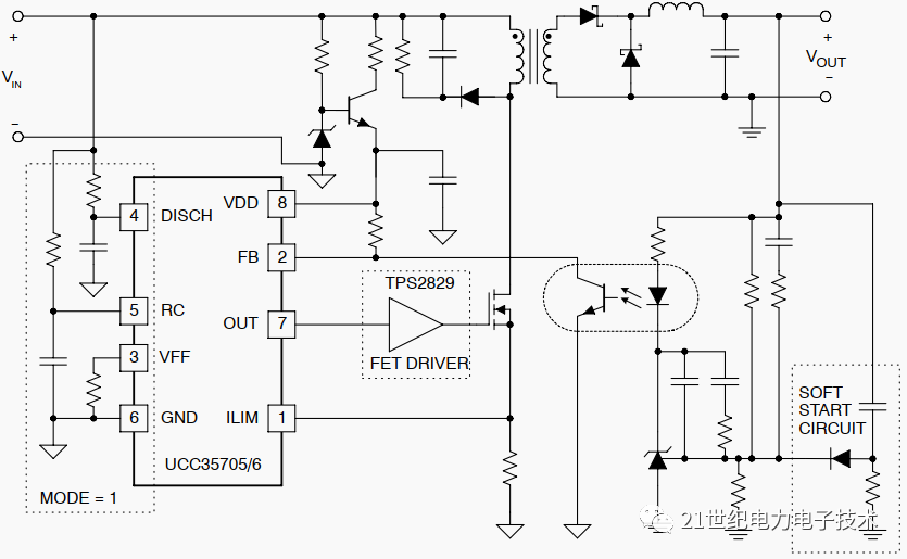
一、芯片的总体概况
该芯片是具有快速电流保护的原边8脚调制芯片,内部集成了高速振荡器,带有电压前馈功能,可以有效的改善变换器的性能。25ns的延迟,能够实现快速电流保护。该芯片可通过配置外部引脚来实现最大占空比钳位进一步实现保护功能。

官方的典型应用电路-正激拓扑
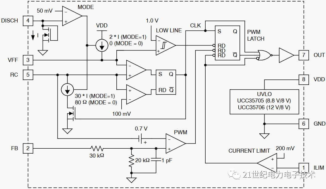
二、建模分析
通过查阅芯片手册,可获得UCC35705芯片的功能框图如下:

欠压保护功能:

这一系列芯片中,X5705的保护迟滞范围比较窄,有0.6V,起始电压点为8.8V,保护电压点为8.2V。

振荡器1MHz时,芯片电流消耗为4.2mA。通过软件搭建欠压保护电路:

电流限制功能:


振荡器及环路控制功能:
振荡器可配置为两种工作模式,一个模式1是最大占空比限制,另一个模式0是可工作在最大占空比。在配置为最大占空比限制时,导通时间由RT和CT决定,关断时间由CT的电压和通过RDISCH的电流决定。由于CT上的电压与输入电压相关,因此具有前馈功能,并且振荡器的峰值电压也正比例与输入电压,所以在全工作范围内具有恒频功能。模式的切换由DISCH配置决定,当接地时,最大占空比限制无效,CT由一个小阻抗路径放电。


模式1-最大占空比限制 模式0-可工作在最大占空比
通过软件搭建电路:

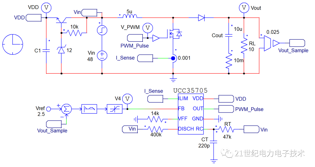
三、Boost仿真分析
通过搭建Boost仿真电路来验证芯片建模的可行性。变换器的相关参数如下:输入电压30V~75V,输出100V,额定电流10A,开关频率1MHz,仿真电路如下:

在2m输入电压有10V的跌落时,振荡器在频率不变的前提下,降低峰值,在环路还没有响应的情况下改变占空比,来抑制输入电压跌落造成的输出电压扰动。


通过仿真证明,UCC35705芯片的建模可稳定可靠的运行,在输入电压有扰动时,电压前馈功能能够在环路未响应时改变占空比,抑制扰动。
NVIDIA RTX PRO 4500 Blackwell GPU测试分析