时间:2022-06-13 16:47
人气:
作者:admin
第八届中国国际“互联网+”大学生创新创业大赛龙芯产业命题赛道报名已于近期正式启动!龙芯产业命题赛道赛题的设立,意在于深度促进产学研融合,引导高校将创新创业教育实践与龙芯产业发展有机结合,欢迎全国各类院校师生踊跃报名,报名方式见文末!以下是大赛及龙芯赛题介绍:
赛事介绍
INTRODUCTION
01
大赛介绍
Introduction
大赛由教育部、中国统战部、工业和信息化部、人力资源和社会保障部等单位联合主办,是我国57个A类赛事之一。
02
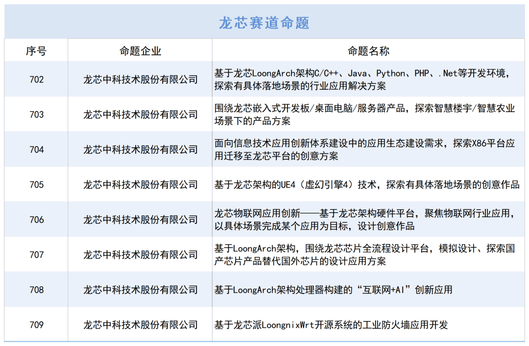
龙芯赛题
TestContent

赛题详情介绍请访问全国大学生创业服务网(https://cy.ncss.cn/)—产业命题赛道—参赛报名—产业命题赛道版块,搜索“龙芯中科”,浏览命题内容及答题要求。
03
参赛条件
Requirement
1.项目负责人须为普通高等学校全日制在校生或毕业5年内的全日制学生(包括本科、专科、研究生); 2.以团队为单位报名参赛,允许跨校组建、师生共建参赛团队,团队成员3~15人。
04
报名时间
Time toEnroll
6月1日-7月31日
注:本项大赛分校、省、国三级,需逐级提交评审。请各参赛队伍积极联系学校赛事负责人,关注本校、学校所在省份产业命题赛道通知,获取赛事具体安排。
NVIDIA RTX PRO 4500 Blackwell GPU测试分析