全球最实用的IT互联网信息网站!

AI人工智能P2P分享&下载搜索网页发布信息网站地图

当前位置:诺佳网 > 电子/半导体 > EDA/IC设计 >

如何解决电压测试遇到的问题

时间:2023-10-30 11:39

人气:

作者:admin

标签: 芯片  电压 

导读:在IC的测试中,电压的测试是所有测试参数中最为常见的一种参数,尤其是模拟芯片的测试,电压测试更显常见及重要,如:LDO、LED驱动、音频功放、运放、马达驱动等很多类型的模拟芯...

在IC的测试中,电压的测试是所有测试参数中最为常见的一种参数,尤其是模拟芯片的测试,电压测试更显常见及重要,如:LDOLED驱动音频功放、运放、马达驱动等很多类型的模拟芯片都含有电压参数的测试,而且都是其主要性能参数。另外,也有很多其他的参数都是通过电压的测量来间接得到的,如增益(Gain)、电源电压抑制比(PSRR)、共模抑制比(CMRR)等。工程师们在调试中也经常会遇到电压测的不精确或者不稳定的现象,对于测试不精确的问题,目前主要采用correlation的办法,来调整测试的误差,但这种方法对于线性的芯片尚可使用,但对于非线性的芯片却无用武之地。针对测试不稳定的问题,大多采用多次测量取平均值的办法来解决,但这种办法也是治标不治本,同样会给产品的质量带来隐患。那么如何解决电压测试的这些问题呢?以下将具体分析产生这些现象的具体原因,并针对这些原因阐述一些解决办法。

•1)芯片工作状态未完全建立或有震荡

一般在开发测试程序之前必须了解所测试的芯片的功能及性能参数,这样在开发及调试程序时才能心中有数,比如测试LDO的输出电压参数,你必须清楚:在当前的输入及输出滤波电容之下,它的输入电压加上之后,输出电压需要多长时间才能达到稳定,而你在程序中设定的等待时间必须大于这个稳定时间,这样才能做到测试的准确且稳定。当然LDO的输出稳定时间一般都在微秒级(几十到上百微秒),所以调试时不太会遇到此类问题,但有的时候我们需要测试芯片内部的基准电压,但又没有办法直接进行测试,只能通过其他的引脚间接测试。

我们要测试芯片内部Vref的电压,但又没有直接的引脚出来,所以只能通过测试VO端的电压进行间接测试,但是需要注意的是:如果VO端悬空,没有任何电流流出,那么它上面的MOS管则不能正常导通工作,EA1的反馈回路也不能正常建立,而导致VO端的电压也不确定,此时测试的VO电压将不能代表Vref的电压。所以在测试时,我们必须给VO一定的负载让MOS管及EA1能够正常工作,这样才能正确测试Vref的电压。

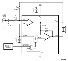
芯片工作状态的建立,有时需要比较长的时间,如图2为一音频功放(LM4990)的功能框图及典型应用线路图,

图片图2

我们在ATE测试时会测试一些静态直流参数,如bypass、Vo1、Vo2端电压值,当你仔细研读此芯片的手册,你会发现在电源电压为5V、Cbypass为1Uf时(注意不同的电源电压及Cbypass电容,其稳定时间也是不同的),bypass端的电压需要至少100ms才能达到稳定,而Vo1、Vo2端的电压又受bypass端电压的影响,所以要想稳定且准确的测试这些直流参数,必须要在芯片上电之后等待100ms以上再进行测试(必须考虑不同批次芯片间的差异,所以在实际测试中的等待时间可在120ms左右),但对于量产测试,测试时间的长短将直接影响到测试效率及测试费用,我们必须缩短测试时间!那么如何来解决这个问题呢,一般我们可以采用如下两种办法:

•第一,可以减小Cbypass的电容,这样同样的充电电流及电压,充电时间会随着电容的减小而减少,可以使用0.1uF或者更小的电容来替代,此时有些读者可能会说:这样做肯定会影响到后面的交流参数(如THD)的测试,没错!肯定会有影响!那么又如何来解决呢?其实很简单,也可以有两种解决方案:1、通过测试评估,适当调整在0.1uF时的交流参数的测试规范,当测试要求不高时可采用此方案;2、通过外加继电器来选择测试直流及交流参数时的电容值,但是继电器的连接方式也是很有讲究的,不然也会对交流参数有影响,这在后面的段落中再详细阐述。

•第二,可以采用预充电的方式对Cbypass进行提前大电流充电,如果bypass端在电源电压为5V时正常情况下是2.5V左右,我们可以预充电到2.3V,这样同样可以节省很多时间,但这种解决办法必须注意一个问题就是:不要在充电的同时给bypass端带来额外的干扰,而导致芯片不能正常工作。

震荡在芯片调试时也是比较常见的现象,由此给芯片测试也带来诸多问题,引起震荡的原因有很多:输出容性负载的大小、阻抗不匹配、不当的反馈回路等,如图3为一款LDO(TL431)芯片手册中的一幅电性能特性曲线及测试图,图中明显规定了输出容性负载CL的大小范围,

但是我们在实际调试中可能没有注意到这一点,如果选用的输出电容不是在芯片稳定所需要的容值范围之内,那么输出就会产生震荡,导致输出测试不准且不稳定。所以在此再次提醒大家:在调试之前务必将芯片性能做到比较详细的了解,以免在后期的调试中浪费大量的时间。

另外震荡不光是在芯片正常工作时发生,在静态时也有可能发生。尤其当你测试放大倍数比较高的运放时,此时的输入引脚要特别注意,必要时要进行隔离,以免引入不必要的噪声而导致输出产生震荡。

温馨提示:以上内容整理于网络,仅供参考,如果对您有帮助,留下您的阅读感言吧!
相关阅读
本类排行
相关标签
本类推荐

CPU | 内存 | 硬盘 | 显卡 | 显示器 | 主板 | 电源 | 键鼠 | 网站地图

Copyright © 2025-2035 诺佳网 版权所有 备案号:赣ICP备2025066733号
本站资料均来源互联网收集整理,作品版权归作者所有,如果侵犯了您的版权,请跟我们联系。

关注微信