时间:2023-07-12 16:51
人气:
作者:admin
输入源电力变换:
电力输入端选择一个电源适配器,输入为100V240V频率为5060Hz的交流电,输出为24V直流电,然后将24V直流电作为PEK-810模块的输入。
PEK-810模块内部硬件组成部分:
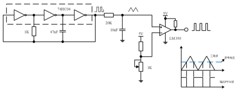
(1)全波整流桥: 为了防止电源反接,确保电源方向不变。
(2)LM7805(三端线性稳压器): 将输入的24V直流电转换为5V直流电,为74VHC04与LM393芯片提供工作电压。

方波发生器:
利用74VHC04(内含6组反相器)内部的非门电路与外接的阻容元件构成固定频率的方波发生器,即输出方波信号。


三角波发生器:
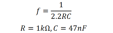
将方波发生器产生的方波信号经过一个RC积分器积分之后就可产生一个等腰三角波,RC积分器的时间常数必须等于方波信号周期的二分之一。


PWM信号发生器:
将生成的三角波信号与给定的参考信号进行比较,比较器采用的是LM393双电压比较器,即可得到可控的PWM信号,通过调节R5旋钮就可以调节比较器的参考电压。PWM信号的频率估算公式为:


调节R5的大小,可以改变PWM的输出,当旋钮在偏向左端的时候,输出的PWM信号如下:

不断向右转动旋钮,输出的PWM信号占空比就会增加,输出波形如下图所示:

上一篇:三相逆变电路扇区的分类与选择