时间:2023-07-12 16:31
人气:
作者:admin
扇区的分类与选择:
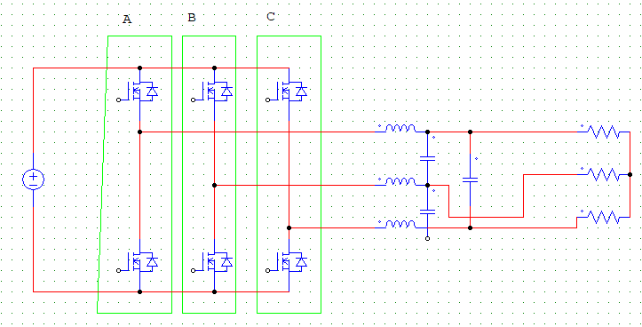
根据下图我们可以了解到三相逆变电路一共有6个开关管,由于不能形成短路,所以每两个开关管可以构成一个组合,这样的组合共有3个。

我们分别用字母A,B,C来代表该三组开关管。假设0表示上开关管闭合,下开关管断开;1表示下开关管闭合,上开关管断开。
因此这样一共有8种组合形式,分别为:000,001,010,011,100,101,110,111
我们可以很容易看出当出现000或者111时,电路处于断开的状态,此时电路是输出为0,因此有效的开关组合只有6种。以下分别列举了6中开关状态下的输出相电压与线电压:

根据上表我们可知每种状态可生成一个向量可组成一个正六边形,将空间均分为6部分。具体如下图所示:

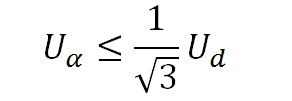
我们在正六边形中做一个内切圆,其中圆的半径就是该逆变器所能输出的最大电压。由于我们采用的是等幅值变换,故:

根据上图可知:

故:

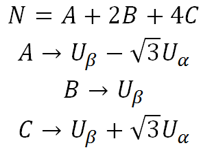
只要市网电压的线电压小于等于直流电源的电压逆变器就可以正常工作。为了能够确定任意时刻合成向量的位置,我们需要将向量空间进行划分为6个区域,在每个区域内由区域的边界向量作为基向量进行合成。为了确定合成向量的区域,我们采用三条经过原点的直线来判断合成向量的位置。如下图所示:

如上图所示的三条直线L1,L2,L3可以用来判断响亮所在区域。令


通过上表可知,经过判断N的大小就可以确定合成向量目前所处的区间了。将上述的区间选择方法用PSIM搭建硬件电路如下:


从V56到V61分别表示扇区I到扇区VI,我们可以从上图看出,随着时间的推移,合成向量依次经过I,II,III,IV,V,VI六个扇区,其仿真结果也是符合要求的。
合成向量的表示方法:
接下来就是我们通过控制开关管的开通顺序来产生所需的向量了。目前常用的分为5段式和7段式两种开关方式。但是考虑到散热以及谐波问题,我采用了7段式开关导通方式。5段式开关方式虽然相对于7段式开关方式减少了三分之一的开关次数,但是由于一种开关状态长期导通会导致开关管的散热不平衡,每组中的两个开关管使用频率不平衡。同时,5段式产生的谐波含量较多并且谐波频率较低,对后续的滤波要求较高。
除此之外,7段式可以有两次产生的向量与要求向量重合,可以提高系统的准确型,而且高频率的开关产生的谐波频率较高相对容易剔除。尽管如此,5段式相对于7段式还存在一个显著的优势就是能量损耗。开关管的导通与关断损耗占系统损耗相当大一部分,因此在降低开关管损耗方面的5段式明显占优。综上所述,我们三相逆变是为了并网对电压质量要求较高,因此还是选择了7段式。
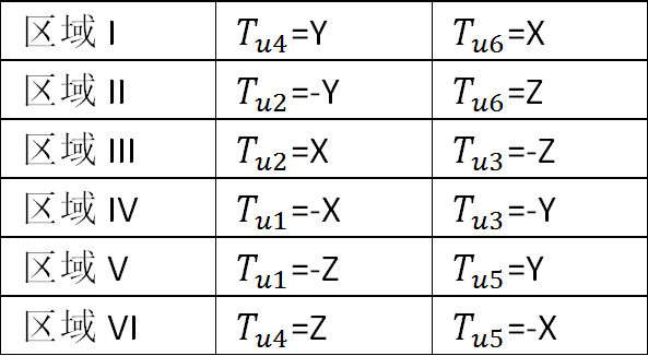
以区域I为例,我们来分析一下7段式的具体开关操作:

由于开关模式000与111逆变器断开,那么产生的电压为0所以处于原点位置。
图中的红色线条的开关方式为:000,100,110,111,110,100,000。
蓝色线条的开关方式为:111,110,100,000,100,110,111。
注意观察上述开关方式我们可以发现,每次开关状态发生调整基本上只改变了一组开关管并且做到了每个开关管开断频率平衡均匀散热。
不妨我们采用红色路径,同理去分析其他区域的开关顺序如下表:

开关管导通时间的计算:
目前我们已经解决了向量的表示问题以及开关管的导通顺序,我们现在只需要通过计算每个管子的导通时间来产生想要的向量幅值及角度即可。我们仍然以区间I为例,计算当向量处于该区间时的开关管导通时间的计算。

假设开关管的导通信号PWM的周期为Tpwm。根据上图可知,

根据上面我们的开关管导通顺序可知在I区域导通顺序为000,100,110,111,110,100,000。为了尽可能使每个开关动作时间均匀分布,我们采用以下开关导通时间分布:

同理,我们可以算出在其他区域时的开关时间:

观察上表,我们可以发现,开通时间的表达式许多相同,因此我们可以通过条件判断来选择表达式。不妨令

那么上表就可简化为:

如果其中两个开关管导通方式的导通时间之和超过Tpwm,则就超出了逆变器可以输出的范围。因此,这种情况下需要进行调制如下所示:

将上述的开关管导通时间计算在电路仿真中进行验证如下图所示:

实验结果及分析:

V53,V54,V55分别表示X,Y,Z的结果。由于合成向量在坐标系中做圆周运动,因此在坐标轴中的投影是一个正弦信号,所以每个开关状态的导通时间也是一个随时间变化的正弦信号。
开关管切换时间计算:
根据上述我们已经可以计算出三相逆变桥的开关管的导通顺序以及每个状态的开关时间。目前我们需要计算出每个扇区每个开关状态的切换时间,也就是生成相对应的开关管的控制信号,该控制方式就被称为SVPWM控制。
仍然以扇区I为例,我们可以根据上述得出开关管的导通时间。因此,在每个状态的结束就是下个状态的切换时间,假设A组管在扇区I的导通时间为PWMa,B组管在扇区I的导通时间为PWMb,C组管在扇区I的导通时间为PWMc,其余扇区以此类推。故:

根据上式以及上图我们可以得出下述表格:

根据上述表格我们可以计算出每个开关管的导通状态切换时间,但是为了能够在准确的时间发出准确的信号,我们采用与三角波(必须是等腰三角形才能保症准确的时间输出相对应的电平)相比较的办法实现。其中三角波频率为40K,峰峰值电压应该恰好等于Tpwm/2,保证其底角为45度。
根据上表可知每个扇区的开关管切换时间如何计算实现,因此将其转化为硬件电路如下图所示:

实验结果:
在上述的理论计算与实际硬件电路的搭建过程中,我们完成了一个完整的SVPWM控制的三相逆变电路,仿真时间为0.2S。其结果如下图所示:

**总结:**本根据上面的仿真我们可以看到逆变器在60ms后可以稳定输出三相电压。
上一篇:Boost升压电路开环的问题解决