全球最实用的IT互联网信息网站!

AI人工智能P2P分享&下载搜索网页发布信息网站地图

当前位置:诺佳网 > 电子/半导体 > PCB设计 >

移动电源 钰泰ETA9880,兼容ETA9870 耐压20V,5V/2.

时间:2022-05-10 18:14

人气:

作者:admin

标签: 移动电源 

导读:移动电源 钰泰ETA9880,兼容ETA9870 耐压20V,5V/2.4A...

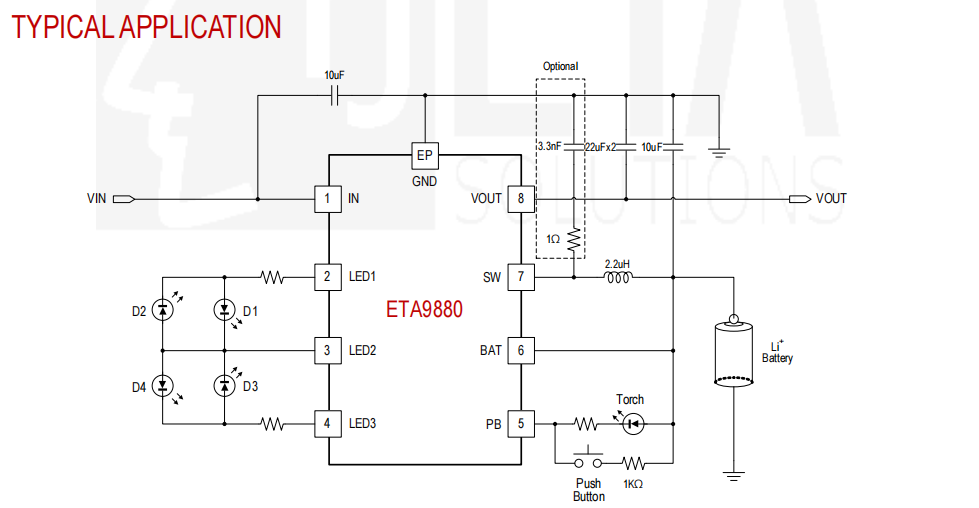
ETA9880 是一个开关锂离子电池充电器能够为电提供高达2.4A的充电电流,也能够提供高达2.4 A 的升压操作。ETA9880包括从IN到OUT的电源路径,一个降压充电器,5V升压转换器,和一个燃料表的功率显示。降压充电器保证93.5%的平均2.4 A充电电流和升压转换器的效率。
当电池输出2.4A时,达到 92 %的效率电压低至3.3 V ,大大提高了有效电池供电系统的电池容量,如具有所有这些特点,ETA9880是一个理想的锂电池充电、放电一体化解决方案。
ETA9880,20V输入耐压,2.4A Charger+2.4A/5V Boost+电量指示,兼容替代ETA9870,适用于移动电源等集成开关充电、放电于一体的应用。
2.4A Charger+2.4A/5V Boost+4灯电量指示
20V输入耐压,,带路径边充边放!带DPPM保护!

ETA9881:20V输入耐压,2.4A Charger+2.4A/5V Boost+电量指示,ESSOP10封装,在ETA9880基础上增加NTC和DCP功能,适用于移动电源等集成开关充电、放电于一体的应用。

poYBAGJ6OaaAJt7FAAEjKo6SDyA079.png
温馨提示:以上内容整理于网络,仅供参考,如果对您有帮助,留下您的阅读感言吧!
相关阅读
本类排行
相关标签
本类推荐

CPU | 内存 | 硬盘 | 显卡 | 显示器 | 主板 | 电源 | 键鼠 | 网站地图

Copyright © 2025-2035 诺佳网 版权所有 备案号:赣ICP备2025066733号
本站资料均来源互联网收集整理,作品版权归作者所有,如果侵犯了您的版权,请跟我们联系。

关注微信