时间:2022-06-23 08:47
人气:
作者:admin

时钟(Clock)在一般SoC电路上是必不可少的,精准的时钟通常由晶振提供,晶振很难集成到芯片中去,而是作为分立元件设计在PCB上。它就像是人的心脏,晶科鑫人的使命便是为电子硬件装上一颗安心的心脏,如果时钟出错了,整个电路或者通信就会发生问题。
比如,16MHz晶振给一个2.4G蓝牙芯片提供参考时钟,如果16MHz的晶振出现频偏,比如偏-48ppm(频率为15.999223MHz),由于射频是参考时钟倍频上去的,也会出现-48ppm的频偏(蓝牙频点变成2,399,883,450Hz,约100KHz的频偏),造成蓝牙与标准频率的对端无法通信。因此一个好的时钟电路,一颗高精度的晶振是非常必要的,晶科鑫30余年来一直为广大客户提供高品质高精度晶振,并会帮助客户上板调试晶振电路使时钟至最佳最精准状态,力求帮助客户的方案得到最好的稳定性。此篇文章对时钟电路中的晶振电路layout简单做一下阐述。
对于晶振电路,我们需要从几个方面考虑设计:
1、降低寄生电容的不确定性
2、降低温度的不确定性
3、减少对其他电路的干扰
设计注意点:
1. 晶振尽量靠近芯片,保证线路尽量短,防止线路过长导致串扰以及寄生电容。
2. 晶振周围打地孔做包地处理。
3. 晶振底部不要走信号线,尤其是其他高频时钟线。
4. 负载电容的回流地要短。
5. 走线时先经过电容再进入晶振。
6. 封装较大,可从晶振中间出线。
7. 如果有测试点,使stub尽量短。
8. 走线可以走成假差分形式。尽量走在同一层。
9. 部分晶振底下需要做掏空处理,以防电容效应以及热效应造成频偏。
10. 如果是铁壳晶振,外壳做接地处理,提高抗干扰能力。
下面分别举例贴片无源晶振及有源晶振的走线方式:
两脚贴片无源晶振


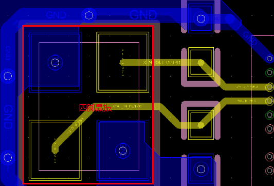
四脚贴片无源晶振



HTOL测试板上有源晶振的布局:
由于老化测试中一般芯片都在socket中测试,所以晶振不能与Socket放置在同一面,否则晶振会距离芯片较远。
晶振放在反面则需要打孔后连接至芯片管脚,此时需要在打孔附近增加回流地孔。
有源晶振需额外注意电源滤波电路处的电容,从大到小依次靠近晶振放置。
贴片有源晶振

