时间:2022-07-07 18:40
人气:
作者:admin
鑫创SSS1530设计方案, SSS1623,SSS1629支持Mciro USB、Type-C 3.1接口,可以实现耳机、麦克风功能。
Type-c耳机、安卓耳机转接头方案
功能特性:
1、可以实现耳机+麦克风应用、单耳机输出、单麦克风输入功能;
2、支持播放\暂停(接听\挂断)、音量加\减、上一首\下一首按键;EQ、3D音效;
3、支持自定义复合按键用法音量加减和上下首复合按键;支持短按、长按等按法;
4、具有IIS IN\IIS OUT功能,可以外挂高品质codec,做高阶发烧应用;
5、具有IIC接口,支持外部MCU IIC控制;
产品概述
SSS1530+MCU支持TypeC线控接听/挂断电话,支持通话功能,支持音量加减功能,解决TypeC耳机兼容性问题,性价比高TypeC耳机线控方案。
SSS1530是3S高度集成的单芯片USB音频控制器的片上振荡器保存外部12MHz晶体成分。SSS1530功能立体声16位ADC,立体声16位DAC、耳机驱动,5波段硬件均衡器,音频锁相环时钟振荡器,USB,USB FS控制器和物理层。外部EEPROM 24C02 ~连接USB 16提供了灵活性VID/PID /产品线,默认的增益设置,和其他定制功能。SSS1531是USB音频解决方案低BOM的解决方案。
二、SSS1530产品特点:
嵌入式USB FS收发器和控制器
嵌入式USB 48mhz芯片振荡器无需外部晶体元件的需要
嵌入式16位立体声ADC的dB线性PGA
嵌入式16位立体声DAC
可变增益调节耳机放大器
嵌入式5V至3.3V和1.8V输出调节器外部5V操作单
嵌入式1.8V电源复位
符合USB规范v2.0全速运行
兼容的USB音频设备类规范V1.0
支持USB暂停/恢复模式
支持一个控制端点,一同步出端点,端点一等时,和端点中的一个中断
备用零带宽在不释放USB总线带宽设置
两线串行总线的外部MCU控制
音量,音量、播放录音静音,停止和播放/暂停引脚为直用户控制 .支持USB HID主机控制同步
支持数字编码器接口的EEPROM设置音量控制
外部接口的串行EEPROM 24C02 ~ 16供应商特定的USB VID,PID,产品字符串,序列号,默认增益,默认均衡器设置,回放/记录使能。
EEPROM的读写功能通过把大规模生产的便利
支持HID引脚GPIO引脚的设置变化,与EEPROM
整个EEPROM空间可通过单片机
嵌入式5波段H / W的情商与IO引脚设定模式的选择
播放和录制功能可以独立启用产品特点
GPIO和单片机接口登记的读/写通过HID
嵌入式应用需要数字混频器
默认支持48khz对ADC和DAC使
支持I2S接口的固定采样率
1.8 V核心和数字音频锁相环操作
3.3V为振荡器,ADC / DAC操作
兼容XP,Vista,赢得了7 / 8 / 10和Mac OS X操作系统无需额外的驱动程序
一些功能支持通过EEPROM的附加,请与3S AE接触

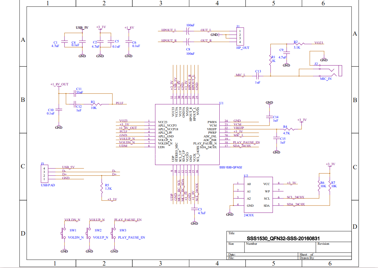
SSS1700B1/SSS1700B1-QCC设计以上USB 声卡 Type-C线控耳机 电路原理图如下所示: