时间:2022-03-31 10:57
人气:
作者:admin
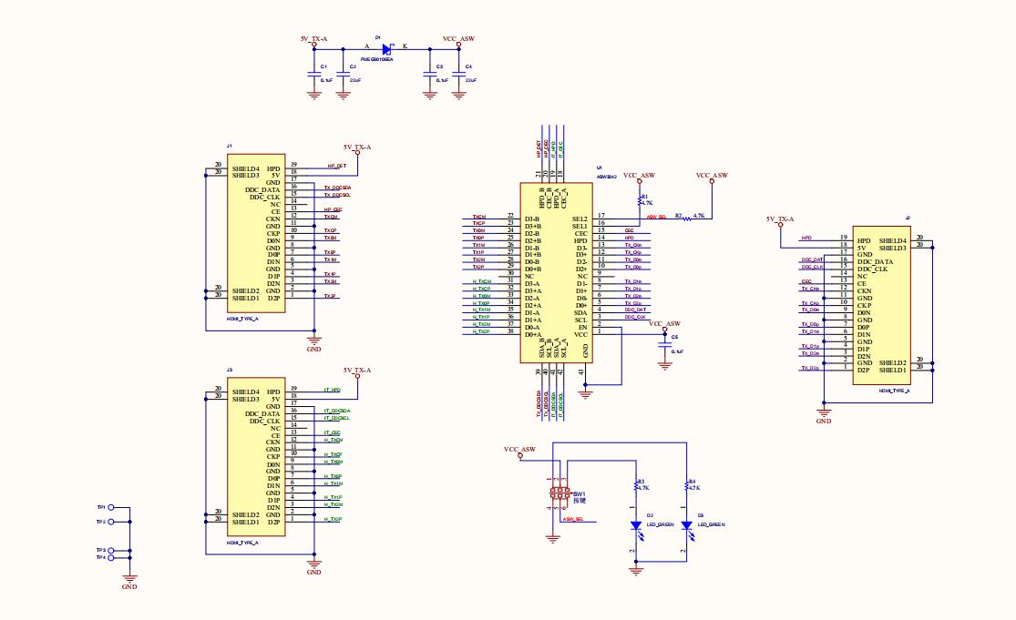
ASW3642 是一款 12 通道 1:2 或 2:1 双向多路复用器/多路解复用器。ASW3642 可由 2.6V 至4.5V 的电源供电,适用于电池供电的应用。该器件的导通电阻(RON)较低并且 I/O 电容较小,能够实现典型值高达 7.5GHz 的带宽。该器件可为 HDMI 和 DisplayPort 应用提供所需的高带宽。

ASW3642 具有断电模式,该模式下所有通道均具有高阻抗(Hi-Z)并且功耗极低。
ASW3642特征
◼ 支持高达 60Hz 4k/2k 的 HDMI 2.0
◼ 8路单刀双掷高速开关
◼ 4路单刀双掷低速开关
◼ 高速开关特性:
带宽:8.0GHz (典型值)
串扰:-40dB (1.7GHz时)
隔离度:-23dB (1.7GHz时)
插入损耗:-1.0dB (1.7GHz时)
导通阻抗:6Ω (典型值)
◼工作电流: 30uA (典型值)
◼ 关断电流: <1uA (最大值)
◼ 工作电压: 1.8V~5.0V
◼ 封装形式:LGA42-3.5*9.0
ASW3642 HDMI 2.0二进一出切换器设计原理图
上一篇:路见平-AR电子后视镜功能说明