时间:2021-12-06 09:20
人气:
作者:admin
在上篇文章,我们介绍了基于思睿达主推CR52177SC的5WUSB 电源适配器方案。本文,我们将介绍基于思睿达主推CR6900A的45W PD充电器方案。
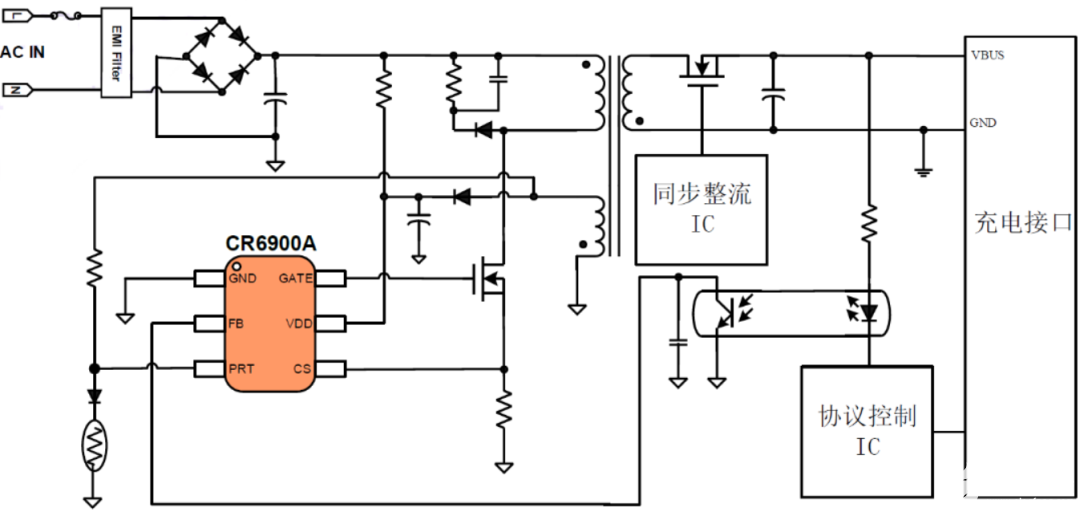
该测试报告是基于一个能适用于宽输入电压范围,输出功率45W PD方案,输出5V3A、9V3A、12V3A、15V3A、20V2.25A的工程样机,控制IC采用了思睿达主推的CR6900A。


CR6900A_45W PD工程样机示意图
CR6900A是一款高集成、高性能电流型PWM控制器,具有低功耗、宽VDD工作电压特点,适合应用于输出范围宽的PD充电器方案。该控制电路在整个负载范 围内都有着比较高的转换效率。芯片内部频率优化实现了优异的EMI效果,限制最小工作频率为22kHz,避免工作时产生噪声。CR6900A提供了非常完整的保护功能,包括逐周期过流保护(OCP),过载保护(OLP),外部过温保护以及内部过温保护,输出短路保护(SCP),输出二极管短路保护,输出过压保护和VDD过压保护等。CR6900A采用 SOT23-6封装。
主要特点
●较低的启动电流
●内置软启动减少MOSFET应力
●CCM+QR+CRM控制模式
●内建同步斜坡补偿,消除次谐波震荡
●内建频率抖动功能,降低EMI
●内置65kHz和45kHz开关频率
●内置125kHz倍频工作模式
●轻载降低工作频率
●可编程外置过温保护
●最大输出电流限制
●自适应环路控制
●VDD过压保护和输出过压保护功能
●内置前沿消隐电路
●内置输出二极管短路保护
●内置过温保护
●过载保护
●SOT23-6L封装
基本应用
PD电源
典型应用

管脚排列

管脚描述

该样机尺寸为70.6mm×40mm,在5V输出时AC264V输入待机功耗<75mW, 115VAC/60HZ, 230VAC/50HZ 输入时的平均效率能够满足“能源之星 V2.0 VI级能效”和欧洲 COCT2 标准;具有“OCP、OTP、 VDD_OVP、UVLO ”等多种保护功能;软启动功能可以减少系统启动时MOSFET的应力,前沿消隐时间简化了系统应用。通过频率抖动和软驱动电路的设计,降低开关噪声,简化了EMI设计,CR6900A还提供VDD电压从8.5V至54V更宽的工作范围。
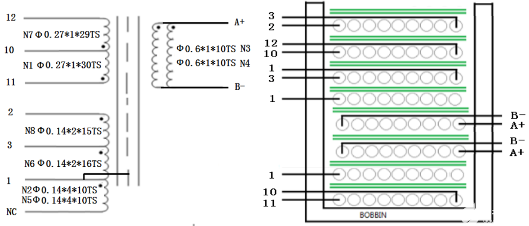
样机的变压器,采用了RM8磁芯(PC40材质),变压器绕制工艺部分,请见后文详细说明。
以下表格为工程样机的主要特性,具体测试方法在第4章节中有详细说明。
2.1、输入特性

2.2、输出特性

2.3、整机参数:

2.4、保护功能测试:

2.5、工作环境:

2.6、测试仪器

本小节展示了工程样机的电路、版图结构,变压器结构及工艺。
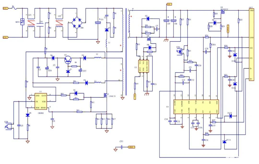
3.1、电路原理图及 PCB 版图:
(1)原理图:

(2)PCB版图:




3.2、变压器绕制工艺:
(1)变压器电性及结构示意图:

(2)规格参数:
1) 骨架:RM8立式(12PIN),Ae=64mm²;
2) 材质:TDK PC40或同等材质;
3) 初级、反馈: 2UEW 漆包线;
4) 次级: 三层绝缘线;
5) 绝缘胶带:3M1298 或同等材质;
6) 初级绕组感量Lp:0.56mH±5%(测试条件:0.25V,1kHz);
7) 漏感量LLK:要求控制在初级绕组的5%以内(测试条件:0.25V,10kHz);
8) 耐压测试= 3KV 5mA 1Min;
9) 成品要求:浸凡立水。
(3)、变压器参数:

3.3、元器件清单:

样机性能主要是针对工程样机的输入部分、输出部分、各种保护以及一些时 序进行了测试,以下详解了测试方法及结果。从测试结果来看,以下各项测试均 合格,能够满足大部分客户的要求。
4.1、输入特性:
本样机经过在不同的输入电压(从 90VAC到 264VAC)和不同负载条件(空载和满载)下测试,得到待机功耗、效率及平均效率。
表 1 、无负载待机功耗(输出 5V 时)

表 2、 输出 PCB 板端测试 100%载下的输入特性

表 3、输出板端测试的效率特性

4.2、输出特性:
注:以下数据均为板端测试;
4.2.1、线性调整率和负载调整率:
表 4 线性调整率和负载调整率

4.2.2、输出电压纹波及噪音:
注:纹波及噪音在 20AWG/1.5M 线端测得,在此线端并联 10uF/50V 电解电容和 0.1uF/50V CBB 电容,示波器带宽限制为 20MHz。
表 5 电压纹波测试

纹波噪声波形图:


4.3、保护功能:
以下测试过流保护、短路保护功能。
4.3.1 过流保护:

4.3.2 短路保护:功率计限流电流为 2.5A

4.4 动态测试:
注:输出动态负载电流设置为 10%持续 10ms,然后为 90%持续 10ms 并持续 循环,上升/下降设置为 3A/uS。


4.5、系统延时时间测试:
注:AC 端(绿色)、VO输出端(蓝色)波形图。


TON_DELAY@ AC100V,100% Load

TON_DELAY@ AC240V,100% Load

TON_DELAY@ AC100V,100% Load

TON_DELAY@ AC240V,100% Load

VOVER_SHORT@ AC100V,No Load

VOVER_SHORT@ AC240V,No Load
DRAIN(绿)端、CS(蓝色)端波形图:

AC90/60Hz,20V2.25A 100% Load

AC115/60Hz,20V2.25A 100% load

AC230/50Hz,20V2.25A 100% load

AC264/50Hz,20V2.25A 100% load

AC115/60Hz,20V2.25A 100% load 输出 Vds

AC264/50Hz,20V2.25A 100% load 输出 Vds
6.1、测试条件:
输入:230VAC50Hz
输出:20V2.25A
负载类型:电阻 ,限值标准参考:EN55013、EN55022B

传导 L 线测试 PK+AV

传导 N 线测试 PK+AV

辐射测试 PK+A
6.2 、
输入:110VAC50Hz;
输出:20V2.25A;
负载类型:电阻 输出低接大地, 限值标准参考:EN55013、EN55022B

传导L线测试 PK+AV

传导N线测试 PK+AV

辐射测试 PK+AV

思睿达是专注于ADC、DAC、PoE和DC / DC 芯片级解决方案的高科技企业,目前同步推广启臣微全系列产品,希望将启臣15年在电源行业这份积淀,这份坚持发扬光大。思睿达同时也可以提供芯片级定制服务。
多种方案,欢迎随时交流沟通。思睿达联系人:何工 18923426660,E-mail:manjie@threeda.com,欢迎来电咨询,申请样品。感谢!