全球最实用的IT互联网站!
人工智能P2P分享搜索全网发布信息网站地图标签大全
什么是柔性PCB 柔性电路板的制造过程
阅读全文2022-07-07
如何降低串扰对PCB板的影响
orcad中怎么创建新的原理图工程文件?
分享7条实用的布线规则
热通孔是如何改善PCB设计中的热管理的
阅读全文2022-07-06
降低PCB制造成本的技巧
PCB设计中阻抗匹配的重要性
高速通信PCB的过孔优化解决方案
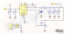
一个可调降压转换器电路
阅读全文2022-07-05
资深PCB工程师教你一招解决PCB设计中的隐患
如何识别常用元器件?
FCO5L02700033HDY00:27MHz差分晶体振荡器在高
PCB电路板设计中铺铜究竟如何发挥作用
PCB板的导体材料铜箔Copper Foil介绍
CPU | 内存 | 硬盘 | 显卡 | 显示器 | 主板 | 电源 | 键鼠 | 网站地图
Copyright © 2025-2035 诺佳网 版权所有 备案号:赣ICP备2025066733号 本站资料均来源互联网收集整理,作品版权归作者所有,如果侵犯了您的版权,请跟我们联系。