时间:2023-08-21 10:01
人气:
作者:admin
随着雷达大量应用于陆、海、空三军及民航、气象等领域,雷达天线罩的应用也日益广泛。天线罩是雷达的重要组成部分,被称为雷达系统的“电磁窗口”。它在雷达天线的周围形成一个封闭的空间,以保护雷达天线系统免受风、沙、雨、雪、雹的侵袭,缓解气温骤变、太阳辐射、潮湿、盐雾等环境条件对天线系统的影响。随着雷达工作体制的改进,以及参数捷变、米波、毫米波、扩谱和调频等新型雷达技术的广泛应用,宽频响应已成为雷达天线系统重要特征,从而对雷达天线罩的透波特性提出了越来越高的要求。
1
雷达天线罩作用及性能要求
随着雷达大量应用于陆、海、空三军及民航、气象等领域,雷达天线罩的应用也日益广泛。天线罩是雷达的重要组成部分,被称为雷达系统的“电磁窗口”。它在雷达天线的周围形成一个封闭的空间,以保护雷达天线系统免受风、沙、雨、雪、雹的侵袭,缓解气温骤变、太阳辐射、潮湿、盐雾等环境条件对天线系统的影响。随着雷达工作体制的改进,以及参数捷变、米波、毫米波、扩谱和调频等新型雷达技术的广泛应用,宽频响应已成为雷达天线系统重要特征,从而对雷达天线罩的透波特性提出了越来越高的要求。
对飞机机载、导弹弹载雷达等飞行器雷达系统而言,雷达天线罩除了用来保护雷达天线或整个微波系统在恶劣环境下能够正常工作之外,还是一个气动/结构/透波功能一体化部件。典型的飞行器雷达天线罩位于机头前部。如果把雷达比作飞机的眼睛,雷达天线罩是飞机“眼睛”的防护镜。相比地面、舰载、车载等静止或低速移动雷达系统而言,飞行器雷达天线罩还需满足高速飞行中气动力、气动热带来的力学、热学性能要求,因此飞行器雷达天线罩的技术要求更高。
2
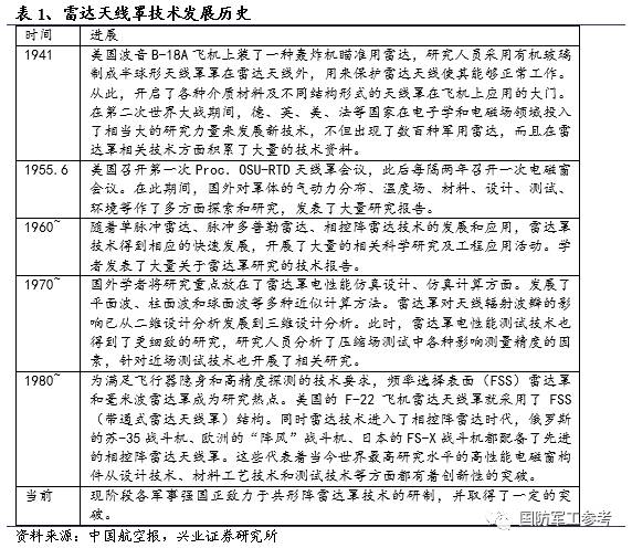
国内外雷达天线罩技术发展历史
雷达天线罩技术不是一门独立的专业技术,是一门跨专业跨学科的综合技术。它的设计和制造涉及空气动力学、机械结构、强度计算、热力学、天线与电磁场理论、材料学、工艺学、检测技术、测量技术、表面保护等专业。由于其对武器装备发展的重要作用,世界各工业发达国家,特别是各军事大国都给予了不动声色的关注。

我国对于电磁窗技术的研究起步较晚,从20世纪80年代才逐渐开始重视电磁窗技术。随着我国航空工业技术的发展,特别是近30年来,我国的机载雷达天线罩研制水平得到了快速发展。目前,我国已基本具备了研制各种类型先进雷达天线罩制件的条件,并成功研制了几乎包括世界上现有的各种结构形式雷达天线罩,如实芯半波壁结构、准半波壁结构、蜂窝夹层结构、泡沫夹层结构、FSS(带通式)结构、电抗加载结构等。其中最能代表技术进步水平的是90年代初期,中航工业集团济南特种结构研究所(637所)研制的变壁厚、准半波壁、人工介质夹层结构飞机雷达罩,使我国成为继美国、德国之后第三个把人工介质成功应用于飞机雷达罩的国家。
3
雷达天线罩材料
雷达天线罩选材的依据是高强度、高模量、耐候性好、介电性能好等,其中最主要的是介电性能,具体包括介电常数(ε)和损耗角正切(tanδ)。其中tanδ越大,电磁波能量在穿透天线罩过程中转化为热量而损耗的能量就越多;ε越大,电磁波在空气与天线罩壁分界面上的反射就越大,从而导致镜像波瓣电平增加和传输效率降低。因此,要求雷达天线罩罩体材料的tanδ低至接近于零,ε尽可能低,以达到“最大传输”和“最小反射”的目的。
纤维增强树脂基复合材料是一类集结构、防热、透波于一体的功能复合材料,具有优良的电性能,介电常数ε和介电损耗tanδ都很小,同时具有足够的力学强度和适当的弹性模量,是实际应用最广的天线罩材料。
3.1 雷达天线罩增强纤维
增强纤维为纤维增强树脂基复合材料的主要承力者,在复合材料中有较高体积含量。其介电常数一般高于树脂基体,因此是决定复合材料力学性能和介电性能的主要因素。

目前,雷达天线罩纤维增强树脂基复合材料的增强材料主要有玻璃纤维、石英纤维、芳纶纤维和聚乙烯纤维等。
玻璃纤维具有高强度、优良的介电性能、耐腐蚀、吸湿性小以及尺寸稳定等优点,是天线罩最常用的增强材料,包括E玻璃纤维,S玻璃纤维、D玻璃纤维、高硅氧玻璃纤维等。E玻璃纤维是一种无碱玻璃,是最早用于天线罩的增强材料,价格最低,但其电性能较差;S玻璃纤维是一种高强度玻璃纤维,力学性能是玻璃纤维中最好的,介电性能中等;D玻璃纤维又称低介电玻璃纤维,是国外专门为天线罩研制的一种玻璃纤维,ε和tanδ仅次于石英纤维和高硅氧玻璃纤维,但拉伸强度和模量较其他纤维低。高硅氧玻璃纤维以E玻璃纤维为基体,其SiO2含量可达91%~99%,性能介于E玻璃纤维和石英纤维之间。
石英纤维是指SiO2含量达到99.9%以上,丝径在1-15μm的特种玻璃纤维。石英纤维的介电性能是所有玻璃纤维中最好的,并且能够在较宽的频带范围内保持基本不变,因此可以实现天线罩的宽频透波性。但其价格昂贵,是E玻璃纤维的30~40倍。
芳纶纤维(Kevlar)是一种比较常见的有机纤维,具有高强度和高模量,密度在高性能纤维中最小,阻尼性能好,耐磨性能优异,化学稳定性和热稳定性好,具有较高的断裂伸张率,优异的抗冲击性能、尺寸稳定性能和介电性能,但芳纶易吸湿,影响介电性能,表面光滑,具有很强的化学惰性,与树脂基体的结合界面性能较差。
高模量聚乙烯纤维(Spectra1000)具有很高的比强度和比模量,优异的抗冲击和阻尼性能,并且在各种频率下均表现出优异的介电性能(ε≤3.0,tanδ=10-4),耐热性能差(熔点在144~152℃),强度和模量随着温度的升高而下降,抗蠕变性能较差,表面光滑且有惰性,极大的限制了UHMWPE纤维在透波复合材料中的应用。
3.2 玻璃纤维基本概念
玻璃纤维是由玻璃矿石等加工而成,具有表面积大,比强度高,耐热和物理化学稳定的特点,是一种优良的功能材料和生态环境材料。玻璃纤维的主要成分为二氧化硅、氧化铝、氧化钙、氧化硼、氧化镁、氧化钠等。
3.2.1、玻璃纤维制造工艺
玻璃纤维生产工艺主要有两种:坩埚拉丝法和池窑拉丝法。
坩埚拉丝法先把玻璃原料高温熔制成玻璃球,然后再将玻璃球二次熔化,高速拉丝制成玻璃纤维原丝。

池窑拉丝法则是国际上比较先进的工艺,该工艺具有简单、节能、生产效率高的特点。池窑拉丝工艺是原料经过破碎粉碎、筛分成合格粉料、混合制成配合料,再将配合料投入单元熔窑中熔化成玻璃液,玻璃液由多排多孔铂金楼板流出,形成纤维。
两种工艺相互对比,坩埚拉丝工艺浪费能源,单机产量低,产品质量差,生产成本高。而池窑拉丝法工艺简单,能耗相对较低,产品质量较好,生产效率高且生产能力大。全世界90%以上产能已经采用池窑拉丝法,未来比例将会更大。
玻璃纤维增强树脂基复合材料是一种广泛应用的雷达天线罩材料,其应用频段主要在10GHz范围内,对于高频波段(10~20GHz),需要采用具有更好介电性能的石英纤维作为增强材料。以石英纤维布作为增强材料,以环氧树脂为基体制造的复合材料在雷达天线罩中应用最为广泛。
3.2.2、石英纤维
石英纤维是指SiO2含量达到99.9%以上,丝径在1-15μm的特种玻璃纤维。它具有很高的耐热性,能长期在1050℃下使用,瞬间耐高温达1700℃,耐温性能仅次于碳纤维,同时具有卓越的电绝缘性和介电性能。石英纤维在实际中得到大量应用,如美国F-15战斗机第一代、第二代鼻锥天线罩都采用了石英纤维增强氰酸酯树脂复合材料作为夹层架构的蒙皮。国外第四代战斗机如美国F-22雷达罩都选用了宽频性能极佳的石英纤维。
石英纤维的生产非常依赖原材料的供应,通常是直接用高纯度的石英棒送至高温区熔化拉丝。一般在2000~2100℃下拉制。目前全球高纯度的石英砂供应商中Unimin处于行业垄断地位,国内材料产能也受其制约。
3.3雷达天线罩树脂基体

不饱和聚酯树脂(UP)的电性能和工艺性能良好,而且价格便宜,是最早用于天线罩的树脂基体之一,但因其力学性能较差,多使用于要求较低的地面雷达天线罩;酚醛树脂(PF)是较早使用的天线罩材料,但其成型困难,不过改性后可用于一些对材料耐热性要求高的场合;环氧树脂(EP)具有优良的力学性能、耐化学腐蚀性能和电性能,且固化收缩率低,是使用最广泛的天线罩树脂基体。
以上三种树脂是传统的天线罩树脂基体材料,目前仍广泛用于制备各种天线罩。近年来随着先进雷达天线罩对全频带、低介电损耗、耐高温、耐候性等性能要求的不断提升,一些新型树脂体系如有机硅树脂、聚酰亚胺树脂(PI)、氰酸酯树脂(CE)、聚四氟乙烯树脂(PTFE)等新型耐高温树脂也开始应用于天线罩制造中。
有机硅树脂突出的优点是耐热性和优良的介电性能,在各种环境条件下介电性能都比较稳定;其缺点是机械强度较低,且需高压成型。聚酰亚胺是近年来研究和报道较多的一种耐高温树脂,可以在300℃长期使用,短期使用温度达到540℃,具有优异的介电性能,ε在3~4之间,tanδ<10-3,而且在较宽的温度和频率范围内仍能保持较好水平,它的缺点是固化困难,常需要高温高压和复杂的升温程序,反应生成的水或溶剂的存在将导致孔隙率较高,使树脂潮解,电性能降低。
氰酸酯树脂具有良好的力学性能、耐热及耐湿热性能,在很宽的温度范围(-160~220℃)和频率范围(104~1011Hz)内具有稳定且极低的ε(2.8~3.2)和tanδ(0.002~0.006),并且CE的介电性能具有明显的宽带特性,这种树脂基体及其复合材料是未来透波复合材料的发展方向。
随着雷达天线罩工作频率(X波段或以上)的升高,特别是隐身天线罩的需求,传统的蒙皮透波材料(高强度玻璃纤维布增强环氧树脂体系)已不能满足高透过、低反射、耐高功率的要求,石英纤维布/氰酸酯体系应运而生,满足了高性能天线罩的需求。
国外复合材料产品如BASF公司的石英纤维/氰酸酯复合材料天线罩,其综合性能比传统环氧树脂天线罩介电损耗降低了75%,介电常数降低了10%,另外具有更低的吸水率,因此湿态介电性能更加优异。根据《树脂基复合材料在雷达天线罩领域应用及发展》,国内产品如航天材料及工艺研究所(703所)的QWB/701系列石英布/氰酸酯预浸料及复合材料耐180℃的高温,介电性能优异,已经在某些型号上得到了应用。
表中列出了航天材料及工艺研究所生产的石英布或高强玻璃纤维布作为增强材料,氰酸酯或环氧树脂作为树脂基体,组合制备的四种复合材料的介电性能对比。

通过对比可以看出,增强材料和树脂的选择均对介电常数和损耗角正切有较大影响。氰酸酯树脂基复合材料的损耗角正切均显著小于环氧树脂基复合材料;石英纤维布增强复合材料介电常数均显著小于玻璃纤维布增强复合材料。石英纤维布/氰酸酯复合材料的介电性能与传统玻璃纤维布/环氧复合材料相比,介电常数降低了24%,损耗角正切降低了78%。
3.4雷达天线罩壁结构
雷达天线罩主要的壁结构有单层、A夹层、B夹层、C夹层和多夹层结构。天线罩之所以多采用夹层架构是因为夹层结构不仅有更好的强度保持性,而且有着比薄壁结构更为优异的透波性能。夹层结构可以利用两表层之间电磁波的反射相互抵消作用来保证其良好的透波性。当电磁波由空气进入夹层时,在各介质层产生反射,当芯层厚度最佳时,内、外蒙皮的反射波幅度相等、相位相反,相互抵消,从而降低了反射波对雷达性能的影响。

单层实心半波壁的特点是在高入射角和两种极化情况下具有良好的电性能,主要缺点是频带窄、重量大,因而实心半波壁常用于战斗机的机头罩。A夹层的特点是重量轻,在低、中入射角情况下,电性能较好,但其重复性较差,常用于入射角不大的情况,如民用客机的机头罩和舰载雷达罩。多夹层雷达罩比A夹层具有更宽的频带并且适应高入射角,但重复性较差和相位性能不佳是其主要缺点。
天线技术的不断发展促进了新的雷达罩壁结构的出现,主要有准半波壁结构、电抗加载雷达罩和频率选择表面(Frequency Selective Surface, FSS)。
为了利用实心壁结构的高入射角的优点,克服重量大的缺点,人们提出了准半波壁结构。准半波壁从结构上看是三层夹层结构,从电气上看是单层壁。其中间层(俗称“人工介质”)的介电性能从理论上来说和蒙皮层的介电性能相同。同时由于人工介质的密度较低,使得准半波壁比实心半波壁在重量上减轻30%以上,取得了明显的减重效果。
电抗加载雷达罩实现了现代空战宽频的要求,即通过电抗加载(将专门设计的金属物加到常规壁结构上去),使天线罩在宽频范围内具有稳定的电性能。
频率选择表面技术很好的满足了四代战斗机的隐身性能要求。常规雷达天线是主要的雷达波反射源,采用频率选择表面(FSS)雷达罩是实现雷达天线隐身的一个较好的办法。FSS雷达天线罩允许我方飞行器雷达在自己的频带内正常穿透,而将其他频率的雷达波散射到各个方向,从而在保证自身雷达正常工作的同时实现对敌雷达的隐身。

3.5 雷达天线罩夹层材料
对于夹层结构天线罩,夹芯材料(简称芯材)的选择对天线罩的性能有重要影响。天线罩用芯材主要有蜂窝芯材和泡沫芯材。
蜂窝材料主要有铝蜂窝、NOMEX蜂窝和普通纸蜂窝等,但天线罩用蜂窝芯材主要是NOMEX蜂窝。NOMEX蜂窝芯材是由芳纶纸浸渍酚醛树脂制成,其介电常数低、强度高,具有弹性,抗撕裂性及耐磨蚀性都很好,在航天航空结构、船舶制造等领域中已得到广泛应用。国内使用的NOMEX蜂窝主要是北京航空制造工程研究所的NRH系列和北京航空材料研究院的NH系列。
聚合物泡沫是一种最常用的芯材,主要有聚氯乙烯(PVC)、聚氨酯(PU)、聚苯乙烯(PS)、聚甲基丙烯酰亚胺(PMI)等,其中天线罩用泡沫芯材主要是PMI泡沫。PMI泡沫是一种采用固体发泡工艺成型,泡沫孔隙基本一致且均匀的100%闭孔泡沫。与其他泡沫比,在相同密度下,PMI泡沫的刚度和强度最高。而且,其耐高温蠕变性能使得该泡沫能够适用于高温固化树脂和预浸料体系。另外,PMI泡沫经过适当的高温处理以后,能承受190℃的固化工艺对泡沫尺寸稳定性的要求,在航空领域中得到了广泛的应用。
4
雷达天线罩的制造工艺
雷达罩的成形工艺主要有手糊真空袋压法、模压法、热压罐法、纤维缠绕法和树脂传递模塑法(RTM)等。
手糊真空袋压法是使用最早、最广泛的天线罩成型工艺方法,其基本工艺过程是:在涂有脱模剂的模具上涂刷树脂,再铺一层纤维织物,并用手工挤压出气泡和多余树脂,如此一层一层铺叠直到所需要的厚度。然后用真空袋密封好,并抽真空加压,固化后脱模、修正得到天线罩。
模压法一般可用来制造中小型天线罩,其基本工艺过程是:将脱模处理过的玻璃纤维织物用树脂浸渍,将浸渍的织物烘干后按要求裁剪并逐层铺覆在涂有脱模剂的阳模上,铺覆的层数要视天线罩的壁厚而定,然后套上阴模,加压(也可加热)固化。模压料在模腔内逐渐固化后从模腔里取出,进行必要的修整得到天线罩成品。
热压罐法与手糊真空袋压法和模压法类似,只是在铺覆成型后需将整个部件套上真空袋放到热压罐内,袋内抽真空,外部加热加压使树脂固化,脱模修整后即得天线罩。
纤维缠绕法是用于阳模做芯轴,通过机械装置将预先浸过树脂的长玻璃纤维带按照各种预定的线形,有规律地缠绕在阳模上。
树脂传递模塑法是一种壁模模塑成型工艺方法,其工艺过程是在耐压的密闭模腔内,填满玻璃纤维增强材料,用压力将液态树脂注入模腔,使其渗透玻璃纤维,然后固化成型、脱模、修整得到天线罩产品。
5
高超声速导弹用雷达天线罩
高超声速导弹天线罩对材料性能的要求较一般导弹和飞机天线罩更为苛刻。高超声速导弹在稠密大气层内飞行时,空气受到强烈的压缩和剧烈的摩擦作用,产生气动加热现象。随着导弹马赫数的增加,气动加热非常严重。高速飞行时气动加热引起的温度升高,大体与速度的平方成正比。导弹的速度越高,天线罩材料所要求的耐热性越高。如在海平面高度,导弹以8~12倍声速飞行时,天线罩温度将高达2400℃。气动加热在天线罩罩壁产生很高的升温速率(540~820℃),在天线罩的内部存在很大的热应力,材料应具有良好的抗热冲击性能。高超声速导弹飞行时纵向和横向过载产生的剪力、弯矩和轴向力非常大,要求天线罩材料具有较高的力学性能。气动加热及气动剪切力的作用,还会使天线罩表面发生烧蚀,因此天线罩材料应具有微烧蚀或烧蚀可控性。
随着导弹飞行速度越来越快,导弹天线罩材料的发展历程为:纤维增强树脂复合材料——氧化铝陶瓷——微晶玻璃——石英陶瓷——氮化物陶瓷——陶瓷基复合材料。
纤维增强树脂复合材料与其它雷达罩应用情况相同,此处不再赘述。
第一种商品化的高温天线罩为氧化铝陶瓷,在麻雀Ⅲ导弹和响尾蛇导弹中得到成功应用,优点是强度高、硬度高、抗雨蚀性能好,缺点是弹性模量和线胀系数大,抗热冲击性能差。微晶玻璃是一种玻璃陶瓷,堇青石是其主要结晶相,但成型工艺和条件复杂,难以控制。1950年代末美国Corning公司开发的微晶玻璃应用在“小猎犬”舰空导弹天线罩中。1970年代末以来中科院硅酸盐研究所研制的3-3微晶玻璃组成与Corning公司的9606微晶玻璃极为接近,只是介电损耗相对偏高,是国内第一种高温天线罩材料,已成功应用于超声速中低空防空导弹天线罩中。
氧化铝、微晶玻璃仅适应于导弹飞行速度小于5倍声速的天线罩。对于高超声速导弹而言,天线罩候选材料主要有石英陶瓷、氮化硅和氮化硼陶瓷。石英陶瓷的抗热冲击性好,介电性能稳定,制造成本适中,已在美国“爱国者”和“潘兴Ⅱ”导弹得到了应用,适用于3~5倍声速的导弹天线罩。
石英陶瓷是综合性能很好的天线罩材料,但石英陶瓷的抗雨蚀及抗粒子侵蚀性能较差,当导弹飞行速度大于6.5倍声速时,石英陶瓷难以满足导弹天线罩强度和可靠性要求。1970~1980年代发展了氮化硅和氮化硼等氮化物陶瓷主要应用于小于6倍声速的导弹天线罩。国内哈尔滨工业大学、山东工业陶瓷研究设计院、中科院上海硅酸盐研究所对氮化硼、氮化硅 、氮化铝陶瓷及其复相陶瓷进行了深入研究。
高超声速导弹天线罩要求材料具有优异的力学、介电、耐烧蚀及抗热冲击性能,现有的材料体系仅有连续纤维增强陶瓷基复合材料能够满足高超声速导弹天线罩的应用要求。基体的作用是把载荷传递到纤维上,同时纤维发挥对基体的增强作用。石英纤维在各类纤维中综合性能最为优异。此外石英纤维化学稳定性好、抗热冲击、耐烧蚀、易于编制且介电性能优异,非常适合航天透波领域的应用。然而石英纤维在高温处理时容易脆化,力学性能迅速下降,因此应加强高纯耐高温石英纤维的开发,改进其常温和高温力学性能。目前国内外主要以石英和BN两种纤维为增强体制备陶瓷基透波复合材料。
1)石英纤维增强陶瓷基透波复合材料
美国Philco-Ford公司和GE公司分别研制了石英纤维织物增强二氧化硅复合材料(SiO2/SiO2),其中AS-3DX材料常温时5.841GHz下的介电常数ε=2.88,损耗角正切tanδ=0.00612,该材料已用于美国“三叉戟”潜地导弹。为满足中远程地地战术导弹和战略导弹天线罩需求,国内航天材料及工艺研究所(703所)、山东工业陶瓷研究设计院等单位研制了石英纤维织物增强二氧化硅基复合材料(3D SiO2/SiO2),其密度为1.58~1.61g/cm3,已获得型号应用。
俄罗斯着重开发了石英纤维增强磷酸盐基复合材料。该材料具有良好的力学、物理和电性能。磷酸铝复合材料在1500~1800℃以下性能稳定,但当温度再高时磷酸盐复合材料熔融粘度太低,不能保证正常使用。目前,这类材料在巡航导弹、反导型、战术型导弹及航天飞机上获得了应用。
国内北京玻璃钢研究设计院制备了石英纤维布增强磷酸铝复合材料,可用于环境温度在1200℃以下的天线窗材料和小型透波防热部件。
2) 氮化硼纤维增强陶瓷基透波复合材料
美国的Hyper-Therm HTC公司利用独特的化学气相增密过程制备了世界上第一个低介电性能、耐高温的氮化硅(Si3N4)基复合材料,该材料可以用在高超声速导弹天线罩中。国内国防科技大学对氮化硅基复合材料进行了大量的研究,并取得了一定的成果。
6
雷达天线罩市场容量
雷达天线罩市场容量是雷达行业市场容量的子集。根据我们之前的研究《信息化战争千里眼,军工成长急先锋:雷达行业研究报告》,2015年国内军用雷达市场容量约为140亿元。我们估计雷达天线罩综合价值占比在3%左右,由此推断2015年国内军用雷达天线罩市场容量约为4亿元。我们预测十三五期间国内军用雷达市场总体将保持20%以上的年复合增速。我们保守估计,2020年雷达天线罩市场容量将达10亿元左右。
考虑到台海、南海、钓鱼岛及中印边境的军事斗争态势,基于对远程精确打击武器的迫切需求,我们认为十三五期间在地基雷达、舰载雷达、车载雷达、星载雷达、机载雷达、弹载雷达等方向中,弹载雷达的增速最快,对天线罩的价值贡献最大。
综合以上分析,石英纤维增强树脂基复合材料和石英纤维增强陶瓷基复合材料在雷达天线罩中的应用越来越广。由于石英纤维造价较高,我们估计石英纤维在相应雷达天线罩总体造价中占比在50%以上。假设石英纤维复合材料在雷达天线罩应用中占比达2/3,则可估算2020年雷达天线罩用石英纤维市场容量将达3.5亿元。
7
产业链相关企业
7.1 雷达天线罩生产单位
国内雷达天线罩生产单位主要分为两类,第一类是航空航天系统专业研究所,如637所、703所、306所等;第二类为原建材工业部下属玻璃钢制品研制生产单位,如上海玻璃钢研究院有限公司、哈尔滨玻璃钢研究院、北京玻钢院复合材料有限公司等。
7.1.1、中航工业集团济南特种结构研究所
中航工业集团济南特种结构研究所(637所),是我国电磁窗专业化研究所,承担着机载、弹载、舰载、车辆、地面雷达站等电磁窗产品设计、试验、测试、批生产及维修任务,持有国家主管部门颁发的军工产品生产许可证及民用飞机雷达天线罩维修许可证。研究所是《机载雷达天线罩通用规范》的主编单位,设有高性能电磁窗航空科技重点实验室。根据官网报道,特种所近几年取得了显著的成绩,重要型号的电磁窗产品几乎都是特种所研制,发挥了挺起民族电磁窗行业脊梁的作用。
7.1.2、航天材料及工艺研究所
航天材料及工艺研究所(航天科技集团一院703所)于1957年在北京成立,是中国航天领域材料及工艺技术的研究中心。首任所长姚桐斌为“两弹一星”功勋奖章获得者;研究所共获得过全国科学大会奖32项,国家科技进步奖26项,国防科学技术奖和部级科技进步奖400余项。现有职工1000余人,建有先进功能复合材料技术重点实验室、树脂基复合材料结构制造技术研究应用中心、功能性碳纤维复合材料技术国家工程实验室。研究所下辖功能复合材料及工艺事业部,在烧蚀防热、多功能、透波、隔热等高新材料技术领域处于国内领先水平。下辖功能复合材料制造部,其玻璃钢制品技术国内先进。研究所自主研制的环氧、双马、氰酸酯树脂体系及预浸料参加业内展会广受关注。
7.1.3、航天特种材料及工艺技术研究所
航天特种材料及工艺技术研究所(航天科工集团三院306所)成立于2002年,2004年经批复成为中国航天科工集团公司特种材料及工艺研究中心。现有透波材料及天线罩技术、树脂基结构复合材料技术、热防护材料技术、陶瓷基结构复合材料技术、金属材料特种工艺技术、材料理化分析及检测技术六大专业。研究所目前人员规模600余人,其中博士生50余人。承担任务以航天三院项目为重点、立足航天科工集团、面向航空航天领域,主要从事复合材料、非金属材料及特种金属材料及工艺的应用研究、产品研制、测试及生产。
7.1.4、上海玻璃钢研究院有限公司
上海玻璃钢研究院创建于1960年,前身为建材部上海玻璃钢研究所。2016年,公司通过重大资产重组改制,从国企转变成民企,成为上海华信国际集团全资子公司。根据公司官网,公司具有二级保密资质,是国家重点的玻璃钢雷达天线罩研制单位,能根据用户的具体电性结构和使用工况等要求,进行自主设计,研发和生产。根据相关文献,1970年代初,以上海玻璃钢研究院为主,汇集相关单位,开始了国内首套雷达天线罩(直径44米,代号1101工程)的开发工作,并获成功,从而奠定了我国雷达天线罩的设计理论基础。
7.1.5、哈尔滨玻璃钢研究院
哈尔滨玻璃钢研究院创建于1960年,是我国最早从事树脂基复合材料研究和应用的专业机构之一,是国家树脂基复合材料工程中心的依托单位,是国家纤维增强塑料标准化委员会副主任委员单位。原直属国家建筑材料工业局,1999年转制进入中国建筑材料集团公司,是具有独立性法人地位的国有独资企业。
哈玻院现有从业人员600余人,具有二级保密资质,长期承担着国家重大科研计划任务和国家重点武器型号的科研与生产任务,其配套产品涉及航天、航空、船舶、兵器、核工业等多个领域。根据官网,哈玻院开发出的系列地面雷达天线罩,广泛应用于国防、民航、气象、卫星通信等领域,现已有四大系列,二十多个规格。截至目前,已有300多部各类天线罩架设在我国各地,二十多年以来,生产的雷达罩经受住了历次台风的考验,无一例倾覆事故。
7.1.6、北京玻钢院复合材料有限公司
公司由北京玻璃钢研究设计院(北京二五一厂)转制而成立,公司继承了北京玻璃钢研究设计院五十余年来形成的专有技术和行业影响力等无形资产,在复合材料设计、研发、制造方面具有雄厚的实力,是专门从事交通运输、建筑工程、电子电力、航空航天等领域高品质复合材料研发、制造加工、销售和技术服务的高新技术企业。
根据中材科技(002080.SZ)招股说明书,中材科技设立时,中材总公司将北玻院民用复合材料、通用玻璃纤维以及定型的批量订货的军工配套先进复合材料产品资产业务投入中材科技, 未定型军工配套产品的在研在建项目及相关先进复合材料资产保留在北玻院存续。
7.2 雷达天线罩增强纤维生产单位
国内雷达天线罩用玻璃纤维主要研制生产单位为中材科技(002080.SZ)下属南京玻璃纤维研究设计院,石英纤维主要研制生产单位为湖北菲利华石英玻璃股份有限公司(300395.SZ)。
7.2.1、南京玻璃纤维研究设计院
中材科技是中国建材集团控股的上市公司,承继了原建材工业部下属南京玻纤设计研究院(南玻院)、北京玻璃钢设计研究院(北玻院)和苏州非金属设计研究院(苏非院)三个国家级科研院所四十多年的核心技术资源和人才优势,是我国特种纤维复合材料行业的技术装备研发中心,也是我国国防工业最大的特种纤维复合材料配套研制基地,引领着中国特种纤维复合材料的技术发展。南玻院、北玻院和苏非院分别是我国特种玻纤及深加工、玻璃钢、非金属矿开发领域实力很强的科研单位。
1964年,南京玻璃纤维研究设计院为配合国家“两弹一星”项目组建,原隶属于国家建筑材料工业局,是我国唯一从事玻璃纤维研究、设计、生产的综合性的院所。1999年7月,作为全国首批改制的科研院所之一,转制为企业,2004年经股份制改造,成为中材科技股份有限公司的经营母体,2006年11月公司成功上市。
中材科技南京玻纤院拥有各类专业技术人员600多人,来自无机材料、高分子材料、复合材料、机械、电气、窑炉、纺织及环保等二十多个专业,其中有中国工程院院士1人。根据公司的发展战略,确立了以高性能材料制造、行业及工程服务、国防军工配套研发为三大平台。
南玻院在我国国民经济建设和国防军工配套等方面具有特殊地位。公司拥有国家玻璃纤维及制品工程技术研究中心、国家玻璃纤维产品质量监督检验中心和国家玻璃纤维情报信息中心。公司是国内唯一拥有自主知识产权、国家工程技术研究中心特种玻璃纤维及制品唯一的综合性研究、生产基地。生产的各类特种玻璃纤维织物成功应用于航空航天、国防军工领域。公司是国防工业最大的特种纤维复合材料配套研制基地,提供多种飞机雷达罩纺形编制套。在特种玻璃纤维领域,公司的产业链最完整,产品品种世界最全,产能最大。
7.2.2、菲利华(300395.SZ)
菲利华是国内航空航天领域用石英纤维及制品的主导供应商。公司前身湖北省沙市石英玻璃总厂于1966年建成投产,是原国家建材部九家重点石英玻璃生产厂家之一,自建成以来一直专注于石英玻璃材料核心业务。公司前董事长邓家贵自1967年起一直在公司及其前身工作,具有近50年的行业从业经历,自2002年起担任中国建筑玻璃与工业玻璃协会副会长(2013年起由公司现任董事长吴学民担任)。
根据公司在国家军民融合公共服务平台上的介绍,石英玻璃纤维的性能的划分,该材料主要应用在如下方面:
1、耐烧蚀材料的增强材料
航天飞行器再入大气层隔热罩、火箭头锥体、雷达天线罩、喷管和排气管,可用石英玻璃纤维织物、无捻粗纱、短切纤维和石英玻璃纤维三维织物、仿形织物与酚醛树脂等聚合物,采用带缠绕、纤维缠绕、压模法和真空热压法成型工艺进行制造。
2、透波材料的增强材料
石英玻璃纤维在高频和700℃以下工作区域内,保持最低而稳定的介电常数和介电损耗。这种优异的性能能抵抗航天飞行器在飞行过程中,因温度陡然变化对材料介电性能产生突变性的影响。是再入式和超高速飞行器的理想透波材料,也是宽频透波耐热材料的主要研究方向。航天飞行器的电磁窗,导弹雷达天线罩选用石英玻璃纤维便充分利用了石英玻璃纤维的这一性质。
3、高温隔热材料
(1)石英玻璃棉
石英玻璃棉具有极佳的抗热冲击能力,而且导热系数低,同时具有卷曲的外形,减少了施工中因填塞造成的过度压缩。该产品主要作运载火箭防护系统,火箭喷管、宇宙再入飞船的烧蚀材料,高温酸性液体与气体介质的过滤材料和反应堆的保温材料。
(2)低密度石英玻璃纤维毡
主要用作飞机发动机的高温隔热材料。
(3)石英玻璃针刺毡
主要用作飞机发动机和工业炉的保温隔热材料。
(4)石英刚性SiO2块材
石英玻璃纤维与无机粘合剂可加工而成100%的无机材料。该材料可在1550℃的高温中使用。这样加工而成的材料主要用于高温过滤,高马赫雷达天线罩和再入式飞行器的防热材料。
4、覆箔板的增强材料
印刷电路板信号传输速度反比于基板介电常数的平方根,信号传输损耗正比于介电常数的平方根与基板介电损耗之积。石英玻璃有最小的介电常数和介电损耗。用石英玻璃纤维做成的印刷电路板的基板,可用于航空航天、军工及超级计算机等特殊要求的领域。
另外,石英玻璃纤维涂PTFE后,可提高耐磨性和曲绕能力,可用作高温缝纫线和工业缝纫线。石英玻璃纤维还是冶金等工业部分现场测温一次性使用的热电偶的高温绝缘材料。
石英玻璃纤维最早的用途是应用于扭称上,如今石英弹簧的用途十分广泛。
编辑:黄飞