时间:2023-07-24 16:35
人气:
作者:admin
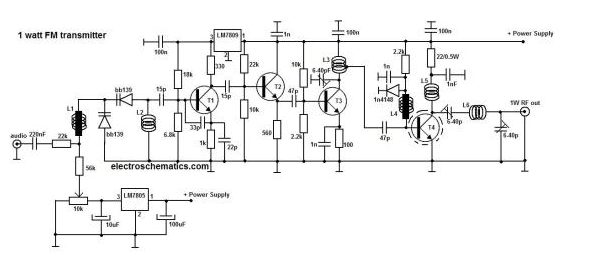
一个非常好的1瓦调频发射电路,非常容易构建电路。它有4个晶体管,一个是非常稳定的振荡器,后跟一个缓冲级,以防止在调整发射器时频率变化。接下来是谐振级和最后级,该级由最小1W晶体管构建,该晶体管必须具有散热器。您必须将一个LM7805稳定器用于振荡器二极管,一个LM7809用于为T1振荡器级上电。这将为您提供非常稳定的发射器频率。
1W FM发射器电路图

首先构建振荡器级和缓冲器,将其通电并调整10k线性电位计,直到接收器上出现空白信号。如果在T2发射器上放一小根电线,您可以看到2级发射器的覆盖范围约为3米。
确定振荡器+缓冲器级工作正常后,卸下电源并继续构建T3谐振级。连接电源,如果从T3集电极调整微调器(可变电容器),您可以看到如何改变fm发射器功率。该级对于整个1WFM发射器的正常运行非常重要。您必须调整修剪器以获得最大功率。
1瓦调频发射机调整
1Wfm发射器的最后级由2N4427(推荐)或列表中的晶体管构建。如果找不到,请使用BD139晶体管,但仅适用于频率低于90MHz的频率。输出功率会更低,但你明白了。如果您决定使用2N2219晶体管作为发射器的最后阶段,则必须知道输出射频功率将为0.4W。
调整最后2个微调器以获得天线的最大输出功率。最初在RF输出端并联使用2x100Ω0.5W电阻。然后连接这个射频探头到输出并调整从T3到输出的所有3个修剪器。您必须对其进行调整才能获得最大万用表指示。然后关闭电源,连接天线并进行最大广播覆盖距离的最终调整。
振荡器和缓冲级必须封装在1mm铜壳中,然后对T3和T4级执行相同的操作。
使用12Vdc电源为此FM广播电路供电。T4在全功率输出调整时的电流消耗约为150mA。整个1W变送器的总电流消耗约为500mA。
组件值:
T1=T2=T3=BF199
T4=2N4427、BLX65、2N3866、2N3553
L1=射频扼流圈(20圈,铁氧体磁芯上0.2毫米,0.3毫米)
L2=4吨,0.7毫米,4毫米L3=6吨,0.8毫米,6毫米,从T3开始第一圈L4=10吨,铁氧体磁芯
上0.2毫米L5=7吨,0.8毫米,6毫米
L6=4吨,1毫米,8毫米,10毫米
上一篇:fm收音机发射机电路图分析