时间:2023-05-19 10:47
人气:
作者:admin
随着智能建筑的快速发展,楼宇自动化系统作为重要的组成部分,在近十几年里也取得了巨大的发展。目前大部分的楼宇自动化系统采用有线方式组建楼宇控制网络,存在施工周期长、布线复杂、成本很高、监控范围受环境制约大、适应能力差、可扩展性小等缺点。
而随着无线通信技术的发展,无线组网在楼宇自动化系统中的应用越来越广泛,本应用主要提到基于电力线载波通信技术对楼宇内进行组网,重点介绍电力载波通信线驱动器CN6212的优势特征,实现了楼宇自动化系统通信质量问题。

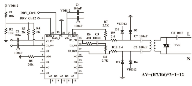
芯北科技CN6212电力载波通信线驱动器内部包含了2个电流反馈型放大器,芯片具有极低的失真,可以确保在电力载波通信频段范围内发送功率谱带外信号符合规范,并且具有高达lA的电流输出能力,可以应对强烈的 电力载波信道阻抗变化,在重载情况下仍然能保证信号的发送质量。
CN6212工作电流可以用外接电阻进行设置,同时可以用数字控制端口按照设定值的1/2、3/4静态电流进行工作,可以根据信道状况通过软件调节,使芯片的驱动性能得到进一步的优化。

CN6212典型应用
CN6212芯片工作电压范围可以离达28V,内部集成了过流保护、温度补偿等单元模块,确保了芯片在各种条件下性能稳定可靠,使芯片在电力载波 应用中具有优越的性能。
电力载波通信线驱动器CN6212用于楼宇控制系统的应用优势:
•PIN2PIN兼容THS6212
•工作电压:6V至28V
•大信号带宽:>20MHz
•最大差分输出:2倍工作电压-6V@50Ω负载
•TTL/CMOS兼容
•温度范围-40℃to+85℃
注:如涉及作品版权问题,请联系删除。