时间:2022-05-25 17:08
人气:
作者:admin
IN310/618 是InPlay 的 SwiftRadioTM SoC 产品系列中的一款产品,它具有用户自定义的专有协议栈,集成了 2.4GHz 频段的射频收发无线电系统和 MCU 系统。IN310 提供的对控制无线电收发器及其子系统的能力和灵活性将使许多新的无线网络应用成为可能。

IN310/618芯片集成了功能强大的 32 位 ARM Cortex-M4F CPU,具有浮点单元处理能力。它可以在各种时钟频率下工作,最高可达64MHz。本芯片内置 256KB 的 ROM、高达 1MB 的 Flash 存储器和高达 96KB 的高密度 SRAM,可作为复杂算法和应用的应用指令或数据空间。

IN310/618具有出色的射频性能,并考虑到超低功耗的设计理念,因此非常适合电池供电的产品(如零售价签和可穿戴设备)等功耗有限的应用。搭配强大的 ARM Coretex-M4F CPU 和丰富的内存资源,用户可以在不增加额外的 CPU 的情况下开发出尽可能多的应用。
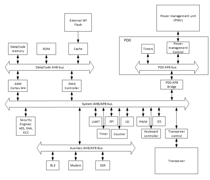
下图显示了 SwiftRadioTM SoC IN3xx 产品系列的系统框图,图中的功能因产品编号的不同而不同。

IN310/618拥有精心设计的硬件安全引擎,支持 AES128、AES256、AES256、SHA-1、SHA-2 和 ECC 加密解密算法。它还集成了True Random Number Generator (TRNG),方便安全应用的实现。除了在无线电和通信调制解调器上的精巧设计外,还集成了 I2C、SPI、UART、PDM 和 I2S 等多种外设,方便用户应用。
上一篇:HMC414MS8G功率放大器