时间:2023-02-23 16:09
人气:
作者:admin
MAX2322为高性能SiGe接收器前端IC,优化用于PCS (1900MHz)频段CDMA(码分多址)应用。它包括一个LNA、一个混频器和一个可选频率LO缓冲器。本应用笔记介绍了MAX2322针对2.14GHz宽带CDMA应用调谐后测得的性能。本例中使用的中频(IF)为190MHz。分析显示,前端增益、噪声系数和三阶截点分别为:18.5dB、5.8dB和-4.1dBm。
介绍
MAX2322为高性能SiGe接收器前端IC,优化用于PCS (1900MHz)频段CDMA(码分多址)应用。它包括一个LNA、一个混频器和一个可选频率LO缓冲器。LNA有三种模式:高增益高线性度模式、高增益低线性度模式和低增益模式。这些模式由 LIN、GAIN 和 SHDN 引脚控制。该混频器具有高IIP3(输入三阶交调截点)、低噪声和差分IF端口。本应用笔记介绍了MAX2322针对2.14GHz宽带CDMA应用调谐后测得的性能。本例中使用的中频(IF)为190MHz。

图1.MAX2322原理框图
应用电路性能
LNA部分的增益为13dB,NF为2dB,IIP3为8.8dBm。输入和输出回波损耗分别为-11.1dB和-27.5dB。当切换到低增益模式时,增益降低10dB。通过更改LNA的偏置电阻,可以设置IIP3和电流消耗,从而灵活地满足您的要求。
混频器部分实现10.5dB的增益和9.3dB的NF,当LO输入电平为-3dBm时,IIP4为7dBm。该混频器针对差分IF输出进行了优化,需要一个并联的2kΩ电阻用于IF输出匹配。该板针对 190MHz IF 输出进行调谐,并通过巴伦匹配至 50Ω。在评估板上,巴伦用于轻松连接RF测量设备。混频器还具有一个片外偏置电阻。当偏置电阻改变时,IIP3和电流消耗值会发生变化。
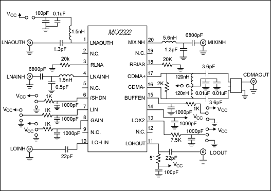
原理图如图8所示;性能数据 如表 1 和 2 所示。
表 1.LNA 性能
(Vcc= 3.0V,设置高增益和低增益模式,BUFFEN = 低,LOX2 = 低)
| LNA 高增益模式 | ||||
| (单位) | 2110兆赫 | 2140兆赫 | 2170兆赫 | |
| NF | (分贝) | 1.99 | 2.08 | 2.18 |
| 获得 | (分贝) | 13.13 | 12.78 | 12.51 |
| 输入 RL | (分贝) | -11.43 | -11.85 | -11.56 |
| 输出 RL | (分贝) | -31.35 | -27.53 | -23.46 |
| 输入 IP3 | (分贝) | 8.92 | 8.83 | 9.17 |
| 我抄送(集成电路合计) | (毫安) | 20.2 | ||
| 液化天然气 低增益模式 | ||
| 2110兆赫 | 2140兆赫 | 2170兆赫 |
| 5.20 | 5.47 | 6.41 |
| -2.59 | -2.87 | -3.45 |
| -23.51 | -22.61 | -20.87 |
| -21.56 | -21.94 | -16.77 |
| 11.83 | 14.41 | 12.33 |
| 16.79 | ||
表 2.搅拌机 性能
(V抄送= 3.0V, LO = 高端注入, IF = 190MHz)
| (单位) | 2110兆赫 | 2140兆赫 | 2170兆赫 | |
| NF | (分贝) | 9.82 | 9.36 | 10.15 |
| 获得 | (分贝) | 10.88 | 10.58 | 10.30 |
| 输入 IP3 | (分贝) | 4.00 | 4.00 | 3.91 |
上表不包括输入和输出传输线损耗。

图2.S11史密斯图表。

图3.S22史密斯图表。

图4.S11.

图5.S21.

图6.S12.

图7.S22.
级联分析
假设双工器损耗为2dB,州际损耗为3dB 带通滤波器(BPF)损耗为<>dB,级联性能如下:


图8.MAX2322应用原理图
审核编辑:郭婷