时间:2023-01-13 10:58
人气:
作者:admin
该设计理念解释了当发射器超出预定边界时,915MHz接收器如何发出警报。
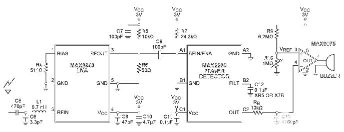
图1的接收电路在MAX2623发送器(图2)超出指定周界时发出音频报警。触发距离取决于条件和天线设计。在使用简单有线天线的家庭环境中进行测试时,距离约为五英尺(1.5米)。
发射器是一个压控振荡器,在未经许可的工业/科学/医疗 (ISM) 频段中设置为大约 915MHz。它的调谐电压为 1.5V = 3 × R2/(R1 + R2),可让您通过改变电阻值 R1 和 R2 轻松调整频率。

图1.当比较器的反相输入电压降至400mV以下时,该915MHz接收器会发出警报。

图2.发射器由一个压控振荡器组成,由R1和R2调谐至约915MHz。
接收器由MAX2643低噪声放大器(LNA)、MAX2203功率检测器、MAX9075比较器和蜂鸣器组成。当发射器在范围内(例如由儿童或宠物携带)时,接收器检测RF信号,并在比较器的反相端提供大于400mV的电压。因为比较器同相端的基准电压被电阻R9和R10(V裁判= 3 × R10/(R9 + R10)),比较器输出仍然很低。
当发射器移出预定边界时,检测到的RF在比较器上产生的电压小于400mV。然后,比较器产生大约3V的输出,该输出打开蜂鸣器并发出警报,表明儿童或宠物已超出限制范围。为了增加检测范围,您可以在功率检波器前面放置额外的LNA或可变增益放大器(VGA)。您还可以通过调整R10来改变比较器基准电压V 来增加或减少所需的VREF.
审核编辑:郭婷