时间:2022-08-06 15:40
人气:
作者:admin
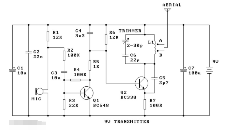
这里简单和低成本的调频发射电路。这个FM发射器的频率范围应该是89MHz左右109兆赫。9V时的输出功率约为9mW。

组件列表:
电阻器:
R1、R6:12K
R2、R4:100K
R3:22K
R5:1K
R7:100R
电容器:
C1:10uF/25V
C2:22n
C3:10n
C4:3n3
C5:2p7
C6:22p
C7:100uF/16V
微调器:0-30pF调谐电容
麦克风:ECM-60P
晶体管:
Q1:BC338
Q2:BC548B
电池供电轨在无线电频率(C1、C2和C7)方面已经很好地连接在一起。轨道也更厚。这使得电路成为一个单一的“固体”块,消除了电路不同部分的射频电流。这也意味着电池上不再有射频,这使得整个单元的频率更加稳定。电池是完美的选择。