时间:2022-08-06 15:46
人气:
作者:admin
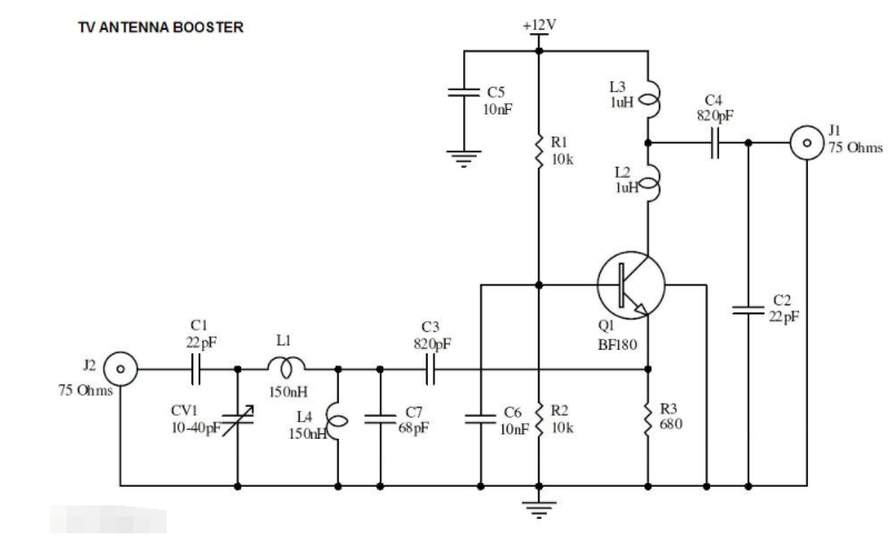
这是具有15dB增益功率的UHF频段电视天线放大器的电路图。这种低成本的天线增强器简单且易于构建。它使用单晶体管 BF180 来增强 te UHF 信号。

由于这是 UHF 电视天线放大器的有源电路,因此需要 12v 电源才能运行。推荐使用稳压电源以获得更好的电路性能。
该电路基于BF180 UHF晶体管构成。第一级是由C1、CV1、L1、L4、C7和C3构成的带通滤波器,第二级是低输入阻抗匹配的基极共模电压放大器。组装完成后,将其装入合适的金属盒中,并将电路的地线连接到盒中以减少噪声影响。
BF180 相当于 NTE161 晶体管 NPN 硅 VHF/UHF 放大器混频器/振荡器。您可以尝试用 NTE161 晶体管代替 BF180。
设计空芯电感
空心线圈是在一个非铁磁性圆柱体上缠绕几圈漆包线形成的电感器,在构造线圈后可以将圆柱体移除。

空芯线圈的优点如下:
线圈的电感与电流无关,因为没有铁磁芯会随着电流的增加而饱和。
没有影响铁磁芯的铁损,那么随着频率的增加,您可以获得更好的Q 因子和更低的失真
它们可用于真正以高达 1 Ghz 的频率运行。
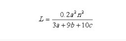
要计算单层空芯线圈,请参见上图并使用以下公式:

在哪里,
L = uH 中的电感
a = 以英寸为单位的线圈平均直径
b = 以英寸为单位的线圈长度
c = 绕组的径向深度,以英寸为单位
n = 总匝数
重要的是要注意,如果b的值大于0.4a,则公式为真。
一个实际的例子:
让我们计算上图中线圈的电感。机械规格如下:
a = 0.2480 英寸
b = 0.3149 英寸
c = 0.0866 英寸
n = 7
现在我们让他们进入公式,然后:
