时间:2022-08-06 15:56
人气:
作者:admin
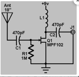
这是一款有源FM/AM/SW无线电接收天线,可用于FM无线电接收器、AM无线电接收器和SW(短波)无线电接收器。

该电路使用有源元件JFETVHF放大器MPF102来增强无线电信号。它使用9VDC电源工作。
在短波波段,这种有源天线可与20到30英尺的线状天线相媲美。该电路设计用于使用未调谐线天线的接收器,例如廉价单元和汽车收音机。
可以为应用程序选择L1。470uH线圈在较低频率(AM)下工作。对于短波,请尝试20uH线圈。该装置可由9伏电池供电。如果使用电源,请使用0.04uF电容器绕过电源以防止噪声拾取。该电路使用的天线是标准的18英寸伸缩式天线。输出从插孔J1获取并运行到接收器的输入。
上一篇:FM无线麦克风的电路图分享
下一篇:定时开关控制器怎么调时间?