时间:2022-07-26 17:09
人气:
作者:admin
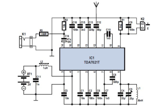
这是基于单个FM IC TDA7012T构建的迷你FM接收器的电路图。

组件列表:

TDA7021T 集成无线电接收器电路适用于便携式无线电、立体声和单声道,其中最小的外围设备对于小尺寸和低成本来说很重要。它完全兼容使用低压微调谐系统 (MTS) 的应用。该 IC 有一个锁频环 (FLL) 系统,中频为 76 kHz。选择性是通过有源 RC 滤波器获得的。唯一需要调谐的功能是振荡器的谐振频率。相关静音系统可减少站间噪声以及接收微弱信号的噪声。
PCB布局:

该接收器是单声道实现,但在输出端,整个多路复用信号(高达 53 kHz)都可用。通过使用 PLL 立体声解码器,例如 TDA7040T,可以直接从 TDA7021T 的输出信号生成立体声信号。