时间:2021-04-14 16:01
人气:
作者:admin
本应用笔记的范围将涉及MLX71120和MLX71121 RF接收器在平衡环形天线配置中的应用。还将在以下各节中讨论应用电路以及组件列表和测量结果。
应用领域
没有外部天线的超小型RF接收器
良好的选择性接收器,无需使用SAW滤波器
操作理论
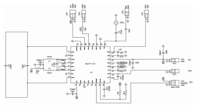
MLX71120 / 21接收器包含两个相同的LNA,具有差分混合输入,因此允许它们通过简单的电容匹配装置与平衡环形天线一起使用。LNA可以有一个公共的输出调谐电路,每个LNA可以驱动一个平衡混频器输入之一。

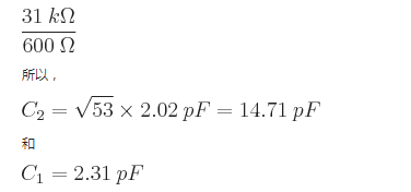
两个LNA输入(引脚1)和LNA2(引脚8)连接到环形天线。C1和C2调谐环形天线,C2与C1之比使环路与LNA输入匹配。在433 MHz时,每个LNA的输入电阻约为300Ω,并联约3 pF。因此,它在C1两端呈现约600Ω的负载。
接收器PC板上使用的环路的电感为66.76 nH,在433.92 MHz时调谐为2.02 pF。C1和C2的串联组合可调节环路。环路Q0的空载品质因数约为380,电抗为182Ω,因此空载阻抗为:

接收器输入会加载环路,因此QL必须小于380。其中Q0是未加载的Q,而QL是环路的加载Q。调谐电路的插入损耗由下式给出:

因此,有必要在接收器灵敏度和期望的选择性之间进行折衷,因为更多的选择性需要更高的负载Q,这会导致更多的插入损耗。
在这种情况下,选择的负载Q为120,这将导致环路阻抗为:

这是空载环路阻抗和变换后的接收器输入电阻的并联组合,因此接收器必须给环路施加31.8kΩ的负载。
这从接收器输入得出的阻抗比为:

在最终电路中,C2 = 15 pF,C1 = 2 pF给出了在引脚24上RSSI输出处测得的最大接收器输出。
LNA引脚LNA01和LNA02是集电极开路输出,因此必须通过电感器为每个输出提供直流电。可以使用一个并联电容器来调谐每个电感器,但是也可以在两个电感器之间使用一个电容器。在这种情况下,它是C4,其值为互调通常所需的电容值的1/2。
编辑:hfy