时间:2016-09-13 15:11
人气:
作者:admin
无线电遥控以其传输距离远、抗干扰能力强、无方向性等优点,应用于许多领域。但因电器复杂,发送设备庞大,调试困难等原因,所以在民用领域一直受到限制,随着电子技术的发展,这些问题都得到了解决,使之具有强大的生命力。
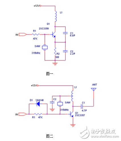
早期的发射机较多使用LC振荡器,频率漂移较为严重。声表器件的出现解决了这一问题,其频率稳定性与晶振大体相同,而其基频可达几百兆甚至上千兆赫兹。无需倍频,与晶振相比电路极其简单。以下两个电路为常见的发射机电路,由于使用了声表器件,电路工作非常稳定,即使手抓天线、声表或电路其他部位,发射频率均不会漂移。和图一相比,图二的发射功率更大一些。可达200米以上。
无线发射电路设计

上图为常见的发射机电路
OOK调制尽管性能较差,然而其电路简单容易实现,工作稳定,因此得到了广泛的应用,在汽车、摩托车报警器,仓库大门,以及家庭保安系统中,几乎无一例外地使用了这样的电路。
无线接收电路设计
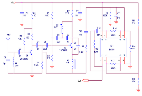
接收机可使用超再生电路或超外差电路,超再生电路成本低,功耗小可达100uA左右,调整良好的超再生电路灵敏度和一级高放、一级振荡、一级混频以及两级中放的超外差接收机差不多。然而,超再生电路的工作稳定性比较差,选择性差,从而降低了抗干扰能力。下图为典型的超再生接收电路。

无线接收电路
超外差电路的灵敏度和选择性都可以做得很好,美国Micrel公司推出的单片集成电路可完成接收及解调,其MICRF002为MICRF001的改进型,与MICRF001相比,功耗更低,并具有电源关断控制端。MICRF002性能稳定,使用非常简单。与超再生产电路相比,缺点是成本偏高(RMB35元)。下面为其管脚排列及推荐电路。

ICRF002使用陶瓷谐振器,换用不同的谐振器,接收频率可覆盖300-440MHz。
MICRF002具有两种工作模式:扫描模式和固定模式。扫描模式接受带宽可达几百KHz,此模式主要用来和LC振荡的发射机配套使用,因为,LC发射机的频率漂移较大,在扫描模式下,数据通讯速率为每秒2.5KBytes。固定模式的带宽仅几十KHz,此模式用于和使用晶振稳频的发射机配套,数据速率可达每秒钟10KBytes。工作模式选择通过MICRF002的第16脚(SWEN)实现。另外,使用唤醒功能可以唤醒译码器或CPU,以最大限度地降低功耗。
MICRF002为完整的单片超外差接收电路,基本实现了“天线输入”之后“数据直接输出”,接收距离一般为200米。
基于T630无线电遥控发射、接收头的无线发射电路无线接收电路
在这里向大家介绍一种无线电遥控发射、接收头(T630/T631)的制作方法。
电路介绍
无线电遥控发射头T630是一种内藏开线未经信号的微型发射机,其发射频率为265MHz,12V电源供电时,遥控距离为100M,工作电流仅为4mA,其体积为28X12X10mm。无线电接收头T631,一个内藏天线,象电视机高频头一样的接收、解调器,其典型工作电压为6V,守候工作电流为1mA,接收频率为265MHz,其体积仅为31X23X10mm。利用它们可以很方便地制作出各种无线电遥控装置,具有微型化,传输距离远、耗电省、抗干扰能力强等优点。能够方便地取代红外线、超声波发射及接收头。
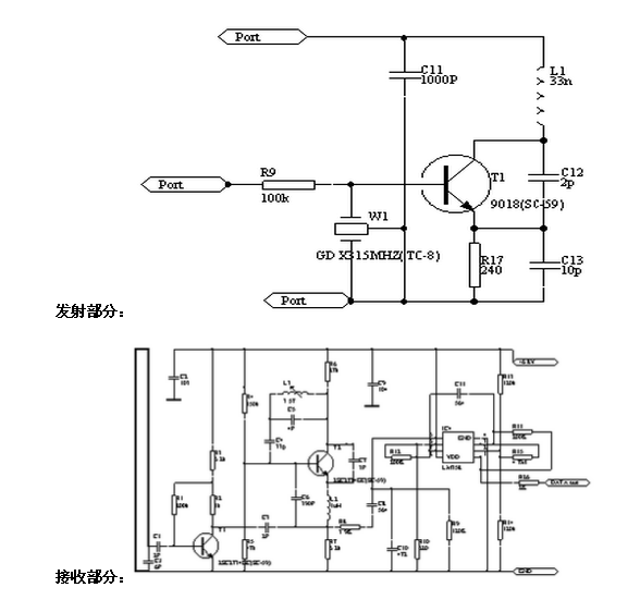
无线电射头T630电路原理如图所示。电路四发射管V1及外围元件C1、C2、L1、L2等构成频率为265MHz超高频发射电路,通过环形天线L2向空中发射。天线L2采用镀银线或直径为1.5mm的漆包线,天线尺寸为24mm(长)X9mm(高)。三极管V1选用高频发射管BE414或2SC3355。
无线电遥控接收头T631电路原理如图所示。接收电路主要由V1、IC等组成,V1与C7、C9、L2等元件组成超高频接收电路,微调C9改变其接收频率,使之严格对准265MHz发射频率。当天线L2收到调制波时,经V1调谐放大出低频成分,再经V2前置放大后送入IC LM358,进一步放大整形后由LM358第7脚输出,该印刷电路板实际尺寸为31mmX23CC,天线尺寸为27mm(长)X9mm(高)。OUT为信号输出端,三极管V1选用BE415或2SC3355。电容C9可选用小型可调电容。IC选用LM358。
在发射及接收电路中为减小体积,所有电阻均选用1/8W或1/16W的金属膜电阻;电解电容亦用超小型电容,其它电容全部采用高频陶瓷电容。在焊接时元件引脚尽量剪短,使其紧贴电路板,电路板材料应选用高频电路板。
以下是两载采用声表面的收发装置,相对于前面的介绍的电路,具有更远的传输距离、更强的抗干扰能力和更易制作、调试.
