时间:2016-09-13 16:09
人气:
作者:admin
随着无线传感器技术的日益成熟和社会发展与建设中对传感器的大量使用,体积小,功耗低,稳定度与灵敏度高的无线传输装置的需求也越来越高。本文设计了一种基于NRF403收发一体芯片的传感器数据的无线接收电路。要求接收频率为315MHZ,超外差结构,并且接收灵敏度要高,并对传输距离进行了分析。最后通过连接功率放大器和MSP430单片机进行实验数据的测量,达到预期的实验结果。
1引言
无线传感器网络是一种由传感器节点构成的网络,能够实时地监测、感知和采集节点部署区的观察者感兴趣的感知对象的各种信息,并对这些信息进行处理后以无线的方式发送出去,通过无线网络最终发送给观察者。无线传感器网络在军事侦察、环境监测、医疗护理、智能家居、工业生产控制以及商业等领域有着广阔的应用前景。例如它在水利方面的应用:一般的水利设施都在野外,环境比较恶劣,基础设施比较缺乏,供电困难。因此若要在这样的环境下架设明线,电缆是非常困难的。因为它需要供电设备,而在那样的野外环境提供满足它的电源是极为困难的,再加上空旷野外如果遇到闪电,明线很容易遭到雷劈,而使整套设备毁坏,因此我们研究无线传输是十分必要的。
2实验的硬件设计
我们选择了挪威Nordic公司开发的一款新型集成无线数据收发芯片NRF403。它是一款真正单芯片ISM频段双频点(433MHZ和315MHZ)免调试无线收发芯片。它具有FSK调制和解调能力,抗干扰能力强,适合工业控制应用;采用PLL频率合成技术,灵敏度高达-105dbm完全满足实验要求,最大发射功率达+10dbm;具有2个信号通道,适合需要多信道工作的特殊场合;可直接与微控制器接口;低工作电压只需2.7V,数据速率可达20KB/S;功耗低,接收待机状态仅为8uA;仅需外接一个晶体和几个阻容,电感元件即可构成一个完整的射频收发器,电路模块尺寸为30mm*22mm*6mm,可以方便地嵌入各种测量系统当中。而且使用无需申请,理论上开阔地的使用距离最远可达1000米[1]。
2.1芯片的内部结构介绍
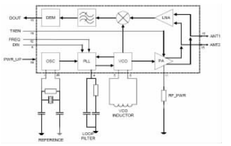
芯片的内部结构也是我们需要分析的,因为当我们研究设计它的外围电路时需要知道每个引脚对应的内部器件来确定外围元器件的选取。下面是它的内部结构图[3]:

图1nRF403的内部结构图
在这个内部结构图中芯片包含功率放大器(PA),低噪声接收放大器(LNA),晶体振荡器(OSC),锁相环(PLL),压控振荡器(VCO),在LNA与相乘器之间接有混频器(MIXER)等电路。在接收模式中,输入信号被低噪声放大器放大,经由混频器变换,这个被变换的信号在送入解调器(DEM)之前被放大和滤波,经解调器解调,解调后的数字信号在DOUT端输出。而在发射模式中,压控振荡器的输出信号是直接送入到功率放大器,DIN端输入的数字信号被频移键控后馈送到功率放大器输出。由于采用了晶体振荡和PLL合成技术,频率稳定性极好。
2.2天线端的分析
天线的输入/输出,当NRF403是接收模式时,ANT1和ANT2引脚端提供射频输入到低噪声放大器;当NRF403为发射模式时,从功率放大器提供射频输出到天线。天线连接到nRF403是差动形式,天线通道推荐的负载阻抗是400欧姆。功率放大器输出级有差动结构的2个集电极开路的晶体管组成,电源VDD到功率放大器必须通过集电极负载供电。当连接差动回路天线到ANT1/ANT2引脚端,电源将通过回路天线的中心供电。
单端天线连接到NRF403时,使用差动到单端匹配网络,如图2所示:
单端天线也可以使用8:1射频变压器连接到NRF403,工作在315MHZ上。射频变压器必须有一个中心抽头,用于电源供电[1]。
2.3基于NRF403的无线接收电路设计实验选定NRE403作为要用的芯片后,我们要

2.3.1滤波器部分的分析
首先我们先研究本电路的滤波器部分。滤波器是一种能够选择通过或阻止某频段信号的电路。根据其通过信号的频率可分为低通滤波器,高通滤波器,带通滤波器和带阻滤波器。
滤波器一般采用LC,RC,LCR,LR元件构成。本电路中从第4引脚接出的便是一个滤波网络,它与芯片内部的锁相环相连,从它的电容,电阻的连接方式我们可以简单看做是一个无源比例积分滤波器。
2.3.2晶体振荡器部分的分析


3 无线传输距离的分析
芯片的无线传输距离同样是我们所必须考虑的一个问题。所谓无线传输距离就是信号从发射端被发出到目的地被接收中间所经过的距离,它是现实的工程设计很重要的一个参数。在工作频率固定的前提下,影响工作距离的主要因素包括发射功率、发射天线增益、传播损耗、接收天线增益、接收机灵敏度等,通过加大发射功率,提高天线增益,提高接收机灵敏度均起到提高通信距离的作用。
在影响无线通信距离的以上几个因素中,作为设计者可以控制的因素有:发射输出功率,RX-天线增益,TX-天线增益和接收灵敏度四个因素。而设计者不能控制的因素:传输损耗,路径损耗,多径损耗,周围环境的吸收几个因素,因为这些因素是由无线电波的特点所决定的,无法由设计者所改变。为了可以满足所需要的无线传输距离,作为设计者必须采取一定的措施来增加芯片的传输距离。
上面提到的几个设计者可以控制的因素有提高发射输出功率,提高天线的增益和提高灵敏度,它们都可以提高无线传输的距离。通常设计者会考虑采用加大发射功率的方式来提高通信距离,但这不是一个好的办法。因为使用功率放大器会很大程度的增加系统的成本,功放本身的价格就很昂贵,而且是易损耗的器件,再加上要与发射网络匹配和自身所需要的数量很多的外围元器件,这些都会增大系统的成本。最后,虽然功放可以在一定程度上增加输出功率,可它也同时放大了信号中的噪声,而且会产生谐波干扰,使有用信号的可靠性和信噪比下降,可能影响通信的距离。
由于功放的种种不足,在实际中使用提高天线增益的方法更为科学。下面具体研究如何增加传输距离。由于无线通信环境的不确定性,预测各种环境下的传输效果是不可能的,取决于以下因素的影响:路径损耗,建筑物影响,人体影响,外界干扰,多径现象,周围环境的吸收等。我们只能在一个给定的条件下进行测试和评估。

同样这是在假设发射功率为最大10dbm时,而且天线的增益为0db时的传输距离,而在我们实验时由于各种损耗和电源电压的原因,发射功率并不能达到10dbm,而且我们使用的天线也不是很好的定向高增益天线,可能达不到0db,在实际的测试中,在开阔地带的传输距离只有300m到500m,而在阻挡物较多的办公楼中只有100m左右。
4 结论
最后将设计好的无线数据接收电路与MSP430单片机所构成的处理器模块相连接,接收发射电路发送来的数据,解调以后数据的错误率低于我们的应用要求,而且由于功耗较低,更换一次电池可以使用半年之久;传输距离也满足我们要求的1公里。综上所述有很好的应用效果。
参考文献[1]黄智伟。无线数字收发电路设计[M]。北京:电子工业出版社,2003.5[2]李俊。射频接收技术的研究[D]。南京:河海大学,2007:4-17[3]陈邦媛。射频通信电路[M]。北京:科学出版社,2002.4[4]黄智伟。射频电路设计[M]。北京:电子工业出版社,2006.4作者简介:朱宽胜(1981-)男,汉,江苏南京人,硕士研究生,研究方向:电子与通信工程张彦炜(1985-)男,汉,山西大同人,硕士研究生,研究方向:信号与信息处理
上一篇:最简单无线发射接收电路设计与详解
下一篇:蓝牙配对过程和蓝牙连接的建立过程