时间:2011-02-11 10:15
人气:
作者:admin
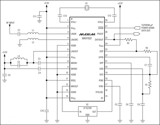
MAX7033完全集成的低功耗CMOS超外差接收机是接收300MHz至450MHz频段内幅移键控(ASK)数据的理想选择。这款接收机的RF输入信号范围是-114dBm至0dBm。MAX7033使用极少的外部元件并具有低电流关断模式,非常适用于对成本和功耗有严格要求的应用,如汽车和消费类电子领域。MAX7033包括一个低噪声放大器(LNA)、一个完全差分的镜频抑制混频器、一个带有集成压控振荡器(VCO)的片内锁相环(PLL)、一个带有接收信号强度指示器(RSSI)的10.7MHz IF限幅放大器和一个模拟基带数据恢复电路。MAX7033还有一个不连续的一步自动增益控制(AGC),当RF输入信号超过-62dBm时把LNA的增益降低35dB。AGC电路可以由外部控制进入保持状态。
MAX7033采用28引脚TSSOP和32引脚TQFN封装,规定工作在扩展温度范围内(-40°C至+105°C)。
关键特性
为315MHz或433MHz频段优化设计
采用+3.3V或+5.0V单电源供电
具有高动态范围,片内集成AGC
AGC保持电路
1ms AGC释放时间
可选择的镜频抑制中心频率
可选择的x64或x32 fLO/fXTAL比
5.2mA低工作电源电流
< 3.5µA的低电流关断模式用于高功效运行
250µs启动时间
内置44dB RF镜频抑制
优于-114dBm的接收灵敏度
-40°C至+105°C的工作温度
