时间:2011-02-12 09:41
人气:
作者:admin
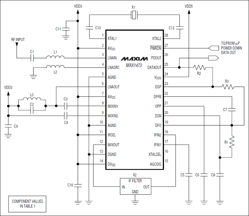
MAX1473是一款完全集成的、低功耗、CMOS超外差接收器,具有-114dBm至0dBm的输入信号范围,用于接收300MHz至450MHz频率范围的幅度键控(ASK)数据信号非常理想。由于MAX1473只需要少量的外部元件,并具有低电流关断模式,所以特别适合于对成本和功耗敏感的汽车和消费市场。该芯片包括低噪声放大器(LNA)、全差分镜频抑制混频器、带有集成压控振荡器(VCO)的片上锁相环(PLL)、带接收信号强度指示(RSSI)的10.7MHz IF限幅放大器,以及模拟基带数据恢复电路。MAX1473还具有一个分离的单级自动增益控制(AGC),当RF输入信号大于-57dBm时可以将LNA增益下调35dB。
MAX1473采用28引脚TSSOP和32引脚薄型QFN封装。两者的额定温度范围都是扩展工业级(-40°C至+85°C)。
关键特性
为315MHz或433MHz ISM波段优化
3.3V或5.0V单电源供电
片上AGC提供高动态范围
可选的镜频抑制中心频率
可选的x64或x32 fLO/fXTAL比率
5.2mA低工作电流
耗电低于2.5µA的掉电模式实现高效率电源循环
250µs启动时间
内置50dB RF镜频抑制
接收灵敏度-114dBm
