全球最实用的IT互联网站!
人工智能P2P分享搜索全网发布信息网站地图标签大全
iPhone 5绝密面版-支持双模网络
阅读全文2017-12-10
门禁系统设计中被忽视问题细谈分析
智能家居远程监控系统设计与实现
GPS接收机的灵敏度分析
基于WLAN系统的双频印刷偶极子天线介绍与设计
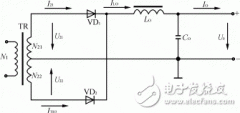
两种整流电路的工作原理对比分析
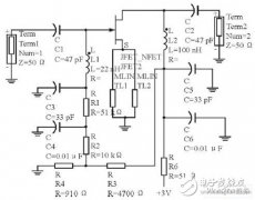
基于LTCC技术的S波段低噪声放大器的小型化设计方
3~5GHz的超宽带系统的CMOS低噪声放大器设计
常规变换变压器和平板变压器比较分析
一种高效新型WCDMA直放站PA方案的设计与实现
QCA9531方案小尺寸无线路由WiFi模块SKW103
常用天线,无源器件有哪些类型(干货分享
如何抓取app数据包 网络抓包原理及实现
谁是5G应用的狮子座?
CPU | 内存 | 硬盘 | 显卡 | 显示器 | 主板 | 电源 | 键鼠 | 网站地图
Copyright © 2025-2035 诺佳网 版权所有 备案号:赣ICP备2025066733号 本站资料均来源互联网收集整理,作品版权归作者所有,如果侵犯了您的版权,请跟我们联系。