全球最实用的IT互联网信息网站!
AI人工智能P2P分享&下载搜索网页发布信息网站地图
超越线缆,释放自由!大师级无线485数传电台,
阅读全文2023-06-29
基于IC741和抄表的射频嗅探器电路
是德科技助力移远通信完成5G RedCap和NTN模块验证
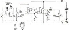
基于LM324构建的无线信号检测电路
为基于位置的应用选择精确、高能效的GNSS接收机
华为孟晚舟:5.5G是5G网络的必然之路
阅读全文2023-06-28
聊聊海陆空联合作战的通信方式
智能GPS天线防水设计,集成微尔斯透气膜技术,
什么是MIMO?为什么要用MIMO?MIMO的形式?
泰凌微电子蓝牙低功耗扩展广播方案介绍
QCA9531方案小尺寸无线路由WiFi模块SKW103
常用天线,无源器件有哪些类型(干货分享
如何抓取app数据包 网络抓包原理及实现
谁是5G应用的狮子座?
CPU | 内存 | 硬盘 | 显卡 | 显示器 | 主板 | 电源 | 键鼠 | 网站地图
Copyright © 2025-2035 诺佳网 版权所有 备案号:赣ICP备2025066733号 本站资料均来源互联网收集整理,作品版权归作者所有,如果侵犯了您的版权,请跟我们联系。