时间:2025-05-23 11:12
人气:
作者:admin
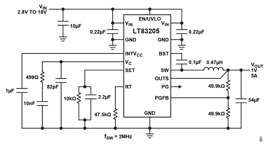
Analog Devices LT83203/LT83205同步降压型稳压器经过独特设计,可将超低噪声基准与Silent Switcher^®^ 架构相结合,实现高效率和出色的宽带噪声性能。创新的超低噪声架构可在开关稳压器中提供出色的低频(0.1Hz至100kHz)输出噪声性能。输出电压可通过单个电阻器进行编程,从而产生几乎恒定的输出噪声(与输出电压无关)。
数据手册:*附件:Analog Devices Inc. LT83203和LT83205同步降压型稳压器数据手册.pdf
Silent Switcher架构可最大限度地降低EMI辐射,同时在高开关频率下提供高效率。Analog Devices LT83203/LT83205非常适合用于从同步开关稳压器的高效率中获益的大电流噪声敏感型应用。

相关文章
Analog Devices Inc. EVAL-LT83203-AZ/EVAL-LT83205-AZ演示板数据手册
龙腾半导体SGT MOSFET LSGT085R018在智慧农业无