时间:2025-05-15 14:28
人气:
作者:admin
LMP2021和LMP2022是单精度和双精度运算放大器,提供超低输入偏移电压、接近零的输入偏移电压漂移、非常低的输入电压噪声和非常高的开环增益。它们是LMP精密系列的一部分,是仪器和传感器接口的理想选择。
数据手册:*附件:LMP2022 零漂移、低噪声、抗EMI双通道放大器技术手册.pdf
LMP202x的输入偏移电压漂移仅为0.004µV/°C,输入偏移电压为0.4µV。这些属性在高精度应用中提供了很高的精度。
专有的连续自动零点校正电路确保了令人印象深刻的CMRR和PSRR,消除了1/f噪声分量,并消除了许多电路中校准的需要。
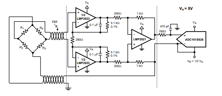
LMP202x只有260nVPP(0.1Hz至10Hz)的输入电压噪声,没有1/f噪声分量,适用于工业精密称重秤等低频应用。160dB的极高开环增益大大降低了高增益应用中的增益误差。LMP202x具有超精密直流规格和极低噪音,是位置传感器、电桥传感器、压力传感器、医疗设备和其他误差预算极低的高精度应用的理想选择。
LMP2021采用5引脚SOT-23和8引脚SOIC封装。LMP2022采用8引脚VSSOP和8引脚SOIC封装。
特征
(典型值,TA=25°C,VS=5V)
•输入偏移电压(典型)−0.4µV
•输入偏移电压(最大)±5µV
•输入偏移电压漂移(典型)-0.004µV/°C
•输入偏移电压漂移(最大)±0.02µV/°C
•输入电压噪声,AV=1000 11 nV/√Hz
•开环增益160 dB
•共模抑制比139 dB
•电源抑制比130 dB
•电源电压范围2.2 V至5.5 V
•电源电流(每个放大器)1.1 mA
•输入偏置电流±25 pA
•GBW 5 MHz
•转换速率2.6 V/µs
•工作温度范围-40°C至125°C
•5引脚SOT-23、8引脚VSSOP和8引脚SOIC包装
引脚功能和配置
典型特性
功能方框图
典型应用
应用
•精密仪器放大器
•电池供电仪器
•热电偶放大器
•桥式放大器
龙腾半导体SGT MOSFET LSGT085R018在智慧农业无