时间:2025-05-15 14:56
人气:
作者:admin
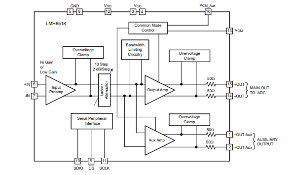
LMH6518 是数字控制可变增益放大器,总增益范围为 40dB(–1.16dB 至 38.8dB),步长为 2dB。所有增益下的−3dB 带宽均为 900MHz。每个设置的增益精度通常为 0.1dB。与具有可调节满量程范围的 TI 每秒千兆次采样 (GSPS) ADC 结合使用时,LMH6518 增益调整可适应从 6.8mVPP 到 920mVPP 的满量程输入信号,从而在 ADC 输入端获得 700mVPP 的标称值。辅助输出(+OUT AUX 和 −OUT AUX)跟随主输出,旨在用于示波器触发功能电路中,但也可在其他应用中用于别的用途。
数据手册:*附件:LMH6518 900MHz、数字控制、可变增益放大器技术手册.pdf
LMH6518 增益通过 SPI 兼容串行总线进行编程。在同时考虑器件增益和 GSPS ADC FS 输入时,可实现 8.5mdB 的信号路径组合增益分辨率。输入和输出为直流耦合。输出是差分的,并具有单独的共模电压控制(针对主输出和辅助输出),并且具有可选的带宽限制电路(适用于主输出和辅助输出),带宽限制选项包括 20MHz、100MHz、200MHz、350MHz、650MHz、750MHz 或全带宽。
特性
• 增益范围:40dB
• 增益步长大小:2dB
• 与 GSPS ADC 的组合增益分辨率:8.5mdB
• 最小增益:-1.16dB
• 最大增益:38.8dB
• −3dB 带宽 (BW):900MHz
• 上升和下降时间:< 500ps
• 恢复时间:< 5ns
• 传播延迟变化:100ps
• HD2(100MHz 时):−50dBc
• HD3(100MHz 时):−53dBc
• 输入参考噪声(最大增益):0.98nV/√Hz
• 过压钳位可实现快速恢复
• 功耗:辅助关断 1.1W 至 0.75W
引脚功能和配置
典型特性
功能方框图
典型应用
应用
• 示波器可编程增益放大器
• 差分 ADC 驱动器
• 高频单端输入至差分转换
• 精密增益控制应用
• 医疗应用
• RF/IF 应用
龙腾半导体SGT MOSFET LSGT085R018在智慧农业无