时间:2025-05-07 09:50
人气:
作者:admin
LMV61x 器件是单路、双路和四路低电压、低功耗运算放大器。此器件专为低电压、通用 应用而设计的集成栅极驱动器其他重要的产品特性包括轨至轨输入/输出、1.8V 的低电源电压以及宽温度范围。LMV61x 输入共模在电源基础上向外扩展了
200mV,无负载时提供轨至轨输出摆幅,而在由 1.8V 电源供电且负载为 2kΩ 时提供 30mV 以内的输出电压。当消耗的静态电流为 100µA(典型值)时,LMV61x 可实现 1.4MHz 的增益带宽积。
数据手册:*附件:LMV614 四路、5.5V、1.5MHz、RRIO 运算放大器技术手册.pdf
−40°C 至 125°C 的工业增强型温度范围使得 LMV61x 能够适应各种扩展环境 设计的集成栅极驱动器
LMV611 采用微型 5 引脚 SC70 封装,LMV612 采用节省空间的 8 引脚 VSSOP 和 SOIC 封装,而 LMV614 采用 14 引脚 TSSOP 和 SOIC 封装。对于需要最小 PCB 尺寸的 应用来说, 这些小型封装放大器是理想的解决方案。在 PCB 要求方面需要受到空间限制的应用 包括便携式和电池供电类电子产品。
特性
• 电源电压值:1.8V(典型值)
• 得到保证的 1.8V、2.7V 和 5V 规格
• 输出摆幅:
– 600Ω 负载时,电源轨摆幅 80mV
– 2kΩ 负载时,电源轨摆幅 30mV
• VCM = 超过电源轨 200mV
• 100μA 电源电流(每个通道)
• 1.4MHz 增益带宽积
• 最大 VOS = 4mV
• 温度范围:−40°C 至 +125°C
• 使用 LMV61x 并借助 WEBENCH® 电源设计器创建定制设计方案
引脚功能和配置
典型特性
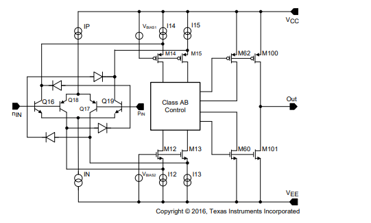
功能方框图
应用
• 消费类通信产品
• 消费类计算产品
• 掌上电脑 (PDA)
• 前置音频放大器
• 便携式或电池供电类电子设备
• 电源电流监控
• 电池监控
龙腾半导体SGT MOSFET LSGT085R018在智慧农业无