时间:2025-05-07 10:25
人气:
作者:admin
INA3221 是一款三通道、高侧电流和总线电压监视器,具有一个兼容 I^2^C 和 SMBUS 的接口。INA3221 不仅能够监视分流压降和总线电源电压,还针对这些信号提供有可编程的转换时间和平均值计算模式。INA3221 提供关键报警和警告报警,用于检测每条通道上可编程的多种超范围情况。
数据手册:*附件:INA3221 具有警报功能的、26V、三通道、13 位、I2C输出电流 电压监控器技术手册.pdf
INA3221 感测总线(电压在 0V 至 +26V 范围内变化)上的电流。此器件由 2.7V 至 5.5V 单电源供电,电源电流消耗为 350μA(典型值)。INA3221 的额定运行温度范围为 -40°C 至 +125°C。兼容 I^2^C 和 SMBUS 的接口 具有 四个可编程地址。
特性
• 可感测的总线电压范围为 0V 至 26V
• 报告并联和总线电压
• 高精度:
– 偏移电压:±80µV(最大值)
– 增益误差:0.25%(最大值)
• 可配置取平均选项
• 四个可编程地址
• 可编程报警和警告输出
• 电源运行范围:2.7V 至 5.5V
引脚功能和配置
典型特性
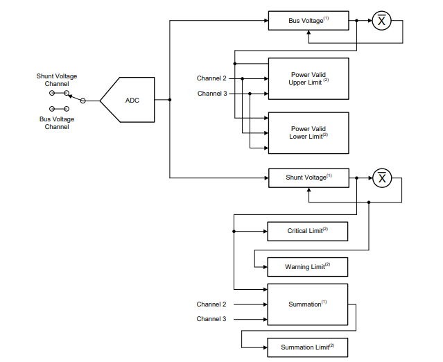
功能方框图
应用
• 计算机
• 电源管理
• 电信设备
• 电池充电器
• 电源
• 测试设备
龙腾半导体SGT MOSFET LSGT085R018在智慧农业无