时间:2023-08-14 10:01
人气:
作者:admin
血压检测仪主要通过压力检测模块和模数转换器(ADC)构成的血压模块检测人体的血压,然后可以通过按键设置血压的最值,在超过设定的阈值时蜂鸣器进行报警,该设计的供电系统用于给整个系统提供运行所需的能量,是使整个系统得以运行的基本保障,最后所测得的血压结果由液晶显示屏显示供用户查看。

以上是血压检测仪系统模块图;其中压力传感器产生的信号,经运算放大器或仪表放大器调理后,送入模数转换器中转换。然后针对不同类型的传感器和监护仪,采用适当的方法计算数字域中的收缩压、舒张压和脉搏率,并将结果显示在液晶屏上。在A/D转换模块本文选用的是地芯科技16位的GAD7980,可完全替代AD7980。该芯片最显著的优点是低功耗和小尺寸封装(DFN封装和MSOP封装) 。

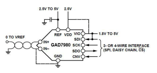
GAD7980是一款16位电荷再分配逐次逼近型寄存器型模数转换器,采用单电源供电。它内置一个低功耗、高速、16位采样ADC和一个多功能串行接口端口。在CNV上升沿,该器件对IN+与IN-之间的模拟输入电压差进行采样,范围从0V至REF。基准电压由外部提供,并且可以独立于电源电压(VDD)。功耗和吞吐速率呈线性变化关系。
GAD7980模数转换器性能特点:
•SPI串行接口
•信噪失真比:86dB@1KH
•总谐波失真:-100dB@1KH
•功耗:7.7mW@Fs=1MSPS
•单模拟电源供电VDD:2.5V
•待机电流:50Na
•工作温度范围为−40°C至+85°C
注:如涉及作品版权问题,请联系删除。
龙腾半导体SGT MOSFET LSGT085R018在智慧农业无