时间:2023-08-14 16:03
人气:
作者:admin
焦耳小偷电路是一个可以用低电压驱动 LED 的电路。我们知道一般的 LED 导通电压要 1.8 伏左右,直接用 1.5 伏的电池是点不亮的。
焦耳小偷电路的历史可以追溯到 1930 年的专利号为 1949383 的美国专利。该专利提出了一种基于真空管的振荡电路,用于将低电压转换为高电压。
1999年 11月 出版的 《Everyday Practical Electronics》杂志上,一个名为 Z. Kaparnik 的英国人发表了一款用于用 1.5 伏的电池点亮 LED 的电路,该电路由基于阻塞振荡器的变压器 和 NPN 三级管组成。
2002 年,一位名叫克莱夫·米切尔(Clive Mitchell)的苏格兰人给这个电路取了个绰号:焦耳小偷。
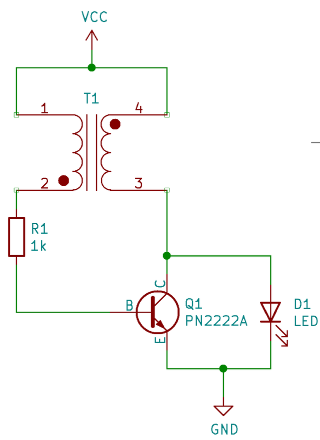
典型的焦耳小偷电路如下:

注意图中 T1 上的两个小圆点表示变压器的同名端。在同一交变磁通的作用下任一时刻两个(或两个以上)绕组中都具有相同电势极性的端头彼此互为同名端。
三极管我使用的是 2N2222, 你也可以使用其他类型的 NPN 三极管,例如 S8050, 都可以。
本文中我们把流过三极管集电极的线圈(图中3、4引脚)称为 Lc, 把接到三极管基极的线圈称为 Lb。
T1 我使用一个 现成的 2mH 的共模电感
你也可以自己用铜线绕制。
我将中间两根线焊接到了一起,接到 VCC 上,这样可以确保流过两个线圈的电流的方向是相反的。
电路很简单,原理却不简单,下面我我们来具体分析下。
电路启动时的波形图如下:

CH1(黄色) 接三极管基极;CH2(青色)接三接管集电极;CH3 测量的是流过集电极的电流。
可以看到,电路接通前,基极和集电极电压,还有集电极电流都是 0 ,此时三极管截至。

开关闭合后,少量电流通过电阻 R1 和基极线圈 Lb 到达三极管的基极,当三极管基极电压达到 0.7 伏左右时,三极管导通。

三极管导通后,电流开始流过电感 Lc, 集电极和发射极之间开始有电流流过。
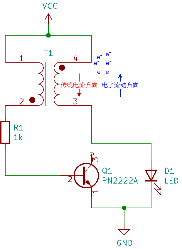
此时两个线圈中的感应电动势极性如下:

线圈产生的电动势总是阻碍电流的流动,因此,在此阶段,集电极线圈 Lc 产生一个 上正下负 的电动势以阻碍电流流过电感。有小伙伴可能会问了,从图中看,这两个线圈的电流方向是相同的,都是从上往下流,感应电动势应该也是相同的。但为什么实际却是相反的呢?
这是因为,由于三极管的放大特性,流过基极线圈的电流要远小于集电极电流,因此线圈 Lb 产生的原本 上正下负 的自感电动势要远小于 线圈 Lc 产生的 上负下正 的互感电动势,因此,Lb 产生的自感电动势被 Lc 产生的互感电动势覆盖住了。而由于同名端线圈电动势极性相同,因此基极线圈 Lb 的电动势是 上负下正。
基极出现的为正的感应电动势渐渐地抬高了基极的电压。也就是波形图中这一段看到的基极电压渐渐上升的过程。

此阶段三极管处于放大区。作为一个放大器件,当三极管基极的电压或电流增大时,集电极 Lc 中的电流也会增大,并且增量更大,增大的电流又会产生更大的电动势进一步拉高基极的电压,如此循环往复,形成正反馈,就是上面波形图中看到的基极电压和集电极电流不断增大的效果。
在上面的波形图中,我们看到基极电压不断升高后,突然变为负了,约为 -1 伏左右,为什么会这样呢?

下面解释一下基极电压为什么会突然变负。随着集电极(Collector)电流的不断升高,电感或者三级管有一个会饱和(Saturated),无论是哪一个先饱和,都会导致流过三极管集电极(Collector)的电流不再增长。只有 变化的电流 才会产生变化的磁场,只有变化的磁场才能在 Lb 上产生互感电动势或互感电流。
因此,在这个时刻(饱和或电流不再增加的那一刹那),基极线圈中Lb 中的互感电动势突然消失了,这会导致基极电流迅速减小,紧接着,基极电流的减小会引起集电极的电流减小,集电极电流一旦减小,集电极线圈 Lc 作为一个电感,会抵抗电流的减小,它怎么抵抗?它会产生一个 上负下正 的自感电动势。这个 上负下正 的自感电动势会在基极线圈 Lb 上产生 上正下负的互感电动势(注意,电流方向的反转也是一种电流的变化),这会导致三极管基极出现负电压,一旦出现负电压,三极管会迅速的关闭。

总结一下:三极管或电感饱和 -> 集电极电流不再增长 -> 基极互感电动势消失 -> 基极电流减小 -> 集电极电流减小 -> 集电极电感抵抗电流减小 -> 集电极电感产生上负下正的自感电动势 -> 基极电感产生上正下负的互感电动势->基极电压为负-> 三极管关闭。
许多朋友没有理解这个电路,主要是卡在了这里,因为这一连串的动作是在一瞬间完成的,不是很好理解。

三极管截止后,线圈 Lc 作为一个电感,会抵抗电流的突然减小,在极短的时间内,还是会有电流从上往下流过电感的,而电子的流动方向刚好与传统电流的方向相反,随着3脚处电子流出,此处的电压迅速升高,可以在 CH2 的波形中看到,三极管集电极有一个巨大的正向尖峰,电压一瞬间升高到了 3.01 伏。电压超过了 2 伏,LED 等开始点点亮。


紧接上面,三极管截止后产生的脉冲尖峰(3.01),随着 LED 的放电,电压不断下降,这个过程中存储在右边线圈 Lc 中的电磁场慢慢坍缩,它施加在线圈2脚上的反向电动势也慢慢减小,表现就是三极基极的电压缓慢上升。当基极电压升高到 0伏时,状态又和前面步骤 1 的状态一致了,于是,一切重新开始,周而复始。
上面波形截图中,CH1 的频率为 37.37 kHz, 也就是说,上面 1~5 这5个步骤,每秒可以重复三万多次。
将整个过程放到一张图里:

以上就是笔者对焦耳小偷电路的一些理解,希望对读者能有所帮助。
上面这个焦耳小偷电路属于一种自激振荡(self-oscillating)电路。我们这里每秒振荡可达三万多次。这个电路也被称为阻塞振荡(Blocking oscillator)电路。
自激振荡电路是自激型反激开关电源电路的基础,我们有机会再讲自激型开关电源电路。
龙腾半导体SGT MOSFET LSGT085R018在智慧农业无