时间:2023-08-02 16:54
人气:
作者:admin
电压跟随器设计要点
电压跟随器(Voltage Follower)是一种放大电路,其输出电压与输入电压相同或几乎相同的情况下提供高输入阻抗和低输出阻抗。它的设计要点包括以下几个方面:
1. 输入阻抗:电压跟随器应具有较高的输入阻抗,以确保输入信号的稳定性和准确性。一种常用的实现方法是采用高阻抗的放大器输入级别,例如使用运算放大器(Op-Amp)来实现。
2. 输出阻抗:电压跟随器应具有较低的输出阻抗,以确保输出信号的稳定性和驱动能力,可直接连接到负载上。为了实现较低的输出阻抗,通常需要采用输出级的电流放大器或缓冲器来提供足够的电流驱动能力。
3. 频率响应:电压跟随器的设计应考虑其在整个频率范围内的响应。在高频段,由于输入和输出电容以及放大器的带宽限制,可能会出现频率衰减。因此,在选择放大器和其他元件时,需要考虑频率响应的需求。
4. 稳定性:电压跟随器应具有良好的稳定性,以保持输入和输出之间的精确电压跟随关系。为了实现稳定性,可以采取一些措施,如负反馈、稳定电源等。
5. 温度稳定性:电压跟随器的设计要考虑温度对电路性能的影响。选择温度稳定性好的元件和采用合适的温度补偿技术,可以减小温度变化对电路稳定性和准确性的影响。
总的来说,电压跟随器的设计要点是在满足高输入阻抗、低输出阻抗、良好的频率响应、稳定性和温度稳定性等要求的基础上,选择合适的放大器和其他元件,并采取适当的措施保证电路的性能和准确性。
什么样的电路中用到电压跟随器呢
电压跟随器在许多电路中都有广泛的应用。以下是一些常见的电路中可能会使用电压跟随器的情况:
1. 缓冲放大器:电压跟随器作为缓冲放大器可以将输入信号的电压放大并提供一个稳定的输出电压,以驱动后续电路或负载。这种应用常见于信号放大、传输和隔离的场合。
2. 模拟电压源:电压跟随器可以作为一个模拟电压源来提供稳定的电压输出,例如用于传感器信号的处理、参考电压的提供等。
3. 驱动器/缓冲器:电压跟随器可以作为驱动器或缓冲器,将信号从一个电路传递到另一个电路中,确保信号的准确性和稳定性。
4. 传感器接口:在一些传感器接口电路中,为了保持传感器输出电压的稳定和准确,常常使用电压跟随器来提高输入阻抗并提供稳定的电压输入。
5. 示波器输入级:示波器通常采用电压跟随器作为其输入级,以接收输入信号并提供适当的放大和阻抗匹配。
电压跟随器并非在所有电路中都必需的,其应用取决于具体电路的设计需求和要求。因此,在设计电路时,需要根据具体的应用场景来决定是否需要使用电压跟随器。
基于LM324的电压跟随器设计
LM324构建一个电压跟随器,正负电源供电,输出信号成线性下降,最后保持直流输出或者是电压跟随器输入输出电压不跟随,这是怎么回事呢?是因为在同相端加个电阻到地。
因为电压跟随器输入端输入阻抗很高,同相输入端悬空的时候,它上面的电压是不确定的,所以输出也是不确定的。故而不要让同相输入端悬空,在同相输入端和地之间接一个电阻,这样当没有输入信号时,电阻可以让同相输入端保持0电位。电阻的大小,远小于同相输入端的输入阻抗,远大于信号源的输出阻抗(一般大于10兆欧)。当然也不能排除后级电路的影响哦。必要时要看一下阻抗匹配是否有问题;阻抗匹配(简单地说,阻抗就是电阻加电抗,所以才叫阻抗;理论说,阻抗就是电阻、电容抗及电感扛在向量上的和)是信号传输过程中负载阻抗和信源内阻抗之间的特定配合关系。一件器材的输出阻抗和所连接的负载阻抗之间所应满足的某种关系,以免接上负载后对器材本身的工作状态产生明显的影响。对电子器件互连来说。
例如:信号源连放大器,前级连后级,只要后一级的输入阻抗大于前一级的输出阻抗5-10倍以上,就可认为阻抗匹配良好;又比如:电吉他的信号输出属于高阻,接入录音设备或者音箱时,在音色处理电路之前加入电压跟随器,会使得阻抗匹配,音色更加完美。
电压跟随电路,输入电压范围是0~10v,经R1、R2分压后进入电压跟随器。但是输出端最低电压是0.35v左右;即便同相端直接接地,电压跟随器的输出也是0.35v,不能到0v,那么这是什么原因呢?
原来对于运放来说,如果想要输出跟随接近从0到Vcc,你必须要选rail to rail input/ rail to rail output (轨到轨输入/轨到轨输出)的运放。当然,更加有效的办法是使用正负电源供电的运放。
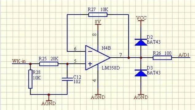
五。输入电压的纹波在正常范围内,但是经过电压跟随后,输出电压噪声很大,这是怎么回事?

举个例子如图所示,R25的作用是消反射的,运放的5、6角理论上是电压相同的,且输入阻抗是无穷大!那么输入信号的电流主要是通过R28流入地,也就是输入点的电压在WK-in点形成,理论上不会有电流流入R25,如果没有R25那么信号就会100%反射到WK-in上,如果信号源的内阻非常的大,也就是带载的能力很差,反射的信号就会在R28的输入点附近形成很强的发射震荡也就是“回音”这样的噪声经过放大就会使输出信号质量很差,R25和C12的接入可以把在5pin的反射信号有效地吸收,高频的反射信号通过C12泄放到地(AGND)R25把反射的信号阻隔在5pin的输入端。
编辑:黄飞
龙腾半导体SGT MOSFET LSGT085R018在智慧农业无