时间:2023-07-31 16:19
人气:
作者:admin
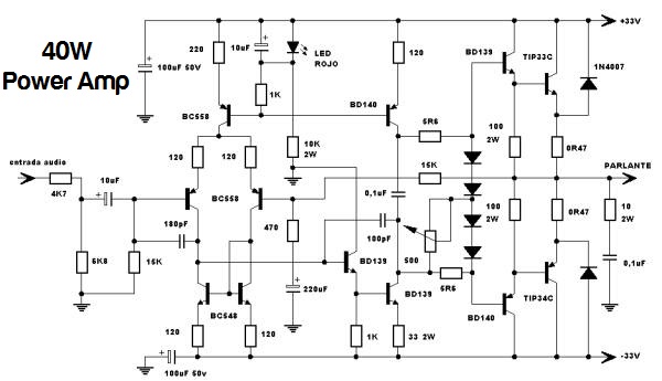
这是基于功率晶体管TIP33C和TIP34C为主要部分构建的40W功率放大器的电路图。它采用对称/双电源供电。必须使用散热器来防止晶体管过热。

零件清单:
|
电阻器: 0,47 欧姆 5 瓦:2 10 欧姆 2W:1 33 欧姆 2W:1 100 欧姆 2W:2 10K 欧姆 2W:1 5,6 欧姆(1/4 瓦):2 120 欧姆:5 220 欧姆:1 470 欧姆:1 1K 欧姆:2 4K7 欧姆:1 6K8 欧姆:1 15K 欧姆:2 |
电容器: 220uF / 35V : 1 100uF / 50V : 2 10uF / 25V : 2 0,1uF / 100V 聚酯:2 180 pF : 1 100 pF : 1 |
其他: TIP33C : 1 TIP34C : 1 BD139 : 3 BD140 : 2 BC558 : 3 BC548 : 3 1N4007 : 6 LED 红色 : 1 预设 500 欧姆 |
在这个放大器中使用了一种称为“差分放大器电流镜”的系统,我们看到它的右侧,它的性能要优越得多。它由一个恒流发生器 Q1 组成,它提供约 4mA 的电流,为差分对 Q2 和 Q3 供电,晶体管 Q4 和 Q5 迫使它们对称工作,正如我们所见,基极连接在一起,迫使分支重复来自另一个的流程。此外,连接到该差分的负载(RL)要轻得多,因为不是连接到具有低阻抗的单个驱动器的基极,而是连接到包含两个晶体管的驱动器,从而使阻抗上升并且更加“轻” ”工作以激励电流放大器。因此,我们在声音、清晰度、更大的转换速率和非常低的互调失真方面获得了更多的“自由”。
目前的放大器包括两对互补的达林顿管,武装在BD139++和BD140+TIP33C+TIP34C上,我已经得到了足够的实力和忠诚的证明。为了稳定输出晶体管的静态电流,我使用了简单但有效的方法,即使用 4 个二极管 1N4007 锚定基极偏置。请注意,二极管位于灌电流输出的边缘,即与其有热接触,因为如果加热,输出级电压会降低联合,产生相同的静态电流。它通过在 10mA 时预设约 500 欧姆来固定,通过在扬声器输出中放置一个峰值为 200 毫伏的标度测试仪,并将另一个在发射极电阻 0.47 欧姆 5 瓦的一端放置来测量。您应该将预设值调至 5 mV 左右。
40W功率放大器PCB布局:

元件放置布局:

龙腾半导体SGT MOSFET LSGT085R018在智慧农业无