时间:2023-07-31 16:19
人气:
作者:admin
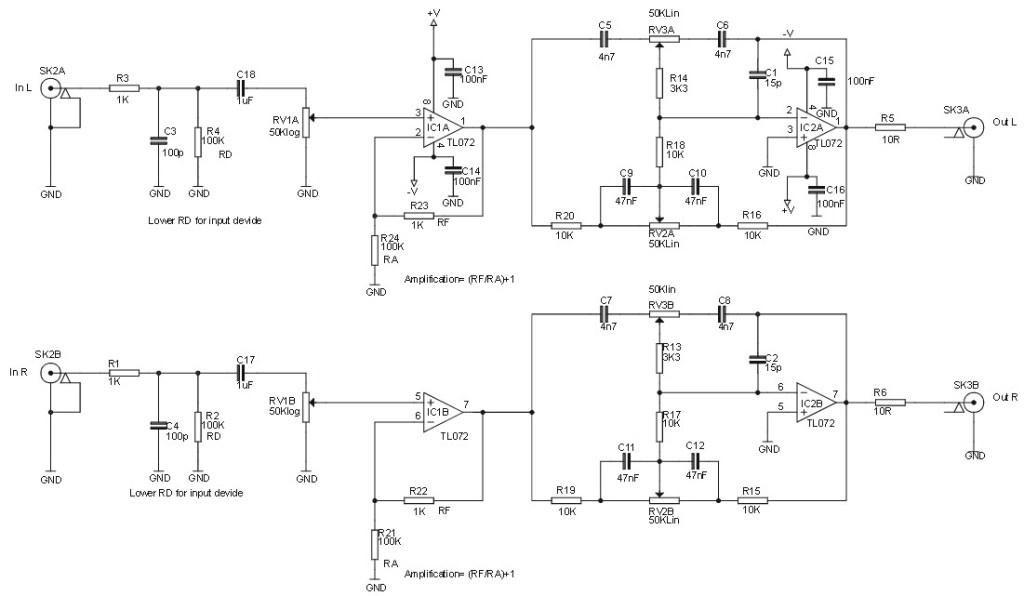
这是具有音量和音调控制的立体声前置放大器的电路图。当使用我们的放大器(大或小)时,您总是需要音量控制,最好还需要音调控制。该电路可在套件中找到。该电路采用 12V 对称/双极性电源供电。

电路特点:
立体声音量控制
立体声 Baxandall 低音和高音控制
低噪声 en = 15 nV/√ Hz(典型值)
输出短路保护
低谐波失真:0.01%(典型值)
电路规格:
电源电压:2×12VAC/100mA
频率响应:3Hz – 500kHz(-3dB)
标准放大:x1
信噪比:98dB
谐波失真:<0.005%(@1KHz)
最大输出:5V RMS
音调控制:
+和-15dB @ 20Hz
+和-15dB @ 15kHz
输入阻抗:50k欧姆
要构建此电路,请从 Velleman 下载套件手册文档。它包含原理图和零件列表以及构建此前置放大器电路的指南。
龙腾半导体SGT MOSFET LSGT085R018在智慧农业无